傳感器技術及應用(第3版)(簡體書)
商品資訊
系列名:普通高等教育“十一五”國家級規劃教材
ISBN13:9787512422926
出版社:北京航空航天大學出版社
作者:樊尚春
出版日:2019/03/01
裝訂/頁數:平裝/364頁
規格:24cm*17cm (高/寬)
版次:三版
商品簡介
《傳感器技術及應用(第3版)》在每一章都配有適量的思考題與習題,在重點章節有應用實例與分析。
《傳感器技術及應用(第3版)》可作為測控技術與儀器、機械工程及自動化、電氣工程與自動化、過程裝備與控制工程、探測制導與控制技術等專業本科生的教材,也可供相關專業的師生和有關工程技術人員參考。
序
自出版以來,本教材得到了許多專家、教師和學生的關注,期間收到一些讀者來信,就教材所涉及的傳感器原理、技術與應用進行交流、研討,提出了一些寶貴的建議與意見。在此,作者對為本書修訂再版給予幫助與支持的專家、同行以及讀者表示衷心的感謝!
借再版之機,作者全面認真檢查了第2版教材,對當時修訂及出版中的疏漏逐一進行了核實、修正、補充與完善。在教材整體結構基本保持不變的情況下,對大多數內容進行了精細處理,加強了不同章節內容的相互聯繫。結合當前傳感器原理、技術與應用的發展現狀,對一些重點內容進行了增補和修改。對涉及傳感器共性基礎的第2章、第3章的內容進行了較多的調整與完善,充分考慮了它們與後面章節具體傳感器的呼應。為了便於讀者係統、全面地掌握本教材涉及的主要內容和重要知識點,增加或完善了一些應用實例分析,同時新增了73個習題與思考題,使習題與思考題幾乎覆蓋了本教材的全部知識點。
目次
第1章緒論
1.1傳感器的作用
1.2傳感器的分類
1.2.1按工作原理分類
1.2.2按被測量分類
1.3傳感器技術的特點
1.4傳感器技術的發展
1. 4.1新原理、新材料和新工藝傳感器的發展
1.4.2傳感器的微型化、集成化、多功能化和智能化發展
1.4.3多傳感器融合與網絡化發展
1.5傳感器技術相關的一些基本概念
1.6本教材的特點及主要內容
思考題與習題
第2章傳感器的特性
2.1傳感器靜態特性的一般描述
2.2傳感器的靜態標定
2.2.1靜態標定條件
2.2.2傳感器的靜態特性
2.3傳感器的主要靜態性能指標及其計算
Z.3.1測量範圍與量程
2.3.2靜態靈敏度
2.3.3分辨力與分辨率
2.3.4時漂與溫漂
2.3.5傳感器的測量誤差
2.3.6線性度
2.3.7符合度
2.3.8遲滯
2.3.9非線性遲滯
2.3.10重複性
2.3.11綜合誤差
2.3.12計算實例
2.4非線性傳感器靜態性能指標計算的進一步討論
2.4.1問題的提出
2.4.2數據的基本處理
2.4.3誤差的描述
2.4.4符合度的計算
2.4.5遲滯的計算
2.4.6符合性遲滯的計算
2.4.7重複性的計算
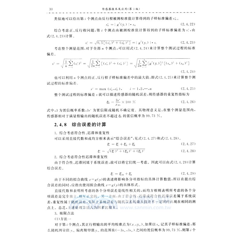
2.4.8綜合誤差的計算
2.4.9計算實例
2.5傳感器動態特性方程
2.5.1微分方程
2.5.2傳遞函數
2. 5.3狀態方程
2.6傳感器動態響應及動態性能指標
2.6.1時域動態性能指標
2.6.2頻域動態性能指標
2.7傳感器動態特性測試與動態模型建立
2.7. 1傳感器動態標定
2.7.2由實驗階躍響應曲線獲取傳感器傳遞函數的回歸分析法
2.7.3由實驗頻率特性獲取傳感器傳遞函數的回歸法
2.7.4應用實例——高頻響、低量程的加速度傳感器幅頻特性測試及改進
2.8傳感器噪聲及其減小的方法
2.8.1傳感器噪聲產生的原因
2.8.2傳感器的信噪比
2.8.3傳感器低噪聲化的方法
思考題與習題
第3章基本彈性敏感元件的力學特性
3.1概述
3.2彈性敏感元件的基本特性
3.2.1剛度與柔度
3.2.2彈性滯後
3.2.3彈性後效與蠕變
3.2.4彈性元件的機械品質因數
3.2.5位移描述
3.2.6應變描述
3.2.7應力描述
3.2.8廣義胡克定律
3.2.9固有頻率
3.2.1 0彈性元件的熱特性
3.3基本彈性敏感元件的力學特性
3.3.1彈性柱體
3.3.2彈性弦絲的固有振動
3 .3.3懸臂梁
3.3.4雙端固支梁
3.3.5周邊固支圓平膜片
3.3.6周邊固支矩形平膜片
3.3.7周邊固支波紋膜片
3.3.8 E形圓膜片
3.3.9薄壁圓柱殼體
3.3.10彈簧管(包端管)
3.3.11波紋管
3.4彈性敏感元件的材料
思考題與習題
……
第4章電位器式傳感器
第5章應變式傳感器
第6章壓阻式傳感器
第7章熱電式傳感器
第8章電容式傳感器
第9章變磁路式傳感器
第10章壓電式傳感器
第11章諧振式傳感器
第12章聲表面波傳感器
第13章光纖傳感器
第14章微機械傳感器
第15章傳感器技術的智能化發展
附錄
參考文獻
主題書展
更多書展購物須知
大陸出版品因裝訂品質及貨運條件與台灣出版品落差甚大,除封面破損、內頁脫落等較嚴重的狀態,其餘商品將正常出貨。
特別提醒:部分書籍附贈之內容(如音頻mp3或影片dvd等)已無實體光碟提供,需以QR CODE 連結至當地網站註冊“並通過驗證程序”,方可下載使用。
無現貨庫存之簡體書,將向海外調貨:
海外有庫存之書籍,等候約45個工作天;
海外無庫存之書籍,平均作業時間約60個工作天,然不保證確定可調到貨,尚請見諒。
為了保護您的權益,「三民網路書店」提供會員七日商品鑑賞期(收到商品為起始日)。
若要辦理退貨,請在商品鑑賞期內寄回,且商品必須是全新狀態與完整包裝(商品、附件、發票、隨貨贈品等)否則恕不接受退貨。





