商品簡介
用過的人都說:讀這本真的就夠了!
最新106年版熱烈上市!
試題最即時、解析最清楚、說明最詳盡!
考領隊導遊,不用厚厚的參考書,
有了這本,一擊必中!
◆為什麼越來越多人考領隊導遊證照?
‧考科簡單,只考三科,而且都是選擇題
‧採60分及格制,錄取率高
‧報考限制門檻低,不僅適合社會新鮮人,退休人員也可以發展事業第二春
‧一證在手,隨時可以轉換事業跑道,有備無患
◆為什麼要選擇這本書備考?
‧由擁有專業講師資格且考取多張證照的資深領隊導遊,針對試題一一詳細解析並傳授解題訣竅,讓您應考信心倍增!
‧試題解析不只有解析,還列出相關條文,每看到一次,印象加深,答題速度自然變快!
‧一次只收錄一個年度的考古試題,書籍輕薄好攜帶。看完一本再買一本,不僅準備起來輕鬆無負擔,每多看一本更能增加30%的考上機率!
‧本書解析收錄的全都是最新且最常出現的法規條文,讓您不僅有準備,還準備對方向!
◆領隊導遊考試考什麼?
‧領隊考試
領隊實務(一):領隊技巧、航空票務、急救常識、旅遊安全與緊急事件處理、國際禮儀
領隊實務(二):觀光法規、入出境相關法規、外匯常識、民法債編旅遊專節與國外定型化旅遊契約、臺灣地區與大陸地區人民關係條例、香港澳門關係條例、兩岸現況認識
觀光資源概要:世界歷史、世界地理、觀光資源維護
‧導遊考試
導遊實務(一):導覽解說、旅遊安全與緊急事件處理、觀光心理與行為、航空票務、急救常識、國際禮儀
導遊實務(二):觀光行政與法規、臺灣地區與大陸地區人民關係條例、香港澳門關係條例、兩岸現況認識
觀光資源概要:臺灣歷史、臺灣地理、觀光資源維護
◆如何準備領隊導遊考試?
領隊導遊法規條文那麼多,讓您毫無頭緒、手忙腳亂嗎?跟著以下步驟做就對了!
STEP 1:
做題目之前,不妨先閱讀本書開頭的「如何準備領隊導遊考試」。作者從時間分配到準備方向都詳實說明,並附上參考網站或教材,讓您備考不慌亂,即刻著手衝刺。
STEP 2:
勤做考古題,模擬實際考試方式並從中熟悉題型。
STEP 3:
對答案,檢視自我實力,找出盲點,對症下藥。
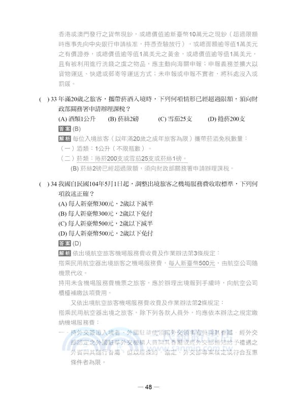
STEP 4:
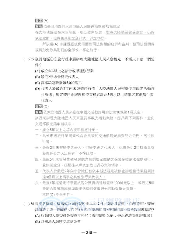
研讀解析,不放過任何得分關鍵;細讀解析中常見條文,看到類似題目馬上就能選出正確答案!
★特別收錄:導遊不可不知的網站
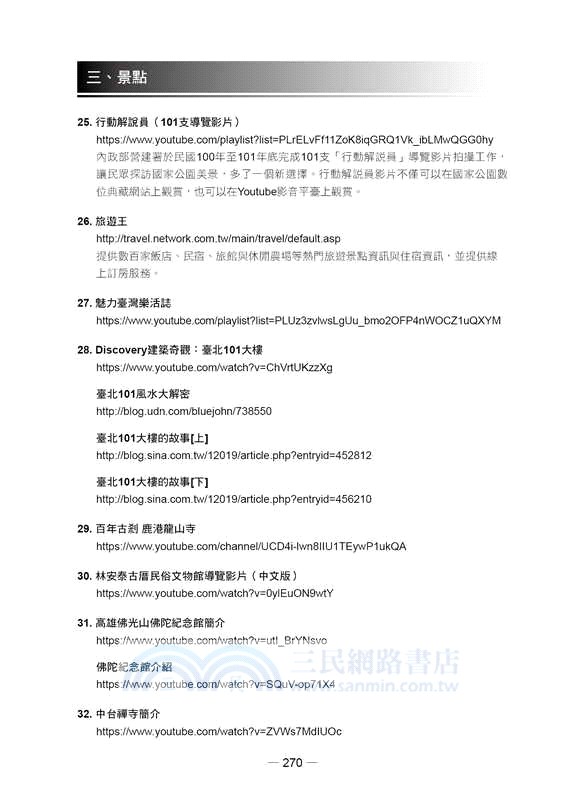
作者累積多年帶團經驗,蒐集導遊帶團非逛不可的幾大類網站:包括綜合、故宮、景點、植物、建築、臺灣原住民、臺灣地名、臺灣歷史、導遊住宿、兩蔣名人故事……等分類,總網站數超過200個,是新手導遊的好幫手!
好書不用厚,只要有《一擊必中!史上最詳盡106年領隊導遊試題+完全解析》,必能一試就上!一擊必中!
◆本書6大特色
1.書本最輕薄
收錄一個年度的領隊、導遊考試試題,有別於坊間厚厚的歷屆考題解析,讀起來輕鬆無壓力!
2.版面最易閱讀
版面清爽簡潔,不再密密麻麻讓您看得眼花撩亂,讀起來眼睛無負擔!
3.試題最完整
完整收錄一個年度的領隊導遊考試題目,不用再上網找考古題,即刻做題目,累積實力!
4.解說最詳盡
每一考試試題皆附詳細解析,並完整列出相關易考的法規條文,來不及做試題,先看解析,也能增強自己的應考戰力!
5.考試方法最關鍵
作者以多年考取領隊導遊、地政士、不動產經紀人等各種國家證照的經驗,特別整理出一套獨家準備領隊導遊考試的方法,只要跟著做,必能一次考上!
6.附錄最超值
作者多年經驗集大成,不藏私推薦200多個實用網站,絕對是新手導遊的好幫手!
作者簡介
學歷:
美國喬治‧華盛頓大學(The George Washington University)企管碩士、國際事務碩士
中原大學國貿系
考試證照:
國家考試:英語導遊、英語領隊、地政士、不動產經紀人、人身保險經紀人、財產保險經紀人等考試及格。
其他考試:
證券、期貨、投顧、債券、信託、理財規劃人員等考試及格。
經歷:
中華民國觀光導遊協會稀少語別導遊輔導考照訓練班講師
著作:
《一擊必中!史上最詳盡101年領隊導遊試題+完全解析》(合著)
《一擊必中!史上最詳盡102年領隊導遊試題+完全解析》(合著)
《一擊必中!史上最詳盡103年領隊導遊試題+完全解析》(合著)
《一擊必中!史上最詳盡104年領隊導遊試題+完全解析》
《一擊必中!史上最詳盡105年領隊導遊試題+完全解析》
(以上均由瑞蘭國際出版)
序
作者序
擬定讀書計畫,掌握重點,輕鬆高分通過導遊領隊考試
從2004年開始,考選部正式將導遊領隊考試列入國家考試,報考人數逐年攀升,截至今年(2017)共14屆考試,導遊報考人數累計近36萬人、領隊報考人數累計39萬多人,導遊人員累計及格人數9萬974人、領隊人員累計及格人數8萬5,871人;對照交通部觀光局資料,至2017年5月領取導遊人員執照為3萬8,626人、領隊人員執照人數5萬3,412人,尤其2012年創下11萬8千多人報名的最高峰,隨後逐年下滑;今年(2017年)受到陸客大幅減少來台的衝擊,只有3萬7千人報考,報名人數是史上第4低。但是臺灣因應新南向政策,開放東南亞部分國家免簽,所以東南亞遊客人數激增,因此東南亞語系的導遊的需求也大增。從今年考取導遊人數來看,泰語從7人增加至26人,越南語從9人增加至29人,印尼語從3人增加至25人。整體而言,華語導遊因為陸客來臺人數大減,因此報名人數大減外,其他語別的導遊報考人數,也是持平或減少,只有東南亞語系的導遊報考人數在增加,但是及格人數還是供不應求。
面對陸客來臺人數劇減,華語導遊團量大減,及東南亞語系的導遊的需求人數激增,目前考選部正研擬修正法案,除外語科目以外的其他考試科目由80題改為考50題;同時如果已經具備任何一種導遊執照者,只要加考語言科目及口試,不用考其他的科目,就可以在通過後,即取得第二種外語導遊人員執業資格。基本上是鼓勵許多可能中文能力不佳的外籍配偶能夠多參加考試,同時也鼓勵眾多的華語導遊或任何一種外語導遊資格的民眾,能夠多學一種外語,並投入東南亞語系導遊的工作。另外日前立法院已經通過法案,將由考試院主辦的導遊領隊國家考試,改成由交通部觀光局主辦,就是回歸2004年以前的制度,讓交通部可依旅遊人口變化,適時增補需要的人才,若考試院也配合修法成功,很可能2019年就開始實施由觀光局主辦導遊領隊考試。以上諸多政策,其實就是在降低考試的難度,對考生而言是正面的發展。(相關訊息請參考考選部配合新南向政策及觀光產業用人需求,檢討命題方式,同時預告修正導遊、領隊人員考試規則,網址:http://wwwc.moex.gov.tw/main/news/wfrmNews.aspx?kind=3&menu_id=42&news_id=3064
準備導遊與領隊考試的方法
想要成為一個帶團的領隊和導遊,必須先通過國家考試的門檻才能如願。因為考試內容相當多,所以事先應該有完整的讀書計畫。首先針對所有的應試科目,應該選擇一本書為主要的應考書(如果考生沒有購買任一本書,請依照以下筆者提供的各科目的網路連結,匯整起來,也有助於考試的準備)。這本主要的應考書,是考生在準備考試時用來了解考試範圍的。目前市面上有許多這方面的書,筆者建議考生可以選擇在每個獨立章節之後,有個別規劃相關考題的,如此方可在閱讀完之後檢驗自己的實力。另外也建議考生選擇有將相關主題,整理成表格或圖表,方便考生閱讀吸收的書。在閱讀完這本參考書之後,下一個階段應該以歷屆試題的考古題為主,測試自己的實力,從做歷屆試題中,發掘自己準備考試的盲點並再補強。在考試的最後階段,應該針對考試內容,自己歸納整理考試重點,對照做考古題的結果,找出自己經常出錯的弱點,整理再加強,而考前幾天就只要閱讀自己經常出錯的題目即可。在此筆者要建議考生在準備考試時,日常作息要正常,因為很多考生可能白天仍然要工作,所以更應該按照自己擬訂的讀書計畫,每天固定花時間研讀考試內容。以筆者多年前的個人考試經驗,在報名完成(今年預計12╱12至12╱21報名,明年3/10、3/11考試)到考試日約有近90天左右,以每天3到4小時的準備時間,搭配讀書計畫,要順利及格並非難事,真正困難的是堅持到底的毅力與耐力,所以如果能與同樣參加考試的同學,一起念書或組個讀書會,互相勉勵,也是不錯的選擇!
另外,從去年開始,政府強力推行南向政策,積極拓展東南亞國家旅客來臺觀光,所以對熟悉東南亞語言的導遊需求相當大,也自然吸引許多的新住民朋友對於導遊考試的強烈興趣。本人有幸擔任幾個梯次的中華民國觀光導遊協會稀少語別導遊輔導考照班的講師,所以針對想參與考試的新住民朋友,有一些應考上的建議:首先,因為大多數的新住民朋友,中文閱讀能力較不足,所以筆者建議在做考古題時,請儘量多做幾年,可能的話從民國93年的考題開始做,主要是去適應中文的考試方式,但是有一些注意事項該留意,因為法規會修改,所以實務(二)的法規的答案會有不同;另外在觀光資源的部分如果考題是問國家公園有幾個或原住民有幾族,因為有些是新成立的國家公園及族群,早期的考古題答案要修正。
第二點是在準備導遊觀光資源概要的時候,其中的臺灣歷史的部分,筆者建議新住民朋友應該找一本講臺灣四百年史的書來念,先建立相關的臺灣史的背景知識,會有助於準備考試,第三點,因為新住民朋友基本上都沒有上過臺灣史地的課程,筆者特別找出在Youtube以歌曲學歷史地理的影片(請看以下網路連結)及其他臺灣史相關的影片,對新住民朋友,幫助甚大。最後,在進場考試前,請新住民考生,到樂透站拿一張電腦卡片,用2B鉛筆試畫,才不會在臨場做答時發生錯誤,畢竟有些新住民考生並不熟悉作答方式。
本書最大的特色是在最後附錄的部分,是筆者累積多年帶團經驗,蒐集導遊帶團必須知道的網站。內容涵蓋幾大類:包括綜合、故宮、景點、植物、建築、臺灣原住民、臺灣地名、臺灣歷史、導遊住宿、兩蔣名人故事等,分類超過120個。實際包括數百個影音檔案,可以縮短新手導遊入行上手的時間,也對線上導遊極有幫助。
至於如何利用這些檔案,首先可以從故宮的檔案開始學習,因為不管是那一種語別的導遊,故宮導覽都是最基本而且必要的行程,其次,有許多新手導遊經常面臨,不知上團該說些什麼。其實臺灣歷史的敘述,尤其是臺灣四百年歷史的解說,是帶團很好的開始,一旦建立架構,幾乎台灣的景點,都可以在臺灣四百年歷史中,找到相對應的脈絡,經常練習講四百年史,就會內化成帶團的養分。其他的主題,經過自己的改寫整理,就是各種跟客人談話的話題。
為了協助有心投入此行業的考生,茲將如何同時準備華語領隊與導遊考試,試分述如下:
雖然華語領隊與導遊考試科目各分成3科,但是兩者的重複性極高,筆者建議考生在實務(一)、實務(二)的部分,導遊與領隊可以一起準備。
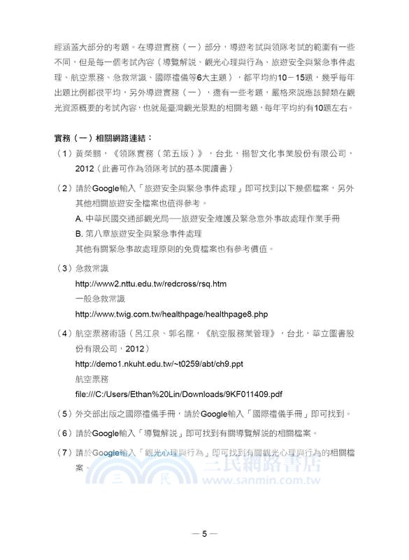
導遊與領隊考試實務(一)
在實務(一)部分,又以領隊的法規部分所涵蓋面較廣,所以先從領隊考試的內容準備起。綜觀歷年考題,領隊部分以領隊技巧(包含導覽技巧,遊程規劃、觀光心理學)出題比例占最高,旅遊安全與緊急事件處理的出題率次之,以上兩項主題就占出題比例近5成,航空票務出題率佔第三位,國際禮儀及急救常識的出題比例每年平均約各10題左右。考生在準備考試時應多加留意。領隊技巧雖然出題最多,卻是比較容易掌握,而國際禮儀部分請參考外交部出版之國際禮儀手冊,已經涵蓋大部分的考題。在導遊實務(一)部分,導遊考試與領隊考試的範圍有一些不同,但是每一個考試內容(導覽解說、觀光心理與行為、旅遊安全與緊急事件處理、航空票務、急救常識、國際禮儀等六大主題),都平均約10-15題,幾乎每年出題比例都很平均,另外導遊實務(一),還有一些考題,嚴格來說應該歸類在觀光資源概要的考試內容,也就是臺灣觀光景點的相關考題,每年平均約有10題左右。
導遊與領隊考試實務(二)
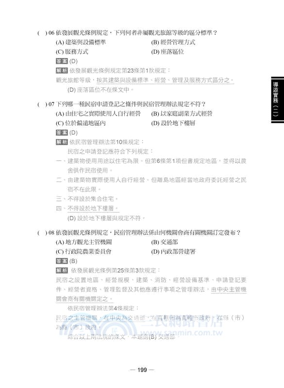
在實務(二)的部分,從準備範圍來看,領隊的考試範圍較廣,只要準備好領隊的考試範圍,就已經涵蓋大部分導遊考試實務(二)的考試範圍。但是考試重點在領隊與導遊部分有出入,要特別留意。其中領隊的部分,入出境相關法規每年都超過20題以上的出題比例,絕對是考試重點,但法條涵蓋面較廣。而民法債編旅遊專節與國外旅遊定型化契約書範本的部分,每年都超過15題以上的出題比例,雖然略少於入出境相關法規的出題比例,但是法條涵蓋面較少,研讀起來較容易,投資報酬率高,應列為必讀首選。觀光法規每年平均出題約15題,與導遊考試內容相同,可以一起準備。另外在導遊實務(二)的部分,最重要的就是觀光法規(發展觀光條例、旅行業管理規則、領隊人員管理規則,及護照條例及施行細則等法規),出題比例都會在20題以上,甚至有的年度,考試題數近30題,其中發展觀光條例是觀光法規的母法,應該熟讀。另外臺灣地區與大陸地區人民關係條例暨施行細則、香港澳門關係條例暨施行細則及相關的兩岸時事新聞,此部分兩岸相關法規的考題,也是考試的重點,每年平均約20-30題,但是106年的考題,大幅增加到約40題,也就是近半的考題都與兩岸相關法規有關,考生要特別留意。另外,入出境相關法規中的入境、出境報關須知,以及入境旅客攜帶行李物品報驗稅放辦法、入境旅客攜帶自用農畜水產品、菸酒限量表、入境旅客攜帶大陸地區物品限量表及役男出入境相關規定,篇幅並不多,宜熟讀。就考試的準備策略來說,因為法規的範圍是固定的,比較不會有意外的題目,所以考生應該充分掌握本科的分數,儘量衝高,以補其他科的不足。
導遊與領隊考試觀光資源概要
在觀光資源的部分,考試範圍則分別在世界史地與臺灣史地,以及觀光資源維護,準備時應該以高中的歷史與地理課本為主要研讀的內容,另外近幾年的考試,有關臺灣原住民的考題非常多,尤其是各個族群的祭典,請考生特別留意。雖然準備範圍很廣,但研習考古題之後,還是會發現觀光資源概要考試,很喜歡考最大、最小、第一個成立、最新成立、及特色,例如:國家公園面積最大、最早成立的國家公園等題目。這些基本的考試題型可以好好把握。另外,交通部觀光局的網站要經常瀏覽,了解最新相關觀光資源維護的訊息。
以上準備方式是筆者就過去歷年試題所做的分析,雖然極具參考價值,但是未來考試命題,偶爾還是會有不一樣的變動,請考生見諒。本書內容難免有疏漏之處,敬請先進賢達加以指正,筆者會非常感謝。敬祝各位考生,金榜題名!
林溢祥
目次
目錄
作者序 擬定讀書計畫,掌握重點,輕鬆高分通過導遊領隊考試 林溢祥
關於專門職業及技術人員普通考試導遊人員、領隊人員考試 專業證照編輯小組
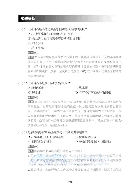
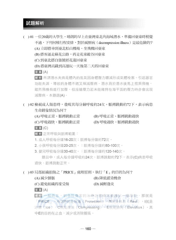
Part 1 106年華語領隊人員、外語領隊人員試題與試題解析
領隊實務(一)試題
領隊實務(一)標準答案
領隊實務(一)試題解析
領隊實務(二)試題
領隊實務(二)標準答案
領隊實務(二)試題解析
觀光資源概要 試題
觀光資源概要 標準答案
觀光資源概要 試題解析
Part 2 106年華語導遊人員、外語導遊人員試題與試題解析
導遊實務(一)試題
導遊實務(一)標準答案
導遊實務(一)試題解析
導遊實務(二)試題
導遊實務(二)標準答案
導遊實務(二)試題解析
觀光資源概要 試題
觀光資源概要 標準答案
觀光資源概要 試題解析
附錄:導遊帶團不可不知的網站
主題書展
更多書展購物須知
為了保護您的權益,「三民網路書店」提供會員七日商品鑑賞期(收到商品為起始日)。
若要辦理退貨,請在商品鑑賞期內寄回,且商品必須是全新狀態與完整包裝(商品、附件、發票、隨貨贈品等)否則恕不接受退貨。

























