2019中國自由貿易試驗區發展研究報告:建設新時代改革放的新高地(簡體書)
商品資訊
商品簡介
作者簡介
目次
商品簡介
《建設新時代改革開放新高地:2019中國自由貿易試驗區發展研究報告》是“自貿區研究系列”叢書之一。建設中國自由貿易試驗區是黨中央、國務院在新形勢下全面深化改革和擴大開放的一項戰略舉措。自貿試驗區背負著中國在新時期加快政府職能轉變、積極探索管理模式創新、促進貿易和投資便利化,為全面深化改革和擴大開放探索新途徑、積累新經驗的重要使命,是國家戰略需要。本書總結了中國自貿試驗區的制度創新和可推廣複製經驗,梳理了上海自貿試驗區、廣東自貿試驗區、天津自貿試驗區等全國11個自由貿易試驗區以及海南自由貿易試驗區和中國特色自由貿易港的概況和改革成效。
作者簡介
孫元欣,上海財經大學自由貿易區研究院副院長、教授、博士生導師。中國自由貿易試驗區協同創新中心首席專家。上海交通大學管理學博士。英國訪問學者(199l―1992),美國富布萊特學者(1995―1996),美國密歇根州立大學客座研究員(2004―2005)。長期從事企業管理、自貿區領域研究。主編出版《2014中國(上海)自由貿易試驗區發展研究報告》《2015中國自由貿易試驗區發展研究報告》《2016中國自由貿易試驗區發展研究報告》。主持和完成國家自然科學基金、國家社科基金和各類省部級課題20余項,出版書籍5本,發表論文80餘篇。曾獲得上海市育才獎,上海市政府決策諮詢一等獎、二等獎和三等獎,上海市科技進步二等獎,上海市哲學社會科學內部探討優秀成果獎等。
目次
第1章 走中國道路與自貿試驗區制度創新
1.1 自貿試驗區的建設背景
1.2 自貿試驗區的建設初衷
1.3 自貿試驗區七大改革領域
1.4 自貿試驗區的改革成效
1.5 賦予自貿試驗區更大改革自主權
第2章 自貿試驗區154項可複製推廣經驗
2.1 自貿試驗區可複製推廣經驗的概況
2.2 國務院第四批30項改革試點經驗
2.3 第四批改革試點經驗的具體內容
2.4 自貿試驗區12個最佳實踐案例
第3章 上海自貿試驗區5周年改革成效
3.1 上海自貿試驗區的建設進程
3.2 上海自貿試驗區制度創新和改革成效
3.3 上海自貿試驗區五個片區的改革成效
3.4 上海自貿試驗區的相關統計
3.5 新的起點上推動改革開放再出發
第4章 廣東自貿試驗區3周年改革成效
4.1 廣東自貿試驗區的建設概況
4.2 廣州南沙片區的建設成效
4.3 珠海橫琴新區片區的建設成效
4.4 深圳前海蛇口片區的建設成效
4.5 下一步改革重點和工作推進
第5章 天津自貿試驗區3周年改革成效
5.1 天津自貿試驗區的建設概況
5.2 天津港片區的建設成效
5.3 濱海新區中心商務片區的建設成效
5.4 天津機場片區的建設成效
5.5 下一步改革重點和工作推進
第6章 福建自貿試驗區3周年改革成效
6.1 福建自貿試驗區的建設概況
6.2 福州片區的建設成效
6.3 廈門片區的建設成效
6.4 平潭片區的建設成效
6.5 下一步改革重點和工作推進
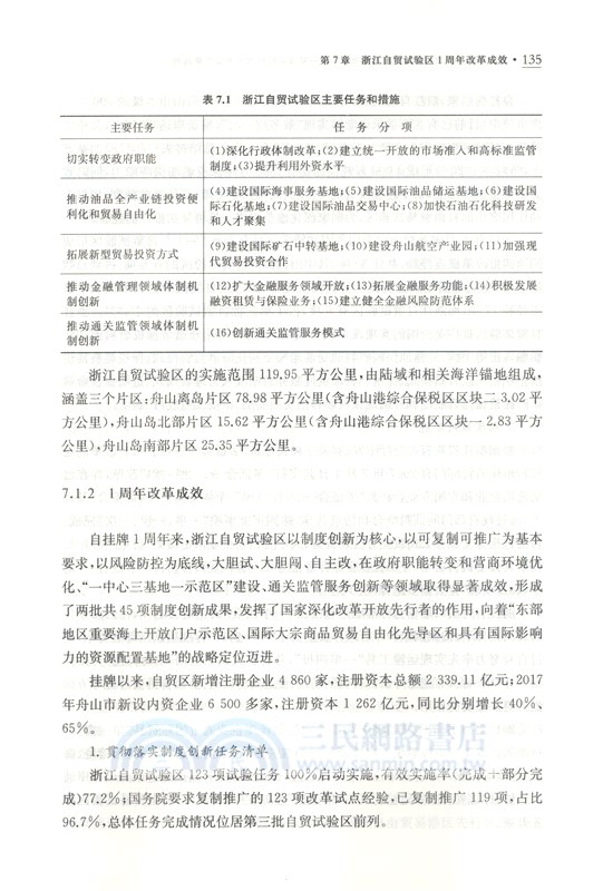
第7章 浙江自貿試驗區1周年改革成效
7.1 浙江自貿試驗區的建設概況
7.2 工作部署和改革推進
7.3 制度創新和企業動態
第8章 遼寧自貿試驗區1周年改革成效
8.1 遼寧自貿試驗區的建設概況
8.2 瀋陽片區的建設成效
8.3 大連片區的建設成效
8.4 營口片區的建設成效
第9章 重慶自貿試驗區1周年改革成效
9.1 重慶自貿試驗區的建設概況
9.2 核心片區改革探索和建設成效
第10章 四川自貿試驗區1周年改革成效
10.1 四川自貿試驗區的建設概況
10.2 成都天府新區和青白江鐵路港片區的建設成效
10.3 川南臨港片區的建設成效
第11章 河南自貿試驗區1周年改革成效
11.1 河南自貿試驗區的建設概況
11.2 鄭州片區的建設成效
11.3 開封片區的建設成效
11.4 洛陽片區的建設成效
第12章 湖北自貿試驗區1周年改革成效
12.1 湖北自貿試驗區的建設概況
12.2 武漢片區的建設成效
12.3 襄陽片區的建設成效
12.4 宜昌片區的建設成效
第13章 陝西自貿試驗區1周年改革成效
13.1 陝西自貿試驗區的建設概況
13.2 中心片區的建設成效
13.3 西安國際港務區片區的建設成效
13.3 楊淩片區的建設成效
第14章 海南建設中國特色自由貿易港(區)
14.1 海南地理人文概況
14.2 海南全面深化改革開放和建設自由貿易港(區)
14.3 海南自貿試驗區總體方案和改革任務
14.4 海南建設自由貿易港(區)的工作推進
附錄
1. 國務院辦公廳關於部分地方優化營商環境典型做法的通報(國辦函〔2018〕46號)
2. 國務院辦公廳《關於印發全國深化“放管服”改革轉變政府職能電視電話會議重點任務分工方案的通知》(國辦發〔2018〕79號)
3. 國務院關於擴大對外開放積極利用外資若干措施的通知(國發〔2017〕5號)
4. 國務院關於促進外資增長若干措施的通知(國發〔2017〕39號)
5. 國務院關於積極有效利用外資推動經濟高質量發展若干措施的通知(國發〔2018〕19號)
6. 國務院關於支持自由貿易試驗區深化改革創新若干措施的通知(國發〔2018〕38號)
7. 自由貿易試驗區外商投資准入特別管理措施(負面清單)(2018年版)(國家發展和改革委員會 商務部令[第19號])
參考文獻
1.1 自貿試驗區的建設背景
1.2 自貿試驗區的建設初衷
1.3 自貿試驗區七大改革領域
1.4 自貿試驗區的改革成效
1.5 賦予自貿試驗區更大改革自主權
第2章 自貿試驗區154項可複製推廣經驗
2.1 自貿試驗區可複製推廣經驗的概況
2.2 國務院第四批30項改革試點經驗
2.3 第四批改革試點經驗的具體內容
2.4 自貿試驗區12個最佳實踐案例
第3章 上海自貿試驗區5周年改革成效
3.1 上海自貿試驗區的建設進程
3.2 上海自貿試驗區制度創新和改革成效
3.3 上海自貿試驗區五個片區的改革成效
3.4 上海自貿試驗區的相關統計
3.5 新的起點上推動改革開放再出發
第4章 廣東自貿試驗區3周年改革成效
4.1 廣東自貿試驗區的建設概況
4.2 廣州南沙片區的建設成效
4.3 珠海橫琴新區片區的建設成效
4.4 深圳前海蛇口片區的建設成效
4.5 下一步改革重點和工作推進
第5章 天津自貿試驗區3周年改革成效
5.1 天津自貿試驗區的建設概況
5.2 天津港片區的建設成效
5.3 濱海新區中心商務片區的建設成效
5.4 天津機場片區的建設成效
5.5 下一步改革重點和工作推進
第6章 福建自貿試驗區3周年改革成效
6.1 福建自貿試驗區的建設概況
6.2 福州片區的建設成效
6.3 廈門片區的建設成效
6.4 平潭片區的建設成效
6.5 下一步改革重點和工作推進
第7章 浙江自貿試驗區1周年改革成效
7.1 浙江自貿試驗區的建設概況
7.2 工作部署和改革推進
7.3 制度創新和企業動態
第8章 遼寧自貿試驗區1周年改革成效
8.1 遼寧自貿試驗區的建設概況
8.2 瀋陽片區的建設成效
8.3 大連片區的建設成效
8.4 營口片區的建設成效
第9章 重慶自貿試驗區1周年改革成效
9.1 重慶自貿試驗區的建設概況
9.2 核心片區改革探索和建設成效
第10章 四川自貿試驗區1周年改革成效
10.1 四川自貿試驗區的建設概況
10.2 成都天府新區和青白江鐵路港片區的建設成效
10.3 川南臨港片區的建設成效
第11章 河南自貿試驗區1周年改革成效
11.1 河南自貿試驗區的建設概況
11.2 鄭州片區的建設成效
11.3 開封片區的建設成效
11.4 洛陽片區的建設成效
第12章 湖北自貿試驗區1周年改革成效
12.1 湖北自貿試驗區的建設概況
12.2 武漢片區的建設成效
12.3 襄陽片區的建設成效
12.4 宜昌片區的建設成效
第13章 陝西自貿試驗區1周年改革成效
13.1 陝西自貿試驗區的建設概況
13.2 中心片區的建設成效
13.3 西安國際港務區片區的建設成效
13.3 楊淩片區的建設成效
第14章 海南建設中國特色自由貿易港(區)
14.1 海南地理人文概況
14.2 海南全面深化改革開放和建設自由貿易港(區)
14.3 海南自貿試驗區總體方案和改革任務
14.4 海南建設自由貿易港(區)的工作推進
附錄
1. 國務院辦公廳關於部分地方優化營商環境典型做法的通報(國辦函〔2018〕46號)
2. 國務院辦公廳《關於印發全國深化“放管服”改革轉變政府職能電視電話會議重點任務分工方案的通知》(國辦發〔2018〕79號)
3. 國務院關於擴大對外開放積極利用外資若干措施的通知(國發〔2017〕5號)
4. 國務院關於促進外資增長若干措施的通知(國發〔2017〕39號)
5. 國務院關於積極有效利用外資推動經濟高質量發展若干措施的通知(國發〔2018〕19號)
6. 國務院關於支持自由貿易試驗區深化改革創新若干措施的通知(國發〔2018〕38號)
7. 自由貿易試驗區外商投資准入特別管理措施(負面清單)(2018年版)(國家發展和改革委員會 商務部令[第19號])
參考文獻
主題書展
更多
主題書展
更多書展購物須知
大陸出版品因裝訂品質及貨運條件與台灣出版品落差甚大,除封面破損、內頁脫落等較嚴重的狀態,其餘商品將正常出貨。
特別提醒:部分書籍附贈之內容(如音頻mp3或影片dvd等)已無實體光碟提供,需以QR CODE 連結至當地網站註冊“並通過驗證程序”,方可下載使用。
無現貨庫存之簡體書,將向海外調貨:
海外有庫存之書籍,等候約45個工作天;
海外無庫存之書籍,平均作業時間約60個工作天,然不保證確定可調到貨,尚請見諒。
為了保護您的權益,「三民網路書店」提供會員七日商品鑑賞期(收到商品為起始日)。
若要辦理退貨,請在商品鑑賞期內寄回,且商品必須是全新狀態與完整包裝(商品、附件、發票、隨貨贈品等)否則恕不接受退貨。







