商品簡介
商品簡介
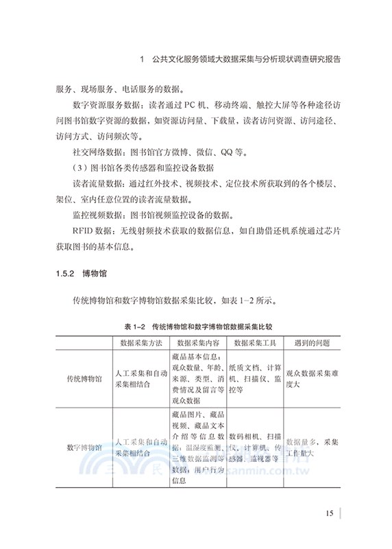
本書基於公共數字文化服務工作的現狀,深入分析了公共文化服務大數據來源及類型、採集方法、存儲方法、分析指標體系和分析方法,以及應用系統的研發方法。通過理論聯繫實際,從工程上給出了公共數字文化工程大數據分析平臺的建設規劃。最後,通過實地調研全國的公共文化機構,就公共文化大數據源及典型應用、新型公共電子閱覽室建設思路、數字文化館及數字文化體驗空間建設方案等主要實踐經驗,進行了提煉和總結。
主題書展
更多書展購物須知
大陸出版品因裝訂品質及貨運條件與台灣出版品落差甚大,除封面破損、內頁脫落等較嚴重的狀態,其餘商品將正常出貨。
特別提醒:部分書籍附贈之內容(如音頻mp3或影片dvd等)已無實體光碟提供,需以QR CODE 連結至當地網站註冊“並通過驗證程序”,方可下載使用。
無現貨庫存之簡體書,將向海外調貨:
海外有庫存之書籍,等候約45個工作天;
海外無庫存之書籍,平均作業時間約60個工作天,然不保證確定可調到貨,尚請見諒。
為了保護您的權益,「三民網路書店」提供會員七日商品鑑賞期(收到商品為起始日)。
若要辦理退貨,請在商品鑑賞期內寄回,且商品必須是全新狀態與完整包裝(商品、附件、發票、隨貨贈品等)否則恕不接受退貨。







