專為第一次考多益準備的全新制TOEIC多益應考攻略(附「Youtor App」內含VRP虛擬點讀筆)
商品資訊
系列名:考試王
ISBN13:9786269717439
出版社:我識
作者:Victoria Lin
出版日:2023/05/03
裝訂/頁數:平裝/336頁
規格:23cm*17cm*1.6cm (高/寬/厚)
版次:1
商品簡介
第一次準備多益考試,就看這本吧!
單字、考點、閱讀、聽力,
四個考試面向,全面學習!
20大主題、220篇文章、2,939個單字、200道模擬試題,
四大學習需求,一次滿足!
想一次考好多益,這本必讀、必看、必熟練!
第一次準備多益考試,最重要的事是什麼?
★背單字 →
背單字最無聊,就算背再多,不會應用也是枉然,只能得到基本分。
★★看攻略 →
對考試不夠熟悉就直衝攻略,基礎不夠好、有學沒有懂,對成績提升有限。
★★★練題目 →
反覆刷題能提升手感,但沒有基礎就狂刷題,解析看不懂只會打擊自信心。
★★★★★★全方面學習 →
針對不熟悉的考試當然要多管齊下、同步學習,這才是最有成效的學習方式,也是最全面的的備考方式!
《專為第一次考多益準備的全新制TOEIC多益應考攻略》是一本最全方面的多益應考攻略,任何程度都適用:
主題攻略 × 必考單字 × 模擬練習 × 英美口音
短期衝刺、考到理想分數,看這本就夠!
■ 20個情境主題,用主題摸透多益考試要點!
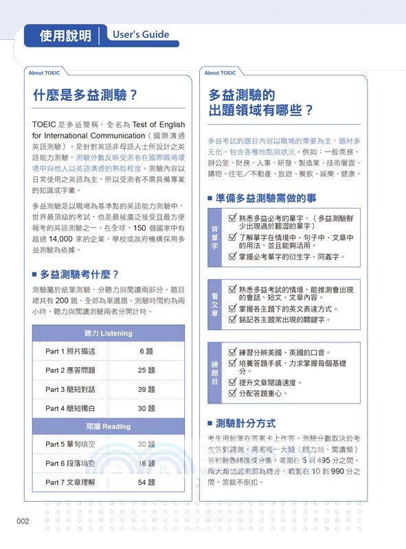
多益考試是以職場環境為背景的英語溝通考試,官方更明文公布多達13種考試取材範圍、79個情境主題。作者以此為基準,再根據多益考試出題頻率,整理出20個必考的情境主題。只要掌握這些情境,就能夠掌握多益考試要點。
■ 單字+聽力+閱讀,三大重點同步學習!
不是單字背得愈多,分數就能考得愈高。在每個主題之下能同步學到單字、聽力與閱讀,才能有效提升多益應考力。
每個主題先以40個基礎單字作為暖身,接著透過11篇文章熟悉該主題的英文表達方式,最後再延伸學習關鍵單字,每個關鍵單字皆有符合多益情境的例句、考點解析。完整學習,任何重點都不錯過。
■ 用模擬題培養解題手感,該拿的分數一個也不漏!
每個主題皆有實戰模擬題,收錄最好取分的Part 5字彙題、最需練習的Part 7閱讀理解題。再搭配書中收錄的應考技巧,就算是第一次考多益,也能輕鬆面對每個題型,穩拿分數、勝券在握。
■ 英美口音隨掃隨聽,奠定聽力得分基礎!
多益考試聽力雖會出現四國口音,但只要掌握美式與英式發音就足以面對聽力試題。全書單字與文章由美籍與英籍老師獻聲錄製,再搭配Youtor App(內含VRP虛擬點讀筆)隨掃隨聽、隨時增強英文聽力。
▶▶本書適用對象
✓ 第一次準備多益考試的人
✓ 想短時間衝刺、考取理想成績的人
✓ 以600分以上為目標的人
✓ 想要全方面學習、提升英文能力的人
【使用說明】
第一次準備多益考試,你可以這樣準備:
Step 1 必考單字,能力檢測
每個主題開始皆會說明該主題適用的情境類型,並有40個必考單字小測驗。透過測驗掌握自己對該情境的熟稔程度,不會的單字就馬上背起來,已經會的單字也別忘了複習。
Step 2 閱讀文章,熟練用法
每個主題皆有10篇短篇文章、1篇長篇文章,文章內容適用於Part 4、Part 6、Part 7。透過大量閱讀,了解敘述的邏輯架構、掌握文章重點單字,就能熟悉該主題的單字與英文表達方式,面對各種題型都不怕。
Step 3 關鍵單字,考點分析
延伸學習關鍵單字,每個單字皆搭配符合多益考試情境的例句及補充考點分析,每個句子都是一個考題、每個考點都是一個得分關鍵。
Step 4 實戰練習,培養手感
多益考試有7種題型,只要掌握基礎單字,就能應付Part 1、Part 2考題,再加上理解敘述的邏輯架構,回答Part 3、4的題目也沒有問題。而Part 5-7閱讀題是許多考生最容易卡關的地方,因此每個主題的實戰練習特別加強最容易取分的Part 5以及最需要練習的Part 7。透過練習檢測學習成效、培養解題手感。
Step 5 延伸學習,擴充字庫
同個單字只要稍做變化就有不同意思,每個主題最後做單字延伸學習總整理,必考單字的不同詞性與衍生字變化,都能夠一次學會。
▍數位化學習、提升英文聽力
只要開啟Youtor App(內含VRP虛擬點讀筆),掃描書中QR Code,完成音檔下載後,就能聽到美籍、英籍老師錄製全書單字與文章的音檔
※本書不提供光碟及音檔下載。
※音檔可離線聽取。
[VRP虛擬點讀筆介紹]
1. 在哪裡下載「VRP虛擬點讀筆」?
(1)讀者可以掃描書中的QR Code連結,或是於App商城搜尋「Youtor」下載即可。
2. 為什麼會有「VRP虛擬點讀筆」?
(1)以往讀者購買語言學習工具書時,為了要聽隨書附贈的音檔,總是要拿出已經很少在用的CD播放器或利用電腦,又或是轉存到手機來使用,耗時又不方便。
(2)坊間當然也有推出「點讀筆」來改善此種學習上的不方便,但是一支筆加一本書往往就要二、三千元,且各家點讀筆又不相容,CP值真的很低。
(3)後來雖然有了利用QR Code掃描下載檔案至手機來聽取音檔的方式,但手機不僅必須要一直處在上網的狀態,且從掃描到聽取音檔的時間往往要花個5秒以上,很令人氣結。
(4)因此,我們為了同時解決讀者以上三種困擾,特別領先全球開發了「VRP虛擬點讀筆」,並獲得專利,希望這個輔助學習的工具,能讓讀者不僅不用再額外花錢,且使用率和相容性也是史上最高。
3. 「VRP虛擬點讀筆」就是這麼方便!
(1)讀者只要透過書中的QR Code連結,就能立即下載「Youtor App」。(僅限iPhone和Android二種系統手機)
(2)下載完成後,可至App目錄中搜尋需要的音檔或直接掃描內頁QR Code,將音檔一次從雲端下載至手機使用。
(3)當音檔已完成下載後,讀者只要拿出手機並開啟「Youtor App」(內含VRP虛擬點讀筆),就能隨時掃描書中頁面的QR Code立即讀取音檔(平均1秒內)且不需要開啟上網功能。
(4)「VRP虛擬點讀筆」就像是點讀筆一樣好用,還可以調整播放速度(0.8-1.2倍速),加強聽力練習。
(5)「VRP虛擬點讀筆」比點讀筆更好用,具有定時播放、背景播放的功能,也可以自動換頁或是手動點選想要的頁數,聆聽該頁音檔。
(6)如果讀者擔心音檔下載後太佔手機空間,也可以隨時刪除音檔,下次需要使用時再下載。購買本公司書籍的讀者等於有一個雲端的CD櫃可隨時使用。
(7)詳細使用及操作方法請見書中使用說明。
※本書未提供光碟燒錄服務。
※雖然我們努力做到完美,但也有可能因為手機的系統版本和「Youtor App」不相容導致無法安裝,在此必須和讀者說聲抱歉,若無法正常使用,請與本公司聯繫,由專人為您服務。
作者簡介
Victoria Lin
學歷
澳洲雪梨大學教育行政與領導碩士。
國立清華大學外語系學士。
工作經歷
現任清華大學語言中心講師、東海大學推廣部講師。
科學園區及政府機構多益及商用英文職訓講師。
中華民國觀光局合格國際英語領隊。
龍騰出版社及南一出版社高中英語課本編輯顧問。
空中英語教室、大家說英語、彭蒙惠英語試卷編寫。
教育部舉辦之台灣命題競賽第一名。
著有《超高命中率全民英檢GEPT中級單字+文法+片語》、《一網打盡英文單字15,000》(我識出版社)。
序
編者序
談到英文檢定考試,多數人都會想到多益TOEIC或全民英檢GEPT。而許多人在面對出社會找工作、職場升遷,都會報考多益考試,取得成績認證。市面上也有許多以「滿分保證」為訴求的多益學習書,但這些書真的適合所有人嗎?或是,適合第一次準備多益考試的人嗎?
我們進行調查,詢問第一次考多益的人會怎麼準備考試,高達八成的人說他們會先買本單字書來背,背完之後再決定是要直接寫模擬試題,還是先看聽力或閱讀攻略再刷題。他們普遍認為背單字是有效的,但也覺得單字書只有一句例句,好像無法完整理解單字的用法,與實際考試情境也有所落差。
這本與Victoria Lin老師合作的《專為第一次考多益準備的全新制TOEIC多益應考攻略》就能解決這個問題。這本書以情境作為整本書的分類架構,有助於學習者掌握多益考試的情境。
進入到每個情境中,則有單字與閱讀文章的學習內容。單字的表現方式非常多樣,不像一般單字書只是條列單字與例句,Victoria Lin老師結合了文章,再搭配外師親自錄音,讓學習者能夠同時學到單字、閱讀與聽力,再搭配各種單字補充內容、模擬練習題,從各種方面來加強、提升學習者的多益應考能力。
這本書不能只被歸類成單字書,也不是一本攻略書,而是一本結合了單字、考點、閱讀、聽力、試題的全方位應考攻略,非常適合第一次準備多益考試,或想要重新準備多益考試的你,希望這本書能夠幫助所有考生考取理想的多益成績。
我識出版社編輯部
目次
使用說明
編者序
多益考試攻略
TOPIC 01 人事與招募
適用題型|企業徵才、人才招募、績效評鑑、薪資福利。
單字數量|基本單字40個、補充單字125個。
學習指標|學習徵才資訊、績效評鑑、薪資升遷的主旨與關鍵字。
TOPIC 02 辦公室行政
適用題型|辦公室器材、辦公室流程、會議、辦公器材採購。
單字數量|基本單字40個、補充單字100個。
學習指標|學習辦公室常見狀況應對的主旨與關鍵字。
TOPIC 03 公告與演講
適用題型|會議主持、派對、活動、廣播、大眾運輸、景點介紹。
單字數量|基本單字40個、補充單字108個。
學習指標|學習各種活動主持、廣播、介紹的主旨與關鍵字。
TOPIC 04健康與醫療
適用題型|醫療保險、醫院、身體狀況、健康。
單字數量|基本單字40個、補充單字110個。
學習指標|學習與醫療保健相關的主旨與關鍵字。
TOPIC 05 行銷與宣傳
適用題型|行銷活動、產品推廣、活動宣導、新店開幕。
單字數量|基本單字40個、補充單字114個。
學習指標|學習產品活動、活動推廣等的主旨與關鍵字。
TOPIC 06 財務與會計
適用題型|會計、帳單、理財、採購、銀行業務。
單字數量|基本單字40個、補充單字103個。
學習指標|學習金融、預算、採購的主旨與關鍵字。
TOPIC 07 表演與展覽
適用題型|表演活動、優惠活動、導覽介紹、評論。
單字數量|基本單字40個、補充單字114個。
學習指標|學習表演或展覽介紹、導覽或評論的主旨與關鍵字。
TOPIC 08 商務與經營
適用題型|會議主題、會議公告、時程安排。
單字數量|基本單字40個、補充單字99個。
學習指標|學習會議、經營管理相關各種狀況的主旨與關鍵字。
TOPIC 09 餐飲與住宿
適用題型|餐廳、住宿、營業時間、食譜。
單字數量|基本單字40個、補充單字101個。
學習指標|學習餐飲與住宿相關各種狀況的主旨與關鍵字。
TOPIC 10 旅遊與交通
適用題型|旅程安排、觀光導覽、交通狀況、客戶調查。
單字數量|基本單字40個、補充單字117個。
學習指標|學習旅遊各種狀況、行程安排、導覽的主旨與關鍵字。
TOPIC 11 研修與專業
適用題型|研討會、工作坊、進修課程。
單字數量|基本單字40個、補充單字92個。
學習指標|學習研討會、進修的主旨與關鍵字。
TOPIC 12 消費與購物
適用題型|購物、折扣、促銷活動、訂購、產品介紹。
單字數量|基本單字40個、補充單字104個。
學習指標|學習消費購物相關狀況的主旨與關鍵字。
TOPIC 13 建設與修繕
適用題型|社區營造、建設工程、建築修繕、維修。
單字數量|基本單字40個、補充單字84個。
學習指標|學習建築、建設、維修的主旨與關鍵字。
TOPIC 14 金融與投資
適用題型|公司營運、金融趨勢、投資理財。
單字數量|基本單字40個、補充單字116個。
學習指標|學習投資與營運策略、金融趨勢的主旨與關鍵字。
TOPIC 15 環保與保育
適用題型|環境生態、氣候變遷、生態保育。
單字數量|基本單字40個、補充單字125個。
學習指標|學習環境、生態、保育的主旨與關鍵字。
TOPIC 16 製作與品管
適用題型|產品製造、品質管理、客戶調查、客戶服務。
單字數量|基本單字40個、補充單字115個。
學習指標|學習產品製作、品管、客戶服務的主旨與關鍵字。
TOPIC 17 廣播與媒體
適用題型|廣播節目、新聞、媒體生態。
單字數量|基本單字40個、補充單字105個。
學習指標|學習廣播節目、各種媒體的主旨與關鍵字。
TOPIC 18 公益與教育
適用題型|社會服務、公益活動、慈善活動、教育。
單字數量|基本單字40個、補充單字107個。
學習指標|學習公益活動、教育環境的主旨與關鍵字。
TOPIC 19 研發與科技
適用題型|產品研發、科技、網路、技術發展。
單字數量|基本單字40個、補充單字106個。
學習指標|學習科技、技術、研發的主旨與關鍵字。
TOPIC 20 日常與休閒
適用題型|日常活動、休閒活動、居家生活、人際互動。
單字數量|基本單字40個、補充單字94個。
學習指標|學習活動、生活各種狀況的主旨與關鍵字。
主題書展
更多書展購物須知
為了保護您的權益,「三民網路書店」提供會員七日商品鑑賞期(收到商品為起始日)。
若要辦理退貨,請在商品鑑賞期內寄回,且商品必須是全新狀態與完整包裝(商品、附件、發票、隨貨贈品等)否則恕不接受退貨。
















