商品簡介
商品簡介
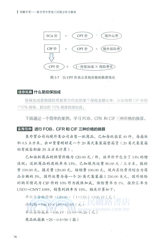
前言隨著外貿市場的不斷發展,外貿業務變得更加豐富,但同時外貿人員面臨的問題也越來越多,類型越來越複雜,這常常讓其在工作中感到吃力,尤其對於新手外貿從業人員來說更是頭疼。外貿業務不同於內銷活動,其涉及的交易細節非常多,再加上外貿業務的交易雙方存在時間和空間兩個方面的資訊不對稱,導致交易常常不能按照預期計畫發展,比如明明確定好了裝船期,但貨物到達時仍然超過了約定的到貨時間;又或者明明考察好了貨運公司,但貨物在運輸途中仍然遭受了損失等。這些問題不僅困擾了身在其中的外貿人員,還困擾著外貿管理人員。有些比較困難的問題還能在實際業務中不斷找尋答案和解決辦法,而有些基礎問題如果不解決,外貿業務就無法順利開展。所以,很多外貿新手就會問,自己到底該如何學習才能打好基礎,説明公司順利完成外貿交易。為此,我們編著了本書。外貿新手通過對本書的閱讀,可以快速學習外貿業務中各種基礎問題的解決辦法,包括怎麼做交易前的準備,怎麼督促生產備貨,怎麼有效檢驗,怎麼投保報關,怎麼做好運輸和結算工作,以及怎麼辦理出口退稅手續等。本書共7章,可分為三個部分。第一部分為第1章,主要介紹外貿工作中的基礎知識和基本技能要求,如外貿活動大致要做的事情、開展進出口貿易的方式有哪些、外貿工作的常用術語解析、常用外貿網站及一些基礎問題解答,讓讀者打好基礎。第二部分為第2章,主要介紹外貿工作的前期準備,包括如何進行國際市場調研、如何獲取進出口經營權、如何優化產品宣傳網站、如何寫業務交流郵件、怎麼篩選客戶、怎麼與客戶溝通等,並對準備環節的一些基礎問題作出解答。第三部分為第3~7章,這部分主要從外貿業務流程入手講解,包括報價簽約、備貨檢驗、投保報關、運輸結算,以及出口退稅的相關知識。涵蓋了外貿工作的方方面面,並對這些環節中的常見問題作出了相應的解答。本書語言精練,從實際外貿業務需求出發安排知識點,運用了大量的圖示和表格多元化展現內容,在一些知識點講解之後進行案例介紹與分析,可有效降低學習難度,讓讀者在不覺得枯燥,學起來更輕鬆、有趣。最後,希望所有外貿新手從業者都能從本書中學到想學的外貿基礎知識和操作技能,快速適應崗位工作、提升自我
主題書展
更多書展購物須知
大陸出版品因裝訂品質及貨運條件與台灣出版品落差甚大,除封面破損、內頁脫落等較嚴重的狀態,其餘商品將正常出貨。
特別提醒:部分書籍附贈之內容(如音頻mp3或影片dvd等)已無實體光碟提供,需以QR CODE 連結至當地網站註冊“並通過驗證程序”,方可下載使用。
無現貨庫存之簡體書,將向海外調貨:
海外有庫存之書籍,等候約45個工作天;
海外無庫存之書籍,平均作業時間約60個工作天,然不保證確定可調到貨,尚請見諒。
為了保護您的權益,「三民網路書店」提供會員七日商品鑑賞期(收到商品為起始日)。
若要辦理退貨,請在商品鑑賞期內寄回,且商品必須是全新狀態與完整包裝(商品、附件、發票、隨貨贈品等)否則恕不接受退貨。















