商品簡介
商品簡介
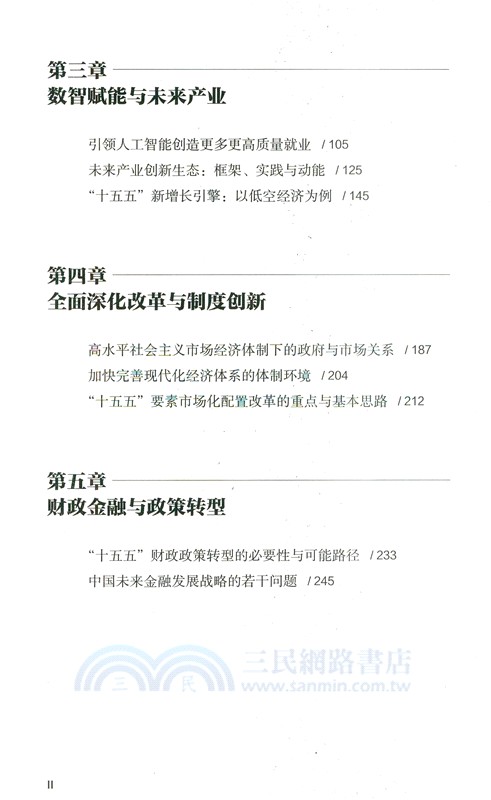
“十五五”時期是中國邁向第二個百年奮鬥目標、基本實現社會主義現代化的戰略決勝期。科學謀劃好“十五五”規劃,對於指導未來五年乃至更長時間的經濟社會發展具有重要意義。本書由張軍擴、蔡昉、朱克力等權威經濟學家領銜,聯合多位政策制定者、智庫學者與行業專家,聚焦“十五五”時期中國經濟發展的核心命題,從宏觀形勢與經濟運行、新質生產力與高質量發展、數智賦能與未來產業、全面深化改革與制度創新、財政金融與政策轉型、“反內卷”與區域協調發展、投資于人與民生服務七大維度展開系統分析,全面闡述這一時期的發展理念、指導方針、主要目標和戰略佈局。通過理論解讀、政策研判與案例剖析,本書揭示了中國經濟轉型的底層邏輯與未來機遇,為政府與企業提供前瞻性指引,助力實現高質量發展與民生福祉的協同提升,幫助讀者把握宏觀大勢,科學制定決策。
主題書展
更多書展購物須知
大陸出版品因裝訂品質及貨運條件與台灣出版品落差甚大,除封面破損、內頁脫落等較嚴重的狀態,其餘商品將正常出貨。
特別提醒:部分書籍附贈之內容(如音頻mp3或影片dvd等)已無實體光碟提供,需以QR CODE 連結至當地網站註冊“並通過驗證程序”,方可下載使用。
無現貨庫存之簡體書,將向海外調貨:
海外有庫存之書籍,等候約45個工作天;
海外無庫存之書籍,平均作業時間約60個工作天,然不保證確定可調到貨,尚請見諒。
為了保護您的權益,「三民網路書店」提供會員七日商品鑑賞期(收到商品為起始日)。
若要辦理退貨,請在商品鑑賞期內寄回,且商品必須是全新狀態與完整包裝(商品、附件、發票、隨貨贈品等)否則恕不接受退貨。










