商品簡介
本書分為上、下兩冊,以深入淺出的方式,讓初學者循序漸進地瞭解財務會計的基本原理與觀念,協助會計資訊使用者瞭解如何藉由會計資訊取得且運用企業因融資、投資與營運活動所產生的財務資訊,用以評估企業的營運績效,並作為企業利害關係人制定決策之參考依據。
作者簡介
林淑玲
序
自序
當各位正在準備開始磨刀霍霍進入「會計學」的學習國度之際,可能早已有許多親朋好友提供許多耳提面命的勸誡,例如:「會計學是一門很難搞懂的科目喔!」或是學長姐曾向你威脅恐嚇地說:「會計學是門快快忘記的科目。」或「會計學老師都是大開當鋪者(比喻低於60分的機率甚高)。」
平心而論,會計學這門學科一點也不恐怖,過來人的寶貴經驗當然值得記取;但是初學者應該學習的是前輩們失敗的經驗與教訓,從中領悟如何不再重蹈他們錯誤的覆轍,以收事半功倍的效果。
一言以蔽之,將「會計」學好的方法或捷徑無它,也沒有什麼寶典可言。套一句房屋仲介銷售高手常常掛在嘴邊的口頭禪:「買房子時應注意的三件法寶,就是:地段!地段!地段!」同樣地,初學者若欲學好會計學的不二法門則是:「練習(exercise)、練習、練習。」這是作者過去學習會計學的心聲、感想與肺腑之言,也是會計學門許多前輩們的共同心得,提供各位初學者們參考,並共勉之。
本書撰寫過程歷經個人雙親驟然離世的劇烈悲痛而停頓、轉換專職學校、升等為正教授、擔任行政職務等。個人驟感光陰似箭、人生苦短,實有必要把握在鬢已星星之前,盡快完成多年前的承諾。因此,本書若有疏漏之處,懇請各位先進不吝賜教,萬分感激!
林淑玲
2016年4月
目次
第12章內部控制與現金
第13章應收款項
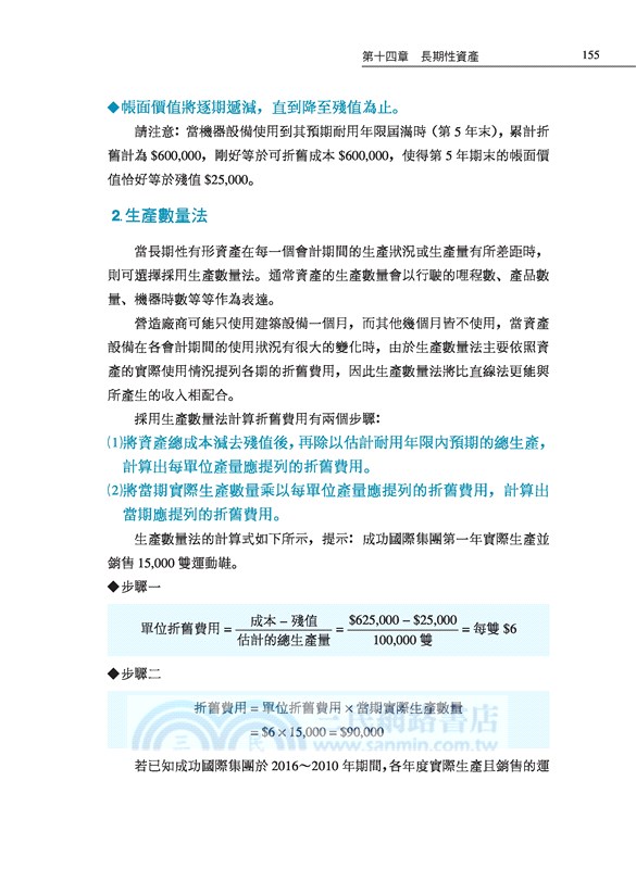
第14章長期性資產
第15章負債
第16章股東權益
主題書展
更多書展購物須知
為了保護您的權益,「三民網路書店」提供會員七日商品鑑賞期(收到商品為起始日)。
若要辦理退貨,請在商品鑑賞期內寄回,且商品必須是全新狀態與完整包裝(商品、附件、發票、隨貨贈品等)否則恕不接受退貨。











