商品簡介
作者簡介
目次
商品簡介
本書以“職能管理+崗位職責設計+考核量表設計+管理流程圖+節點說明表+制度範例+管理工具”的表現形式,構建了一套實用、高效的客戶服務部管理體系。
本書內容涵蓋了客戶信息管理、客戶信用管理、客戶抱怨與投訴管理、售後服務管理、大客戶服務管理、電商客服管理等10 個方面,對客戶服務部的管理工作進行了系統歸納。本書不僅提出了客服管理的標準和要求,而且提供了可行的解決方法和制度方案,可以有效幫助企業提高客服人員職業素養,優化完善客服管理流程。
本書內容涵蓋了客戶信息管理、客戶信用管理、客戶抱怨與投訴管理、售後服務管理、大客戶服務管理、電商客服管理等10 個方面,對客戶服務部的管理工作進行了系統歸納。本書不僅提出了客服管理的標準和要求,而且提供了可行的解決方法和制度方案,可以有效幫助企業提高客服人員職業素養,優化完善客服管理流程。
作者簡介
劉少丹,女,漢族,1982年10月生,內蒙古鄂爾多斯市達拉特旗人,2008年7月畢業于內蒙古大學文學與新聞傳播學院中國古代文學專業畢業,文學碩士學位。現任工商管理學院團總支書記,助理研究員。
目次
第 1 章 客戶服務部規劃管理 1
1.1 客戶服務部職能管理分析與設計 1
1.1.1 部門目標設計 1
1.1.2 部門職能分解 2
1.1.3 客戶服務部管理風險點分析 4
1.2 客戶服務部崗位職責設計 6
1.2.1 明確設計基礎 6
1.2.2 開展工作分析 6
1.2.3 確定設計原則 7
1.3 客戶服務部崗位考核量表設計 8
1.3.1 瞭解績效考核指標 8
1.3.2 制定績效考核標準 8
1.3.3 選定指標並設定權重 9
1.3.4 設定績效考核週期 10
1.3.5 繪製績效考核量表 10
1.4 客戶服務部管理流程與節點說明設計 10
1.4.1 流程分類設計 10
1.4.2 節點說明設計 12
1.5 客戶服務部管理制度設計 13
1.5.1 對管理制度分層設計 13
1.5.2 客戶服務部制度的設計步驟 13
1.6 客戶服務部工作業務管理工具設計 14
1.6.1 客戶服務部表單設計 14
1.6.2 客戶服務部方案設計 15
1.6.3 客戶服務部文書設計 16
第 2 章 客戶調研管理 19
2.1 客戶調研職能管理 19
2.1.1 客戶調研任務目標 19
2.1.2 客戶調研職能分解 19
2.1.3 客戶調研管理主要風險點 20
2.2 客戶調研崗位職責 21
2.2.1 客戶調研主管職責說明 21
2.2.2 客戶體驗主管職責說明 22
2.2.3 客戶調研專員職責說明 22
2.3 客戶調研崗位考核量表 23
2.3.1 客戶調研主管考核量表 23
2.3.2 客戶體驗主管考核量表 24
2.3.3 客戶調研專員考核量表 25
2.4 客戶調研管理流程與節點說明 26
2.4.1 客戶信息調研流程與節點說明 26
2.4.2 調研數據處理流程與節點明細 28
2.5 客戶調研管理制度 29
2.5.1 客戶消費需求調查制度 29
2.5.2 客戶體驗調研管理制度 31
2.5.3 加盟資質調研管理制度 33
2.6 客戶調研管理工具 34
2.6.1 客戶調研管理表單 34
2.6.2 客戶滿意度調研方案 35
2.6.3 網購客戶需求調研問卷 38
2.6.4 客戶體驗回饋報告 39
第 3 章 客戶信息管理 41
3.1 客戶信息職能管理 41
3.1.1 客戶信息部門任務目標 41
3.1.2 客戶信息部門職能分解 41
3.1.3 客戶信息管理主要風險點 42
3.2 客戶信息崗位職責 43
3.2.1 客戶信息主管職責說明 43
3.2.2 客戶分析師職責說明 43
3.2.3 客戶檔案管理員職責說明 44
3.3 客戶信息崗位考核量表 45
3.3.1 客戶信息主管考核量表 45
3.3.2 客戶分析師考核量表 45
3.3.3 客戶檔案管理員考核量表 46
客戶服務部精細化管理手冊
3.4 客戶信息管理流程與節點說明 47
3.4.1 客戶信息調研流程與節點說明 47
3.4.2 客戶信息分析流程與節點說明 49
3.4.3 客戶信息保密流程與節點說明 51
3.5 客戶信息管理制度 53
3.5.1 客戶分級管理制度 53
3.5.2 通信客戶信息保密制度 55
3.5.3 客戶資料檔案管理制度 55
3.6 客戶信息管理工具 58
3.6.1 客戶信息管理表單 58
3.6.2 客戶信息數據庫管理方案 60
3.6.3 客戶信息工作改善計劃書 62
第 4 章 客戶信用管理 65
4.1 客戶信用職能管理 65
4.1.1 客戶信用任務目標 65
4.1.2 客戶信用職能分解 65
4.1.3 客戶信用管理主要風險點 66
4.2 客戶信用崗位職責 67
4.2.1 客戶信用主管職責說明 67
4.2.2 客戶信用專員職責說明 68
4.3 客戶信用崗位考核量表 68
4.3.1 客戶信用主管考核量表 68
4.3.2 客戶信用專員考核量表 69
4.4 客戶信用管理流程與節點說明 70
4.4.1 客戶信用調研流程與節點說明 70
4.4.2 客戶資信評估流程與節點說明 72
4.4.3 客戶信用等級調整流程與節點說明 75
4.5 客戶信用管理制度 77
4.5.1 客戶資產評估管理制度 77
4.5.2 客戶信用分析管理制度 79
4.5.3 客戶信用評級管理制度 81
4.5.4 信用風險控制管理制度 83
4.6 客戶信用管理工具 86
4.6.1 客戶信用管理表單 86
4.6.2 簽約客戶信用調研方案 87
4.6.3 客戶信用擔保書 90
第 5 章 客戶關係管理 91
5.1 客戶關係職能管理 91
5.1.1 客戶關係管理任務目標 91
5.1.2 客戶關係管理職能分解 91
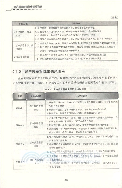
5.1.3 客戶關係管理主要風險點 92
5.2 客戶關係崗位職責 93
5.2.1 客服經理職責說明 93
5.2.2 客戶jie待主管職責說明 94
5.2.3 客戶維護主管職責說明 94
5.2.4 客戶關係專員職位說明 95
5.3 客戶關係崗位考核量表 96
5.3.1 客服經理考核量表 96
5.3.2 客戶jie待主管考核量表 97
5.3.3 客戶維護主管考核量表 98
5.3.4 客戶關係專員考核量表 99
5.4 客戶關係管理流程與節點說明 101
5.4.1 客戶拜訪工作流程與節點說明 101
5.4.2 客戶jie待工作流程與節點說明 104
5.4.3 客戶招待管理流程與節點說明 107
5.5 客戶關係管理制度 109
5.5.1 客戶拜訪規範管理制度 109
5.5.2 物流客戶回訪管理制度 111
5.5.3 客戶jie待禮儀管理規範 113
5.5.4 客戶招待費用管理制度 115
5.6 客戶關係管理工具 117
5.6.1 客戶關係管理表單 117
5.6.2 重點客戶jie待管理方案 118
5.6.3 客戶拜訪計劃書 119
第 6 章 客戶抱怨與投訴管理 123
6.1 客戶抱怨與投訴職能管理 123
6.1.1 客戶抱怨與投訴任務目標 123
6.1.2 客戶抱怨與投訴職能分解 123
6.1.3 客戶抱怨與投訴主要風險點 124
6.2 客戶抱怨與投訴崗位職責 125
6.2.1 客戶抱怨與投訴主管職責說明 125
6.2.2 客戶抱怨與投訴處理員職責說明 126
6.3 客戶抱怨與投訴職能崗位考核量表 127
6.3.1 客戶抱怨與投訴主管考核量表 127
6.3.2 客戶抱怨與投訴處理員考核量表 128
6.4 客服抱怨與投訴處理流程與節點說明 129
6.4.1 客服抱怨與投訴管理流程與節點說明 129
6.4.2 質量投訴處理流程與節點說明 131
6.4.3 服務投訴處理流程與節點說明 134
6.5 客戶抱怨與投訴管理制度 136
6.5.1 客戶抱怨分析處理制度 136
6.5.2 客戶投訴分析管理制度 139
6.5.3 投訴跟蹤控制管理制度 140
6.5.4 客戶投訴預防管理制度 141
6.6 客戶抱怨與投訴管理工具 143
6.6.1 客戶抱怨與投訴管理表單 143
6.6.2 快遞客戶投訴處理方案 144
6.6.3 客戶抱怨匯總分析報告 145
第 7 章 售後服務管理 149
7.1 售後服務職能管理 149
7.1.1 售後服務任務目標 149
7.1.2 售後服務職能分解 149
7.1.3 售後服務管理主要風險點 150
7.2 售後服務崗位職責 151
7.2.1 售後服務主管職責說明 151
7.2.2 售後維修主管職責說明 151
7.2.3 售後技術工程師職責說明 152
7.3 售後服務崗位考核量表 153
7.3.1 售後服務主管考核量表 153
7.3.2 售後維修主管考核量表 154
7.3.3 售後技術工程師考核量表 155
7.4 售後服務流程與節點說明 156
7.4.1 售後安裝服務流程與節點說明 156
7.4.2 售後技術支持流程與節點說明 159
7.4.3 售後保養服務流程與節點說明 161
7.4.4 售後服務跟蹤流程與節點說明 164
7.4.5 售後退換貨服務流程與節點說明 167
7.5 售後服務管理制度 169
7.5.1 售後配送管理制度 169
7.5.2 售後安裝管理制度 171
7.5.3 售後維修管理制度 174
7.5.4 售後退貨管理制度 176
7.6 售後服務管理工具 178
7.6.1 售後服務管理表單 178
7.6.2 售後服務評價方案 179
7.6.3 售後維修申請書 182
第 8 章 大客戶服務管理 183
8.1 大客戶服務職能管理 183
8.1.1 大客戶服務任務目標 183
8.1.2 大客戶服務職能分解 183
8.1.3 大客戶服務主要風險點 184
8.2 大客戶服務崗位職責說明 185
8.2.1 大客戶開發主管職責說明 185
8.2.2 大客戶維護主管職責說明 185
8.3 大客戶服務崗位考核量表 186
8.3.1 大客戶開發主管考核量表 186
8.3.2 大客戶維護主管考核量表 187
8.4 大客戶服務流程與節點說明 188
8.4.1 大客戶開發管理流程與節點說明 188
8.4.2 大客戶拜訪工作流程與節點說明 190
8.4.3 大客戶關係維護流程與節點說明 193
8.5 大客戶服務制度 195
8.5.1 大客戶開發管理制度 195
8.5.2 大客戶服務質量提升制度 197
8.5.3 大客戶滿意度管理制度 198
8.5.4 大客戶風險管控制度 200
8.6 大客戶服務工具 202
8.6.1 大客戶開發管理表單 202
8.6.2 大客戶服務管理方案 203
8.6.3 大客戶滿意度調研報告 205
8.6.4 大客戶工作總結報告書 208
第 9 章 電商客服管理 213
9.1 電商客服職能管理 213
9.1.1 電商客服任務目標 213
9.1.2 電商客服職能分解 213
9.1.3 電商客服管理主要風險點 214
9.2 電商客服崗位職責說明 215
9.2.1 電商客服主管職責說明 215
9.2.2 網店售前客服職責說明 216
9.2.3 網店售後客服職責說明 216
9.3 電商客服崗位考核量表 217
9.3.1 電商客服主管考核量表 217
9.3.2 網店售前客服考核量表 218
9.3.3 網店售後客服考核量表 218
9.4 電商客服流程與節點說明 219
9.4.1 在線諮詢服務流程與節點說明 219
9.4.2 網店發貨售後流程與節點說明 221
9.4.3 網店退換貨售後流程與節點說明 223
9.5 電商客服管理制度 225
9.5.1 客服用語規範及話術規範 225
9.5.2 電商商品退換貨處理規定 228
9.5.3 電商客服培訓管理制度 228
9.6 電商客服管理工具 230
9.6.1 電商客服工作表單 230
9.6.2 客服售後糾紛處理方案 231
9.6.3 電商客服培訓計劃書 232
第 10 章 呼叫中心管理 235
10.1 呼叫中心職能管理 235
10.1.1 呼叫中心任務目標 235
10.1.2 呼叫中心職能分解 235
10.1.3 呼叫中心管理主要風險點 236
10.2 呼叫中心崗位職責說明 237
10.2.1 呼叫中心經理職責說明 237
10.2.2 呼叫中心主管職責說明 237
10.2.3 座席員職責說明 238
10.3 呼叫中心崗位考核量表 239
10.3.1 呼叫中心經理考核量表 239
10.3.2 呼叫中心主管考核量表 240
10.3.3 座席員考核方案 241
10.4 呼叫中心管理流程與節點說明 242
10.4.1 呼叫中心運營流程與節點說明 242
10.4.2 呼入工作處理流程與節點說明 244
10.4.3 呼出業務處理流程與節點說明 246
10.4.4 中心質量監控流程與節點說明 248
10.5 呼叫中心管理制度 250
10.5.1 呼叫中心現場管理制度 250
10.5.2 呼叫中心質量控制制度 255
10.6 呼叫中心管理工具 258
10.6.1 呼叫中心管理表單 258
10.6.2 呼叫中心質量控制方案 260
10.6.3 呼叫中心輪班計劃書 262
1.1 客戶服務部職能管理分析與設計 1
1.1.1 部門目標設計 1
1.1.2 部門職能分解 2
1.1.3 客戶服務部管理風險點分析 4
1.2 客戶服務部崗位職責設計 6
1.2.1 明確設計基礎 6
1.2.2 開展工作分析 6
1.2.3 確定設計原則 7
1.3 客戶服務部崗位考核量表設計 8
1.3.1 瞭解績效考核指標 8
1.3.2 制定績效考核標準 8
1.3.3 選定指標並設定權重 9
1.3.4 設定績效考核週期 10
1.3.5 繪製績效考核量表 10
1.4 客戶服務部管理流程與節點說明設計 10
1.4.1 流程分類設計 10
1.4.2 節點說明設計 12
1.5 客戶服務部管理制度設計 13
1.5.1 對管理制度分層設計 13
1.5.2 客戶服務部制度的設計步驟 13
1.6 客戶服務部工作業務管理工具設計 14
1.6.1 客戶服務部表單設計 14
1.6.2 客戶服務部方案設計 15
1.6.3 客戶服務部文書設計 16
第 2 章 客戶調研管理 19
2.1 客戶調研職能管理 19
2.1.1 客戶調研任務目標 19
2.1.2 客戶調研職能分解 19
2.1.3 客戶調研管理主要風險點 20
2.2 客戶調研崗位職責 21
2.2.1 客戶調研主管職責說明 21
2.2.2 客戶體驗主管職責說明 22
2.2.3 客戶調研專員職責說明 22
2.3 客戶調研崗位考核量表 23
2.3.1 客戶調研主管考核量表 23
2.3.2 客戶體驗主管考核量表 24
2.3.3 客戶調研專員考核量表 25
2.4 客戶調研管理流程與節點說明 26
2.4.1 客戶信息調研流程與節點說明 26
2.4.2 調研數據處理流程與節點明細 28
2.5 客戶調研管理制度 29
2.5.1 客戶消費需求調查制度 29
2.5.2 客戶體驗調研管理制度 31
2.5.3 加盟資質調研管理制度 33
2.6 客戶調研管理工具 34
2.6.1 客戶調研管理表單 34
2.6.2 客戶滿意度調研方案 35
2.6.3 網購客戶需求調研問卷 38
2.6.4 客戶體驗回饋報告 39
第 3 章 客戶信息管理 41
3.1 客戶信息職能管理 41
3.1.1 客戶信息部門任務目標 41
3.1.2 客戶信息部門職能分解 41
3.1.3 客戶信息管理主要風險點 42
3.2 客戶信息崗位職責 43
3.2.1 客戶信息主管職責說明 43
3.2.2 客戶分析師職責說明 43
3.2.3 客戶檔案管理員職責說明 44
3.3 客戶信息崗位考核量表 45
3.3.1 客戶信息主管考核量表 45
3.3.2 客戶分析師考核量表 45
3.3.3 客戶檔案管理員考核量表 46
客戶服務部精細化管理手冊
3.4 客戶信息管理流程與節點說明 47
3.4.1 客戶信息調研流程與節點說明 47
3.4.2 客戶信息分析流程與節點說明 49
3.4.3 客戶信息保密流程與節點說明 51
3.5 客戶信息管理制度 53
3.5.1 客戶分級管理制度 53
3.5.2 通信客戶信息保密制度 55
3.5.3 客戶資料檔案管理制度 55
3.6 客戶信息管理工具 58
3.6.1 客戶信息管理表單 58
3.6.2 客戶信息數據庫管理方案 60
3.6.3 客戶信息工作改善計劃書 62
第 4 章 客戶信用管理 65
4.1 客戶信用職能管理 65
4.1.1 客戶信用任務目標 65
4.1.2 客戶信用職能分解 65
4.1.3 客戶信用管理主要風險點 66
4.2 客戶信用崗位職責 67
4.2.1 客戶信用主管職責說明 67
4.2.2 客戶信用專員職責說明 68
4.3 客戶信用崗位考核量表 68
4.3.1 客戶信用主管考核量表 68
4.3.2 客戶信用專員考核量表 69
4.4 客戶信用管理流程與節點說明 70
4.4.1 客戶信用調研流程與節點說明 70
4.4.2 客戶資信評估流程與節點說明 72
4.4.3 客戶信用等級調整流程與節點說明 75
4.5 客戶信用管理制度 77
4.5.1 客戶資產評估管理制度 77
4.5.2 客戶信用分析管理制度 79
4.5.3 客戶信用評級管理制度 81
4.5.4 信用風險控制管理制度 83
4.6 客戶信用管理工具 86
4.6.1 客戶信用管理表單 86
4.6.2 簽約客戶信用調研方案 87
4.6.3 客戶信用擔保書 90
第 5 章 客戶關係管理 91
5.1 客戶關係職能管理 91
5.1.1 客戶關係管理任務目標 91
5.1.2 客戶關係管理職能分解 91
5.1.3 客戶關係管理主要風險點 92
5.2 客戶關係崗位職責 93
5.2.1 客服經理職責說明 93
5.2.2 客戶jie待主管職責說明 94
5.2.3 客戶維護主管職責說明 94
5.2.4 客戶關係專員職位說明 95
5.3 客戶關係崗位考核量表 96
5.3.1 客服經理考核量表 96
5.3.2 客戶jie待主管考核量表 97
5.3.3 客戶維護主管考核量表 98
5.3.4 客戶關係專員考核量表 99
5.4 客戶關係管理流程與節點說明 101
5.4.1 客戶拜訪工作流程與節點說明 101
5.4.2 客戶jie待工作流程與節點說明 104
5.4.3 客戶招待管理流程與節點說明 107
5.5 客戶關係管理制度 109
5.5.1 客戶拜訪規範管理制度 109
5.5.2 物流客戶回訪管理制度 111
5.5.3 客戶jie待禮儀管理規範 113
5.5.4 客戶招待費用管理制度 115
5.6 客戶關係管理工具 117
5.6.1 客戶關係管理表單 117
5.6.2 重點客戶jie待管理方案 118
5.6.3 客戶拜訪計劃書 119
第 6 章 客戶抱怨與投訴管理 123
6.1 客戶抱怨與投訴職能管理 123
6.1.1 客戶抱怨與投訴任務目標 123
6.1.2 客戶抱怨與投訴職能分解 123
6.1.3 客戶抱怨與投訴主要風險點 124
6.2 客戶抱怨與投訴崗位職責 125
6.2.1 客戶抱怨與投訴主管職責說明 125
6.2.2 客戶抱怨與投訴處理員職責說明 126
6.3 客戶抱怨與投訴職能崗位考核量表 127
6.3.1 客戶抱怨與投訴主管考核量表 127
6.3.2 客戶抱怨與投訴處理員考核量表 128
6.4 客服抱怨與投訴處理流程與節點說明 129
6.4.1 客服抱怨與投訴管理流程與節點說明 129
6.4.2 質量投訴處理流程與節點說明 131
6.4.3 服務投訴處理流程與節點說明 134
6.5 客戶抱怨與投訴管理制度 136
6.5.1 客戶抱怨分析處理制度 136
6.5.2 客戶投訴分析管理制度 139
6.5.3 投訴跟蹤控制管理制度 140
6.5.4 客戶投訴預防管理制度 141
6.6 客戶抱怨與投訴管理工具 143
6.6.1 客戶抱怨與投訴管理表單 143
6.6.2 快遞客戶投訴處理方案 144
6.6.3 客戶抱怨匯總分析報告 145
第 7 章 售後服務管理 149
7.1 售後服務職能管理 149
7.1.1 售後服務任務目標 149
7.1.2 售後服務職能分解 149
7.1.3 售後服務管理主要風險點 150
7.2 售後服務崗位職責 151
7.2.1 售後服務主管職責說明 151
7.2.2 售後維修主管職責說明 151
7.2.3 售後技術工程師職責說明 152
7.3 售後服務崗位考核量表 153
7.3.1 售後服務主管考核量表 153
7.3.2 售後維修主管考核量表 154
7.3.3 售後技術工程師考核量表 155
7.4 售後服務流程與節點說明 156
7.4.1 售後安裝服務流程與節點說明 156
7.4.2 售後技術支持流程與節點說明 159
7.4.3 售後保養服務流程與節點說明 161
7.4.4 售後服務跟蹤流程與節點說明 164
7.4.5 售後退換貨服務流程與節點說明 167
7.5 售後服務管理制度 169
7.5.1 售後配送管理制度 169
7.5.2 售後安裝管理制度 171
7.5.3 售後維修管理制度 174
7.5.4 售後退貨管理制度 176
7.6 售後服務管理工具 178
7.6.1 售後服務管理表單 178
7.6.2 售後服務評價方案 179
7.6.3 售後維修申請書 182
第 8 章 大客戶服務管理 183
8.1 大客戶服務職能管理 183
8.1.1 大客戶服務任務目標 183
8.1.2 大客戶服務職能分解 183
8.1.3 大客戶服務主要風險點 184
8.2 大客戶服務崗位職責說明 185
8.2.1 大客戶開發主管職責說明 185
8.2.2 大客戶維護主管職責說明 185
8.3 大客戶服務崗位考核量表 186
8.3.1 大客戶開發主管考核量表 186
8.3.2 大客戶維護主管考核量表 187
8.4 大客戶服務流程與節點說明 188
8.4.1 大客戶開發管理流程與節點說明 188
8.4.2 大客戶拜訪工作流程與節點說明 190
8.4.3 大客戶關係維護流程與節點說明 193
8.5 大客戶服務制度 195
8.5.1 大客戶開發管理制度 195
8.5.2 大客戶服務質量提升制度 197
8.5.3 大客戶滿意度管理制度 198
8.5.4 大客戶風險管控制度 200
8.6 大客戶服務工具 202
8.6.1 大客戶開發管理表單 202
8.6.2 大客戶服務管理方案 203
8.6.3 大客戶滿意度調研報告 205
8.6.4 大客戶工作總結報告書 208
第 9 章 電商客服管理 213
9.1 電商客服職能管理 213
9.1.1 電商客服任務目標 213
9.1.2 電商客服職能分解 213
9.1.3 電商客服管理主要風險點 214
9.2 電商客服崗位職責說明 215
9.2.1 電商客服主管職責說明 215
9.2.2 網店售前客服職責說明 216
9.2.3 網店售後客服職責說明 216
9.3 電商客服崗位考核量表 217
9.3.1 電商客服主管考核量表 217
9.3.2 網店售前客服考核量表 218
9.3.3 網店售後客服考核量表 218
9.4 電商客服流程與節點說明 219
9.4.1 在線諮詢服務流程與節點說明 219
9.4.2 網店發貨售後流程與節點說明 221
9.4.3 網店退換貨售後流程與節點說明 223
9.5 電商客服管理制度 225
9.5.1 客服用語規範及話術規範 225
9.5.2 電商商品退換貨處理規定 228
9.5.3 電商客服培訓管理制度 228
9.6 電商客服管理工具 230
9.6.1 電商客服工作表單 230
9.6.2 客服售後糾紛處理方案 231
9.6.3 電商客服培訓計劃書 232
第 10 章 呼叫中心管理 235
10.1 呼叫中心職能管理 235
10.1.1 呼叫中心任務目標 235
10.1.2 呼叫中心職能分解 235
10.1.3 呼叫中心管理主要風險點 236
10.2 呼叫中心崗位職責說明 237
10.2.1 呼叫中心經理職責說明 237
10.2.2 呼叫中心主管職責說明 237
10.2.3 座席員職責說明 238
10.3 呼叫中心崗位考核量表 239
10.3.1 呼叫中心經理考核量表 239
10.3.2 呼叫中心主管考核量表 240
10.3.3 座席員考核方案 241
10.4 呼叫中心管理流程與節點說明 242
10.4.1 呼叫中心運營流程與節點說明 242
10.4.2 呼入工作處理流程與節點說明 244
10.4.3 呼出業務處理流程與節點說明 246
10.4.4 中心質量監控流程與節點說明 248
10.5 呼叫中心管理制度 250
10.5.1 呼叫中心現場管理制度 250
10.5.2 呼叫中心質量控制制度 255
10.6 呼叫中心管理工具 258
10.6.1 呼叫中心管理表單 258
10.6.2 呼叫中心質量控制方案 260
10.6.3 呼叫中心輪班計劃書 262
主題書展
更多
主題書展
更多書展購物須知
大陸出版品因裝訂品質及貨運條件與台灣出版品落差甚大,除封面破損、內頁脫落等較嚴重的狀態,其餘商品將正常出貨。
特別提醒:部分書籍附贈之內容(如音頻mp3或影片dvd等)已無實體光碟提供,需以QR CODE 連結至當地網站註冊“並通過驗證程序”,方可下載使用。
無現貨庫存之簡體書,將向海外調貨:
海外有庫存之書籍,等候約45個工作天;
海外無庫存之書籍,平均作業時間約60個工作天,然不保證確定可調到貨,尚請見諒。
為了保護您的權益,「三民網路書店」提供會員七日商品鑑賞期(收到商品為起始日)。
若要辦理退貨,請在商品鑑賞期內寄回,且商品必須是全新狀態與完整包裝(商品、附件、發票、隨貨贈品等)否則恕不接受退貨。







