商品簡介
商品簡介
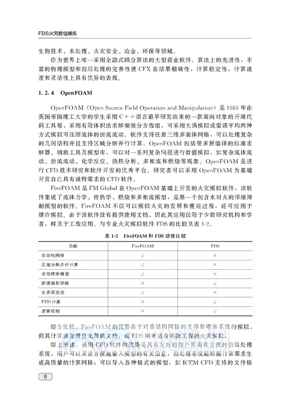
《FDS火災數值模擬》是國內首部介紹FDS軟件的圖書,本書全面介紹了火災動力學模擬軟件FDS及其建模工具Pyrosim的使用方法。FDS部分包括全域參數設置、建築結構建模、火源設置、輸出變量設置及等值線圖的繪製方法,消防設施模擬包括通風系統、水噴淋系統、火災自動報警系統及邏輯控制的數值模擬方法。Pyrosim建模軟件的介紹分為兩部分,一是介紹FDS命令的同時給出Pyrosim操作步驟;二是通過工程案例展示Pyrosim的建模功能。本書最後給出火災模擬技術在消防設計、建築防火性能化評估、火災調查及滅火指揮方面的應用。《FDS火災數值模擬》通俗易懂、深入淺出,可供廣大消防安全領域工程技術人員參考,也可作為高等院校消防工程、安全工程及相關專業的教材。
主題書展
更多書展購物須知
大陸出版品因裝訂品質及貨運條件與台灣出版品落差甚大,除封面破損、內頁脫落等較嚴重的狀態,其餘商品將正常出貨。
特別提醒:部分書籍附贈之內容(如音頻mp3或影片dvd等)已無實體光碟提供,需以QR CODE 連結至當地網站註冊“並通過驗證程序”,方可下載使用。
無現貨庫存之簡體書,將向海外調貨:
海外有庫存之書籍,等候約45個工作天;
海外無庫存之書籍,平均作業時間約60個工作天,然不保證確定可調到貨,尚請見諒。
為了保護您的權益,「三民網路書店」提供會員七日商品鑑賞期(收到商品為起始日)。
若要辦理退貨,請在商品鑑賞期內寄回,且商品必須是全新狀態與完整包裝(商品、附件、發票、隨貨贈品等)否則恕不接受退貨。









