實驗電化學(原著完全修訂第二版)(簡體書)
商品資訊
ISBN13:9787122432018
出版社:化學工業出版社
作者:(德)魯道夫‧霍爾茨
出版日:2023/08/01
裝訂/頁數:平裝/256頁
規格:24cm*17cm (高/寬)
版次:一版
商品簡介
名人/編輯推薦
1.國外經典教材引進——本書是引進版圖書,本書原版被國外高校廣泛採用。2.譯者團隊影響力強——本書譯者團隊為清華大學騫偉中教授團隊,該團隊在我國電化學領域尤其是超級電容器領域有較高聲譽,影響較為廣泛。3.實驗設計科學合理——本書的實驗設計和實驗安排為我國電化學儲能等方面的基礎人員提供了大量參考。有些從業人員的疑惑和實驗設計可從本書中獲得解答疑惑和糾正實驗偏差的機會。
序
第二版前言
本書的第一版深受讀者歡迎。在第二版中,作者指出了第一版中的一些錯誤,並對內容進一步補充與改進。在日常生活中,電化學的重要性逐漸增加。例如,大量依靠可再生電能的移動設備,應用於醫學、環境和過程控制中琳瑯滿目的傳感器,新材料與新環境所需要的抗腐蝕保護與表面處理。本書自2009年第一版出版後,這幾年中新生事物的發展速度令人印象深刻,顯然這些新事物應該在我們的新版本中體現。本版除了更正一些錯誤(感謝細心的讀者),還盡可能考慮到上述的發展變化,針對性地增加了新的實驗。讀者可以在“電化學能量轉化與儲存”一章中發現這些重要內容的拓展。但其中一些進展,很難作為可執行的實驗項目編寫進本書,一般可以在高校的化學實驗室中實現。盡管如此,作者依然盡可能地更新了本書。網絡上與本書描述的實驗相關的詞條仍在噴涌增長,也提供了更多的信息來源(尤其是關於實驗背景的更多擴展),很遺憾,由於本書篇幅所限,這些內容無法充分展現。但即使如此,作者仍期望本版與第一版同樣受歡迎。
該部分修訂工作,是作者在復旦大學(中國上海)研究期間完成的,感謝吳玉萍團隊的大力支持,為該部分工作創造了積極的氛圍。
Rudolf Holze
德國,開姆尼茨
2018年11月
第一版前言
電化學是一門從中學到博士階段都需要學習的課程,是一門交叉性極強的科學。電化學的過程、方法、模型和概念存在於科學和技術的眾多領域中,進一步清晰地反映了這一科學分支鮮明的跨學科特色。因此,在各階段的教育都與電化學有眾多交叉。作為一門實驗性科學,電化學需要個人對模型或理論的直接實踐檢驗,這比其他任何都更有說服力。正因如此,在教育的各階段,都可以發現不同複雜程度的電化學實驗。其互動的強度範圍涵蓋從電化學儀器的簡單應用(例如pH測量或電解制氫氣)到許多大學提供的、完整的電化學實驗課程。電化學在傳感器、表面技術、材料科學、微系統技術和納米技術等眾多應用中愈顯重要,這對於提升電化學科學的重要性和普遍性有重要意義。
《電化學實驗》一書最初由Erich Müller於1931年出版,在該書於1953年出版了第九版(也是最後一版)後,再也沒有出版過提供可重復的電化學實驗描述的德文教科書。即便是英文教科書,其最後出版時間也只是稍微近一些。由N.J.Selley編寫的《電化學的實驗方法》(Edward Arnold,倫敦,1977年)也已經絕版很久了。此外,J.O’M.Bockris和R.A.Fredlein編寫的《電化學工作手冊》(Plenum Press,紐約-倫敦,1973年),雖然其中並沒有描述任何實驗,但仍然是對電化學理論角度的一個有力補充,很不幸,其也遭遇了同樣的絕版命運。顯然,一本包含可重復實驗描述且適用於中學到大學、研究生所有學習階段的教科書是必不可少的。其中,由歐洲化學學會聯合會開發的《歐洲電化學課程》於1999年獲得批準(迄今為止仍未開課),該課程將添加對實驗室實驗的具體描述以補充現有大量教科書的不足。以該課程為指導,本書選擇介紹的內容基於廣泛的實驗收集,可作為化學、材料科學和其他學科學生的一部分實驗室課程。此外,由於一些學校的學生是首次接觸電化學實驗,故本書也為這些學校的教師專門設計了實驗。由於整個電化學領域無法由一個研究團隊獨立地完整呈現,因此本書包括了由其他大學的教師提供的實驗與描述。這裡要特別感謝F.Beckt、H.Schafer、J.-W.Schultzet、M.Paul、K.Banert、H.J.Thomas、R.Daniel Little和E.Steckhant。如果沒有富有創造力的學生和研究人員的熱情合作,所述實驗的研發和作者團隊的相應說明是無法面世的。感謝W.Leyffer、K.Pflugbeil、J.Poppe和M.Stelter通過對實驗概念的仔細評估和優化,為本書提供了寶貴的支持,感謝眾多學生提供了實驗課程的結果和建議。最後,E.Rahm檢查了關於實際應用的許多描述。如果沒有她,大大小小的缺陷都會被印刷出來。本書部分手稿是在聖彼得堡國立大學期間準備的,感謝東道主V.Malev的慷慨款待與提供的舒適環境,並特別致謝DAAD的旅行津貼。
電化學的範圍不僅體現在方法與概念的多樣性上,還表現在所使用的儀器和工具的種類上。本書描述的實驗從在學校可實現的簡單測試,到需要光譜儀和其他大型儀器的複雜研究(這很可能只有在大學實驗室才可行)。因此,作者希望為以下兩類教師提供有價值的信息:尋求演示電離實驗的高中教師以及擴展物理或有機化學實驗課程的大學教授。
本書所有的描述都清晰、明確,包括成功重復實驗所需的所有細節,同時避免不必要的細節。只有在真正必要的情況下,才會增加實驗裝置的實際細節和製造指導。本書未提供每個化學實驗室都可能存在的危險、風險的完整說明,只有在特殊危險的情況下才提供安全說明和安全實驗的建議。考慮到各校購置儀器或設備不同,本書也未提及或建議所需的儀器製造商。本書只說明了儀器的具體特點,如光譜實驗所需的儀器。
本書未附加電化學教科書,因為任何嘗試都會因篇幅過大導致使用不便。相反,在每一部分的開頭都提供了簡短的背景介紹,並輔以C.H.Hamann、A.Hamnett和W.Vielstich的《電化學》(第二版,Wiley-VCH和Weinheim,2007年)一書的參考資料,以EC和相應的頁碼進行引用。必要時,也引入了其他更多的參考教科書、評論文章和研究論文。
本書收集的大量實驗以及後附的實驗說明,是一個“進行時的工作”。可以隨著電化學領域的發展,持續添加更多新的、目前還不太流行的實驗。這些內容可以參見http://www.tu-chemnitz.de/chemie/elchem/elpra。 圖中的符號和描述,採用了IUPAC推薦的標準[Pure Appl.Chem.1974,(37):499]。與以前的教科書相比,可能偶爾會導致輕微的混淆,因此符號、首字母縮略詞和縮寫的列表會提供幫助。為避免混淆,維度由斜槓(數量演算)分隔;方括號只在必要時使用。
Rudolf Holze
德國,開姆尼茨
2008年12月
目次
1 引言:實用電化學綜述001
使用提示003
電極004
測量儀器007
電化學電池007
數據記錄009
2 平衡態下的電化學011
實驗2.1:電化學序列表012
實驗2.2:標準電極電位與平均活度系數015
實驗2.3:pH測量與電位指示滴定法021
實驗2.4:氧化還原滴定法(鈰量法)026
實驗2.5:差示電位滴定法028
實驗2.6:草酸氧化動力學的電位測定031
實驗2.7:極化與分解電壓035
實驗2.8:一種簡單的相對氫電極039
3 有電流流動的電化學043
實驗3.1:電場中的離子運動044
實驗3.2:紙電泳046
實驗3.3:電解質溶液中的電荷傳輸047
實驗3.4:電導滴定法051
實驗3.5:化學組成與電解液電導054
實驗3.6:法拉第定律055
實驗3.7:酯類皂化動力學058
實驗3.8:離子的運動與希托夫遷移數062
實驗3.9:電還原甲醛的極譜研究067
實驗3.10:靜態電流-電位曲線的恒電流測量072
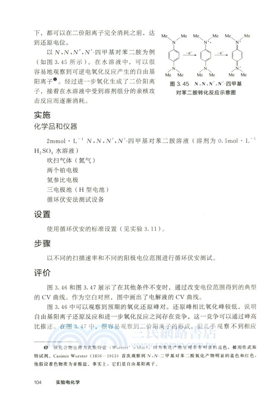
實驗3.11:循環伏安法075
實驗3.12:慢掃描循環伏安法081
實驗3.13:循環伏安法的動力學研究085
實驗3.14:循環伏安圖的數值模擬089
實驗3.15:微電極循環伏安法091
實驗3.16:有機分子的循環伏安法095
實驗3.17:非水溶液中的循環伏安法101
實驗3.18:連續電極過程的循環伏安法測試103
實驗3.19:芳香烴的循環伏安法106
實驗3.20:苯胺和聚苯胺循環伏安法109
實驗3.21:恒電流階躍測量法113
實驗3.22:超級電容器電極的循環伏安法116
實驗3.23:計時電流法119
實驗3.24:計時庫侖法121
實驗3.25:旋轉圓盤電極123
實驗3.26:旋轉環盤電極128
實驗3.27:電極阻抗的測量131
實驗3.28:腐蝕電池133
實驗3.29:充氣電池135
實驗3.30:濃差電池137
實驗3.31:埃文斯鹽水滴實驗138
實驗3.32:鐵表面的鈍化與活化139
實驗3.33:腐蝕電極的循環伏安法141
實驗3.34:腐蝕電極的塔菲爾曲線143
實驗3.35:腐蝕電極的阻抗145
實驗3.36:腐蝕電極的線性極化電阻148
實驗3.37:振蕩反應150
4 分析電化學153
實驗4.1:離子選擇性電極154
實驗4.2:電位指示滴定法156
實驗4.3:雙電位指示滴定法161
實驗4.4:電導指示滴定法163
實驗4.5:電重量分析法165
實驗4.6:庫侖滴定法167
實驗4.7:安培滴定法170
實驗4.8:極譜分析法(基本原理)175
實驗4.9:極譜分析法(高級方法)179
實驗4.10:陽極溶出伏安法181
實驗4.11:磨料溶出伏安法184
實驗4.12:陰離子極譜分析186
實驗4.13:表面張力電量法189
5 非傳統電化學194
實驗5.1:紫外可見光譜195
實驗5.2:表面增強拉曼光譜198
實驗5.3:自組裝單分子層的表面增強拉曼光譜200
實驗5.4:紅外光譜電化學202
實驗5.5:電致變色204
實驗5.6:本征導電聚苯胺超級電容器電極材料的充放電拉曼光譜監測206
6 電化學能量轉化與儲存208
實驗6.1:鉛酸蓄電池209
實驗6.2:鎳鎘蓄電池的放電行為213
實驗6.3:燃料電池的性能數據215
實驗6.4:超級電容器充電218
實驗6.5:超級電容器放電222
實驗6.6:鋅-空氣電池223
實驗6.7:鋰離子電池225
實驗6.8:鎳鎘蓄電池的低溫放電行為227
實驗6.9:恒定負載下鎳鎘蓄電池的放電行為229
實驗6.10:紐扣電池的阻抗231
實驗6.11:恒電位極化曲線233
實驗6.12:恒電流極化曲線235
7 電化學生產237
實驗7.1:置換反應238
實驗7.2:銅的電沉積239
實驗7.3:鋁的電化學氧化240
實驗7.4:醋酸的科爾貝(Kolbe)電解242
實驗7.5:乙酰丙酮的電解244
實驗7.6:丙二酸二乙酯的陽極氧化246
實驗7.7:乙酰乙酸乙酯(2-氧亞基丁酸乙酯)的間接陽極二聚反應248
實驗7.8:丙酮的電化學溴化反應249
實驗7.9:乙醇的電化學碘化反應251
實驗7.10:過硫酸鉀的電化學生產253
實驗7.11:隔膜法電解氯堿的產率測定254
主題書展
更多書展購物須知
大陸出版品因裝訂品質及貨運條件與台灣出版品落差甚大,除封面破損、內頁脫落等較嚴重的狀態,其餘商品將正常出貨。
特別提醒:部分書籍附贈之內容(如音頻mp3或影片dvd等)已無實體光碟提供,需以QR CODE 連結至當地網站註冊“並通過驗證程序”,方可下載使用。
無現貨庫存之簡體書,將向海外調貨:
海外有庫存之書籍,等候約45個工作天;
海外無庫存之書籍,平均作業時間約60個工作天,然不保證確定可調到貨,尚請見諒。
為了保護您的權益,「三民網路書店」提供會員七日商品鑑賞期(收到商品為起始日)。
若要辦理退貨,請在商品鑑賞期內寄回,且商品必須是全新狀態與完整包裝(商品、附件、發票、隨貨贈品等)否則恕不接受退貨。












