約翰‧施特勞斯(簡體書)
商品資訊
系列名:外國音樂欣賞叢書
ISBN13:9787103065082
出版社:人民音樂出版社(華樂出版社)
作者:羅傳開
出版日:2023/05/01
裝訂/頁數:平裝/104頁
規格:21cm*14.5cm (高/寬)
商品簡介
商品簡介
“外國音樂欣賞叢書”採用故事形式,生動平實地介紹了數十位有名的外國音樂家們。通過對他們的生平與創作道路的真實講述,以及其代表性音樂作品的鑒賞導引,再現了音樂家們精彩的藝術人生。
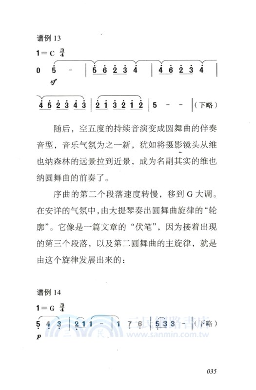
本冊音樂家約翰‧施特勞斯,從生平、數首圓舞曲,以及兩首序曲來介紹。
本冊音樂家約翰‧施特勞斯,從生平、數首圓舞曲,以及兩首序曲來介紹。
主題書展
更多書展購物須知
大陸出版品因裝訂品質及貨運條件與台灣出版品落差甚大,除封面破損、內頁脫落等較嚴重的狀態,其餘商品將正常出貨。
特別提醒:部分書籍附贈之內容(如音頻mp3或影片dvd等)已無實體光碟提供,需以QR CODE 連結至當地網站註冊“並通過驗證程序”,方可下載使用。
無現貨庫存之簡體書,將向海外調貨:
海外有庫存之書籍,等候約45個工作天;
海外無庫存之書籍,平均作業時間約60個工作天,然不保證確定可調到貨,尚請見諒。
為了保護您的權益,「三民網路書店」提供會員七日商品鑑賞期(收到商品為起始日)。
若要辦理退貨,請在商品鑑賞期內寄回,且商品必須是全新狀態與完整包裝(商品、附件、發票、隨貨贈品等)否則恕不接受退貨。









