人力資源數據分析師:HR數據化分析思維與數據建模(簡體書)
商品資訊
系列名:企業人力資源管理與法律顧問實務指引叢書
ISBN13:9787521634020
出版社:中國法制出版社
作者:王佩軍
出版日:2023/12/15
裝訂/頁數:平裝/184頁
規格:24cm*17cm (高/寬)
版次:一版
商品簡介
本書是人力資源數據分析的工具指南書,主要講授人力資源數據分析的流程、工具、方法,又是一本可操作性很強的人力資源數據分析學習書籍。覆蓋人力資源數據分析的7大模塊的實務操作,科學講解人力資源數據分析的8個步驟,配備300余張圖表,助力大家養成人力資源數據分析思維,在公司和業務部門對接的過程中用數據說話,提升業務的績效,體現人力資源的價值。
作者簡介
王佩軍
∅ 16年人力資源行業從業經歷,前諾基亞(中國)投資有限公司高級培訓師,著有《人力資源數據分析師:HR量化管理與數據分析業務實操必*手冊》一書。
∅ 浙江大學城市學院海口經濟學院–特邀大學人力資源數字化專業導師
∅ 前程無憂環球人力–人力資源簽約講師
∅ 諾績咨詢–人力資源數據分析咨詢公司創始人
∅ POWER BI人力資源數字化架構師
∅ 服務客戶:北京字跳網絡,阿裡巴巴(中國)教育科技、酒鬼酒,中海油能源、開曼鋁業(三門峽)等。
名人推薦
7大模塊實務操作全覆蓋
8個步驟科學分析人力資源數據
300 圖表詳細演示操作方法
會計算 人力資源各模塊的關鍵指標選擇和計算方法
講方法 標準化的分析流程,提高人力資源數據分析質量
懂圖表 人力資源數據圖表和儀表盤的設計塑造職場專業度
巧分析 運用數據,做出決策,提升人力資源價值
助業務 依托於數據分析的人力資源績效改進,助推企業戰略決策
序
人力資源數據分析未來的應用
很多HR同學在學習人力資源數據分析課程的時候,都會問人力資源的數 據分析有哪些應用方向,有哪些行業或者崗位可以用到人力資源數據分析的技能,我們幫大家梳理了現階段人力資源數據分析的應用和崗位。
1.HR 單模塊—薪酬模塊在 HR 單模塊中,相對來說薪酬對數據分析的要 求更高,作為薪酬專家必須具備薪酬數據分析的技能,在薪酬中有大量的數據,需要對其做清洗處理,並且根據薪酬的關鍵指標進行數據的建模和分析,同時還需要掌握一些統計學的知識,以及數據分析的流程方法工具等,所以在單模塊中未來的方向可以是薪酬專家,在市場上這個崗位的年薪中位值可以達到 30萬元。
2.SSC—人力資源共享服務中心在人力資源三支柱中,共享服務中心 (Shared Services Center ,SSC)本來的工作職責就有數據流程的數據分析;數據 體系的建模;對於人力資源業務伙伴(Business Partner,BP )、專家中心(Center of Expertise,COE)業務等進行數據的支持,以及通過人力資源數據平臺的建 設,實現人力資源數據的共享等。現在國企、央企等均有人力資源共享服務中 心,在未來會有大量的人力資源數據分析崗位的需求。
3.PA—人力資源數據分析師對於 SSC 來說,可能工作重點更偏向於人力資源數據平臺的搭建,但是對於 PA(People Analysis)來說,工作的重點就在人力資源數據分析體系的搭建,更多的是深入業務、結合業務來進行人 力資源的數據分析。對人力資源數據進行建模,為業務部門提供人力資源的 解決方案,相對於 HR 單模塊來說既要是資深的人力資源專家,又要懂業務,還要會數據建模、懂數據的分析流程。當然要求高,待遇也高,現在在行業 裡能滿足 PA 崗位條件的 HR 非常少,在市場薪酬上其中位值可以達到 40萬元。
4.HR 信息化產品經理這個崗位是企業內部的崗位,在 IT 或者是信息化部門,主要是對接人力資源部,作為產品經理的角色,幫助 HR們進行人力資源數據體系的搭建,對於這個崗位除了要懂 HR 的相關信息外,還需要了解 IT的相關信息。
5.咨詢公司數據顧問隨著企業數智化的轉型,現在很多企業都開始要搭 建企業體系化的數據系統,很多咨詢公司也開始提供數據化轉型的業務,幫助 企業搭建數據倉,建立體系,如果要搭建人力資源的數據分析體系的話,未來 可以以咨詢公司顧問的身份,以項目的形式幫助企業進行該系統搭建,這個崗 位未來還是很有前途的,但是要求也很高,合格的咨詢公司的數據顧問一定是 資深的 HR 和數據分析專家。
6.信息軟件公司 — 咨詢顧問很多公司開始上線各類系統,如 ERP(Enterprise Resource Planning ,企業資源管理計劃 E-learning ),有些咨詢公司研發了各類 SAAS(software-as-a-service,軟件即服務)系統來支持企業在線辦公,因此,人力資源數據分析師未來也可以是售前的工程師、項目支持等崗位。
現在越來越多的企業開始數據化轉型,未來會有更多的崗位需要具備數據 分析的能力,作為 HR 也更需要“用數據說話”,用數據支撐你的決策,用數據驅動業務的發展。成為數據化的人力資源專家將是未來的必然要求。
目次
一人力資源數據化轉型的價值
1人力資源數據分析的價值
2人力資源數據化轉型的“四化”
3人力資源數據分析學習路徑
二人力資源數據分析思維
1具備業務思維的人力資源數據分析
2具備數據分析思維的SSC
3人力資源各模塊的底層邏輯
三人力資源數據分析流程
1明確分析需求
2選擇關鍵數據指標
3數據的收集和錄入
4數據的處理和加工
5人力資源數據分析思維
6人力資源數據建模
7人力資源數據分析方法
8數據分析思維&報告
四人員流動數據分析
1人員流動數據分析目的
2人員流動關鍵指標
3人員流動數據搜集與錄入
4流動數據表的數據處理
5人員流動數據分析邏輯
6人員流動數據可視化建模
7人員流動數據儀表盤設計
8用商業智能分析軟件做人員流動數據預警
9人員流動數據分析報告
五人員離職數據建模分析
1人員離職數據分析目的
2人員離職分析關鍵指標
3人員離職數據建模
4人員離職數據儀表盤設計
5人員離職預測模型
六招聘轉換率數據分析和渠道有效性分析
1招聘轉換率數據分析
2渠道有效性和成本數據分析
3招聘數據分析報告
七崗位培訓數據分析與建模
1崗位培訓模塊的關鍵指標數據
2崗位培訓標準數據表設計
3關鍵指標的數據可視化
4培訓結果數據化量化評估
附錄培訓模塊數據儀表盤和數據分析報告
八數據化人才盤點與績效能力分析
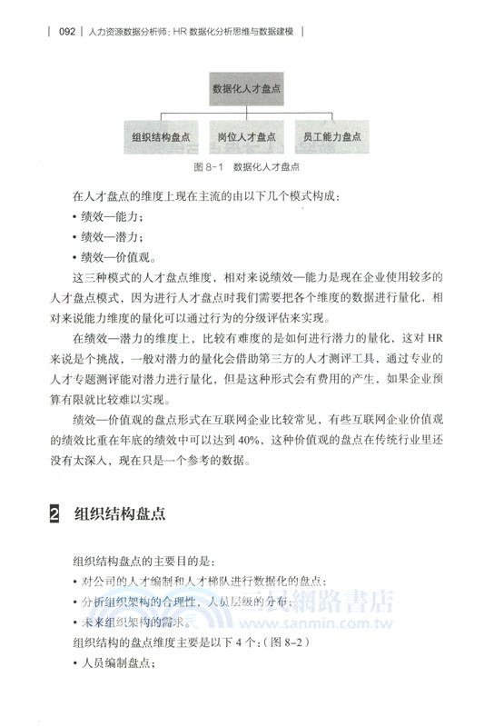
1人才盤點的解讀
2組織結構盤點
3崗位人才盤點
4人才盤點九宮格建模
5九宮格解析
6崗位能力—績效相關性分析
7績效—薪酬線性數據分析
8人才盤點數據分析報告
九數據化薪酬建模與分析思維
1薪酬模塊的關鍵數據指標
2薪酬數據分析建模
3薪酬數據分析儀表盤
4薪酬分析報告
十人力資源數字化效能數據分析
1歷史人效數據
2人效數據記錄表
3人效數據關鍵指標
4人效數據建模
5人效數據分析報告
6人效數據提升解決方案
十一寫在最後——人力資源數據分析的實操
主題書展
更多書展購物須知
大陸出版品因裝訂品質及貨運條件與台灣出版品落差甚大,除封面破損、內頁脫落等較嚴重的狀態,其餘商品將正常出貨。
特別提醒:部分書籍附贈之內容(如音頻mp3或影片dvd等)已無實體光碟提供,需以QR CODE 連結至當地網站註冊“並通過驗證程序”,方可下載使用。
無現貨庫存之簡體書,將向海外調貨:
海外有庫存之書籍,等候約45個工作天;
海外無庫存之書籍,平均作業時間約60個工作天,然不保證確定可調到貨,尚請見諒。
為了保護您的權益,「三民網路書店」提供會員七日商品鑑賞期(收到商品為起始日)。
若要辦理退貨,請在商品鑑賞期內寄回,且商品必須是全新狀態與完整包裝(商品、附件、發票、隨貨贈品等)否則恕不接受退貨。










