量子電腦入門:從零開始了解未來運算革命
商品資訊
系列名:科學視界
ISBN13:9786267446874
替代書名:基礎から学ぶ 量子コンピューティング
出版社:世茂出版社
作者:工藤和惠
譯者:楊玉鳳
出版日:2025/08/01
裝訂/頁數:平裝/208頁
規格:21cm*14.8cm*1.3cm (高/寬/厚)
版次:1
商品簡介
打開量子世界之門,讓複雜問題迎刃而解!
打開本書,讓看似遙遠的量子電腦變得直觀又親切。
你將發現量子運算並非遙不可及,
而是人人都能理解、參與、並用於創新未來的強大工具!
在網路上搜尋過「量子電腦」的資訊,卻總覺得複雜艱澀。又或者好奇量子電腦究竟和我們手上的傳統電腦有何不同?本書正是為這樣的你而寫!
以高中數學為基礎、由淺入深、圖解豐富的量子運算入門指南!
全面揭示兩大主流量子電腦架構
本書首先從量子運算的基礎概念著手,介紹「閘型量子電腦」與「退火型量子電腦」兩種主要架構的原理、發展與現狀,並特別聚焦於現今最具實用價值、可用於解決龐大組合最佳化問題的「易辛機」。
用實例打破抽象,逐步拆解問題
作者擅長用生活化或經典案例帶領讀者深入從「最大割問題」如何分組讓人際衝突最小化,到「背包問題」「圖著色」「旅行推銷員路線」等典型最佳化難題,一步步教你如何解開經典題型的答案。
機器學習新路徑,展現量子時代潛力
例如如何利用QBoost結合弱判別器,提高影像辨識與資料分群的效率,並以手寫數字辨識為例,具體解析機器學習與易辛機的結合模式,讓讀者不只停留於理論,還能體會量子計算如何實際影響AI發展。
未來展望與技術趨勢,一書盡覽
詳細分析量子電腦產業的最新進展、易辛機與閘型量子電腦的瓶頸與突破、如何實現大規模、低錯誤率的容錯型量子計算,以及自動化工具帶來的便捷新革命。即使是初學者,也能藉由本書架構,了解從數學建模、公式化到參數調整等真實運用流程,掌握未來科技趨勢的關鍵脈動。
★★★國立臺灣大學物理系 管希聖教授審訂★★★
作者簡介
作者
工藤和惠
2000年 御茶水女子大學理學院物理學系畢業
2002年 御茶水女子大學人類文化研究科博士前期課程修畢
2005年 御茶水女子大學人類文化研究科博士後期課程修畢。博士(理學)
同 年 大阪市立大學研究所工學研究系 日本學術振興特別研究員(PD)
2008年 御茶水女子大學御茶大學院Academic Production特別助教
2012年 御茶水女子大學研究所人類文化創成科學研究科(理學部資訊科學科)副教授
現 在 御茶水女子大學基幹研究院自然科學系(理學部資訊科學科)副教授
東北大學研究所資訊科學研究科 副教授(交叉任職)
專業領域為統計物理學(尤其是量子自旋系)。
做為新的研究方法,對量子運算也感興趣。
譯者
楊玉鳳
兼職譯者。喜歡文字,喜歡旅遊,期望過上晴耕雨讀的好日子。譯有《拯救被情感淹沒的你:運用情感處理法,梳理情緒亂流》(世茂出版)《半導體超進化論:控制世界技術的未來》(時報出版)等書。
聯絡信箱:yufenghana@gmail.com
序
前言
拿起本書閱讀的人,應該都是對量子電腦有興趣或至少是聽過「量子電腦」這個詞吧。最近,在日本出版了許多量子電腦相關的入門書。只要在網路上搜尋,就能找到量子電腦的入門教材。但是,網路上較多的教材都只是複製貼上而已,又或者只要按下執行鍵就能立刻進行計算。可是從執行到出現結果之間,各位不會覺得都不知道到底做了些什麼嗎?本書的目的就是幫助大家從這階段起往前邁進。
「量子運算」是利用量子電腦的運算手法。量子電腦可以大致分為閘型量子電腦與退火型量子電腦。此外還有一種雖不是量子電腦,但是透過退火型量子電腦做出發想而開發出的模擬退火量子電腦。本書中首先會從基礎開始仔細解說,以讓大家能理解它們的差異。
本書特別致力於說明使用易辛機(Ising Machine)來解決具體問題的方式。易辛機是解開組合最佳化問題專用的電腦,指的是退火型量子電腦以及模擬量子電腦。組合最佳化問題的應用範圍很廣,知道具體的問題解法後,就容易想像量子電腦派上用場的景況。若能像這樣建立起想像並湧現出興趣,應該就能去閱讀再稍微專業一點的專門資料,或是試著使用量子電腦。
本書設定的目標讀者群是從高中生起,還有大學生以及對量子電腦有興趣的社會人士。是以有高中數學知識為前題。部分內容會使用到大學一年級程度的數學,但必要的知識會補充在附錄中。
本書中針對用易辛機解決的問題會舉出豐富的例子來說明,讓讀者能想像用易辛機解決問題,以及學會相關的知識。另一方面也統整了關於閘型量子電腦的基礎知識介紹。若要正式說明,則需要比高中數學更高程度的知識。關於使用閘型量子電腦來解決問題的方法,建議可以參考更專門的書籍或網路資訊(書末會有介紹)。
本書是由六個章節與附錄所構成。第1章中是說明量子運算的概要。介紹量子運算到目前為止的發展與現況,以及幾個應用例子。
第2章是說明用易辛機計算的機制以及使用易辛機解題時所需的基礎知識。第3章是舉出典型的組合最佳化問題,說明使用易辛機來幾決問題的方法。若能閱讀到此,應該就能使用易辛機來進行計算了。第4章的內容稍微有些延伸,是介紹使用易辛機的機器學習。是將機器學習的一部分採用為組合最佳化問題,並在該計算中使用易辛機的方法。
第5章則轉為簡單地介紹閘型量子電腦運算的機制與演算法。第4章與第5章的內容是延伸性且有些難的,所以在附錄中會寫有補充。最後的第6章則是介紹量子電腦最近幾年間的發展以及思考今後的展望。
本書執筆期間,日本東北大學大關真之老師在企劃階段給了我結構上的建議,在閱讀原稿時也給出了有益的指教。此外御茶水女子大學的學生們也站在初學者的立場,在讀了原稿後給了我意見回饋。同時,多虧了歐姆社編輯部的各位,才能完成這本容易閱讀的書。我要藉此機會感謝大家。
目次
前言
Chapter1量子演算的概要
1.1什麼是量子運算?
1.2量子演算的應用範例
1.3不使用量子的量子演算
Chapter2易辛機的機制
2.1易辛機與易辛模型
2.2易辛機的運算機制
2.3能解決問題的必要事項
2.4解題前的注意要點
Chapter3用易辛機解題
3.1最大割問題
3.2影像雜訊除去法
3.3圖著色問題
3.4聚類分析
3.5推銷員路線問題
3.6背包問題
Chapter4使用易辛機的機器學習
4.1二元分類
4.2矩陣分解
4.3黑箱函式優化
Chapter5閘型量子電腦
5.1閘型量子電腦的演算機制
5.2量子演算法
5.3量子位元與操作方式
Chapter6量子運算的今後
6.1易辛機的進化
6.2閘型量子電腦的發展
6.3對量子演算的期待
附錄
附錄A 矩陣與向量
附錄B 黑箱函式優化的補充
附錄C 量子演算法的補充
給想要了解更多的人
書摘/試閱
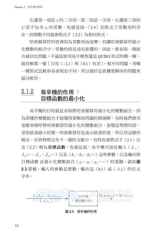
1.1 什麼是量子演算?量子演算就是使用量子電腦來進行計算的方法。在此所說的量子電腦指的是利用量子的性質來進行運算的電腦。量子電腦與我們身邊的 PC 以及智慧型手機這些傳統電腦是以不同的原理在運作。此外,與歷來的電腦相比,人們期待它能做出超高速的計算。
量子電腦的種類大致可分為「量子閘型式」與「量子退火式」。在此各將之稱為閘型量子電腦、退火型量子電腦。此外,從退火型量子電腦發想得出的「模擬退火量子電腦」也在進行開發中。量子演算本是指使用量子電腦的運算手法,但也與模擬退火量子電腦有著很深的關係。關於量子演算的概要,以下將會包含模擬量子電腦在內,按歷史長短順序介紹。
1.1.1 閘型量子電腦
一般說起「量子電腦」,幾乎是指閘型量子電腦(圖 1.1)。自1980 年代提倡量子電腦以來,就進行了設想使用量子閘構成量子電路的閘型的研究。以往的電腦都是利用電子電路的邏輯閘來進行演算,所以做為應對的量子電腦,可以說設想出閘型是很自然的流程。
但是,說到量子電腦時,我們會將以往的電腦稱為古典電腦。這意思不是老舊的電腦。其由來是我們會將在高中學到的普通力學稱為古典力學以與量子力學作區分那樣。
● 量子電腦的理論基礎
量子電腦的研究是從理論的基礎開始。1985 年,多伊奇(David Elieser Deutsch)以理論將量子電腦公式化。在 1990 年代,發表了秀爾(Peter Williston Shor)的質因數分解演算法(1994 年,又稱秀爾演算法)以及格羅弗(Lov Kumar Grover)的量子搜索演算法(1996 年)等知名的「量子演算法」。這些量子演算法都是用量子電路表現了由量子位元所展示的演算程序。
構成量子電路的是量子位元以及操作量子位元的量子閘,還有讀取量子位元狀態的測量,圖 1.2 即為其例子。橫向延伸的線對應著每一個量子位元。寫在線左邊的記號是表示量子位元最初的狀態。線中段出現的四角形及圓形記號則是表示量子閘,是從左至右的方向順序進行操作。右邊如儀表的記號則是測量。詳細會在第 5 章中進行說明。閘型量子電腦可以說就是像這樣,以量子電路的形式來進行計算的電腦。
要利用閘型量子電腦來進行計算,就需要量子演算法。其是否能比古典電腦進行更高速的計算,則要視所使用的量子演算法而定。先前提過的秀爾演算法與格羅弗的演算法已經理論證明,使用量子電腦會比用現在已知的古典演算法更能快速求出解答。
實際上,我們須要注意「現在已知」這點,因為或許還有著尚未被發現的高速古典演算法。也有古典演算法可以利用量子電腦進行高速計算的可能性並非為零。
但是在 1980、90 年代尚未實現的量子電腦為什麼可以說能進行高速計算呢?其實此處所說的計算速度並非進行時間的實測值。理論上,計算的速度會使用「計算量」來進行討論。計算量是表示計算時必需的時間與工夫(操作的進行次數)。也就是說,計算量小的演算法就會是快速的。計算量在理論上是能估計得出的。因此即便不是實際用量子電腦來進行計算,也可以估算其進行高速的計算。
● 要實現量子電腦很困難
使用量子電腦,理論上來說能夠進行高速計算,但實際上能否進行則是另一個問題。很遺憾,現在還沒有能在實用規模下進行按照理論計算的量子電腦。因為製作量子電腦的技術非常難。
第一個問題就是擔任量子電腦運算的「量子位元」。量子位元有一個性質是,對來自外部的雜訊很敏感,狀態容易改變。明明沒有進行任何操作,狀態也會改變,這就會消除掉量子位元所給予的資訊。量子位元若在短時間內失去資訊,就無法進行長時間的計算。
為了演算而操作量子位元也會產生雜訊。因此量子位元會有某種程度的機率發生沒有達到預期的狀態,亦即「失誤」。為了糾錯校正,就須要量子錯誤校正。實際上我們平時在使用的電腦也有在進行古典位元的糾錯校正。如果沒有糾錯校正,電腦就會做出預料之外的動作,或是突然停止,無法適當地使用。
我們稱能進行量子錯誤糾正的量子電腦為容錯量子電腦。要能實現這點就需要許多的量子位元。據說該數目高達 100 萬個以上。已在 2022 年發表的閘型量子電腦頂多就是數百量子位元的程度,所以尚未有所進展。
不僅是量子位元數,量子位元的品質與量子閘的錯誤率也是重點。量子位元的品質指的是在用量子電腦進行計算時,能多長時間保有必要的量子性質(詳細在第 5 章中會說明)。量子位元的品質若不好,所持有的資訊就容易損壞、容易發生錯誤。量子閘的錯誤率就是操作量子位元時發生錯誤的比例。若錯誤率大,糾錯校正時就會需要許多必要的量子位元。
● 現在的閘型量子電腦
我們稱會受到雜訊影響、無法進行糾錯校正、中等規模的(數百量子位元左右的)量子元件為 NISQ(Noisy Intermediate-Scale Quantum,雜訊中等規模量子)元件(圖 1.3)。現在的閘型量子電腦開發正在進入 NISQ 元件的時代。
實現量子位元的方式有好幾種,例如「離子阱」「超導電路」「光學脈波」等。其中現在開發最有進展的就是超導電路。全世界首次實現利用超導量子位元的量子運算是在 1999 年,當時隸屬NEC(日本電氣)的中村泰信 ‧ 蔡兆申等人成功做出並控制了超導量子位元。現在世界上也在進行研究開發的量子位元數與量子閘操作正確度也提高到相較於當時不可同日而語的程度。2019年,以 Google 為主的研究團隊發表了運用超導量子位元的閘型量子電腦來測試驗證量子計算優越性。
量子計算優越性就是「用量子電腦可以高速解決用古典電腦無法在現實性時間內解決的問題」。不過,這裡所解決的問題不一定是實務性的。因為解決實務性問題與能做出高速計算沒有直接的關係。實際上,在 2019 年展示出量子計算優越性的實驗中所解決的問題,一點都沒有實務性* 1。即便如此,在展示利用量子電腦能高速解決問題這點上仍有重大意義。
在超導電路的方法中,雖然閘型量子電腦在 2022 年是以超越了 100 量子位元的程度登場,但還無法進行糾錯校正。一般認為,NISQ 元件的時代還會持續一陣子。因此現正盛行研究適合於NISQ 元件的演算法,而看起來特別有希望的就是量子化學計算以及機器學習的領域。有多數提案都是配合古典電腦的計算,由量子電腦來負責部分擅長的計算。
主題書展
更多書展購物須知
為了保護您的權益,「三民網路書店」提供會員七日商品鑑賞期(收到商品為起始日)。
若要辦理退貨,請在商品鑑賞期內寄回,且商品必須是全新狀態與完整包裝(商品、附件、發票、隨貨贈品等)否則恕不接受退貨。








