商品簡介
作者簡介
序
目次
商品簡介
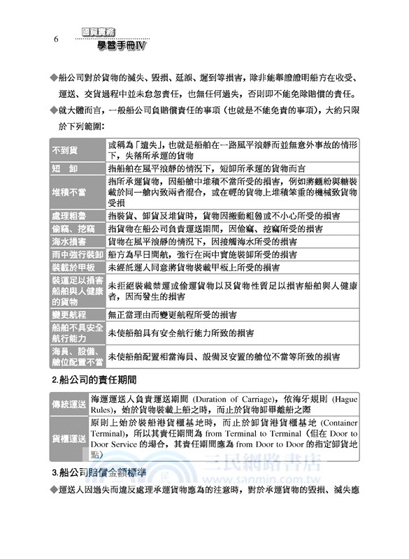
一、本學習手冊係依據《國際貿易實務IV》課本編寫而成, 提供同學在閱讀課本之餘, 進行重點複習及學習成果檢測。
二、本學習手冊 內容包含以下二個項目:
(一)本章重點整理: 將課本內容條列、表格化,使同學更容易掌握課本內容,同時也能幫助記憶。
(二)學習評量: 收錄國貿業務丙級技術士檢定試題, 幫助同學熟悉檢定題庫, 並經由評量成果瞭解自己的學習狀況。
作者簡介
東大國貿編輯小組
序
本學習手冊提供同學在閱讀課本之餘,進行重點複習及學習檢測。
目次
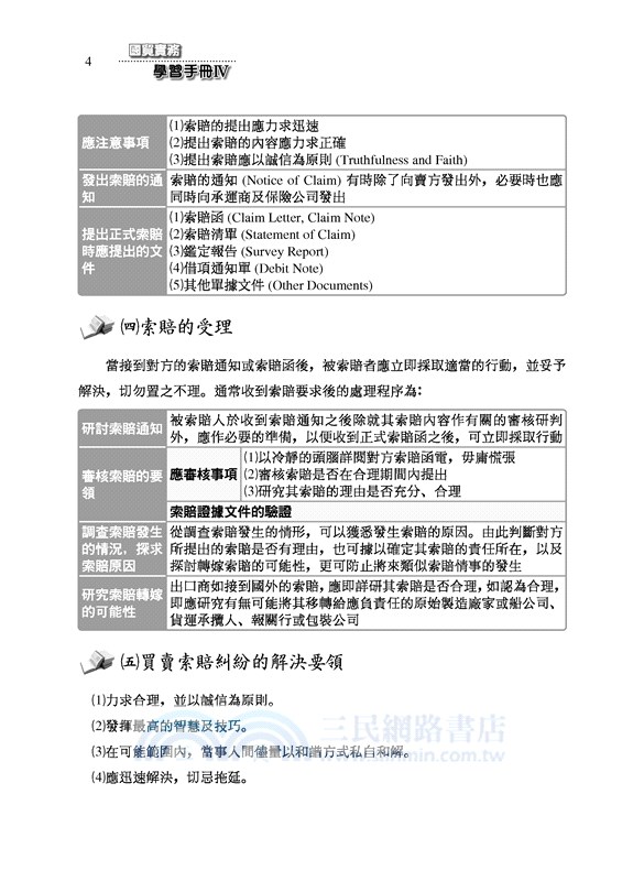
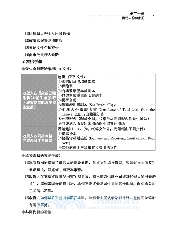
第20章 貿易糾紛與索賠
第21章 國際仲裁
第22章 特殊貿易
第23章 國際貿易法規
第21章 國際仲裁
第22章 特殊貿易
第23章 國際貿易法規
主題書展
更多書展購物須知
為了保護您的權益,「三民網路書店」提供會員七日商品鑑賞期(收到商品為起始日)。
若要辦理退貨,請在商品鑑賞期內寄回,且商品必須是全新狀態與完整包裝(商品、附件、發票、隨貨贈品等)否則恕不接受退貨。











