SQL的五十道練習:初學者友善的資料庫入門
商品資訊
商品簡介
目次
商品簡介
*超值提供Hahow好學校「SQL的五十道練習」課程11個單元免費試看,以及專屬的課程折扣碼!
*採用SQLite,搭配生活化的資料庫內容與題目設計,迅速掌握SQL與資料庫基本知識。
我們可以將 SQL 在資料分析工具中定位為比較基礎、不是那麼絢麗的一個角色,它樸實地將資料分析專案與資料存儲之間的橋樑搭起來,甚至在資料庫管理員與資料工程師的手中,SQL 更是建構資料存儲的主角。
想要有效確實地將 SQL 學起來(適用於任何技能、包含且不限於程式語言),需要在每個知識點運用 LPAA 循環(Learn、Practice、Apply、Assess),首先透過本書的文字敘述理解觀念接著在自己電腦中所建立的學習環境跟著本書的範例操作,觀察是否得到相似的查詢結果,然後是寫作練習題進而驗證所學。
「SQL 的五十道練習」核心精神,採用了 EBL (Exercise Based Learning) 的學習理念,可以確保讀者在每個章節都會走一遍 LPAA 循環,五十九道練習都是明確給定預期輸入和預期輸出的題目設計,直觀而有效。
本書採用 SQLite 關聯式資料庫管理系統,能夠以檔案的形式提供給讀者離線使用,對初學者來說其精簡的架構與完整的功能性,是最合適也最友善的選擇。
本書是初學者友善的,只需要有基本的電腦操作能力與高中程度以上的英文就能入門 SQL,不需要任何程式或者資料庫的背景知識基礎,所有入門知識都會慢慢在書本內容講授。
*採用SQLite,搭配生活化的資料庫內容與題目設計,迅速掌握SQL與資料庫基本知識。
我們可以將 SQL 在資料分析工具中定位為比較基礎、不是那麼絢麗的一個角色,它樸實地將資料分析專案與資料存儲之間的橋樑搭起來,甚至在資料庫管理員與資料工程師的手中,SQL 更是建構資料存儲的主角。
想要有效確實地將 SQL 學起來(適用於任何技能、包含且不限於程式語言),需要在每個知識點運用 LPAA 循環(Learn、Practice、Apply、Assess),首先透過本書的文字敘述理解觀念接著在自己電腦中所建立的學習環境跟著本書的範例操作,觀察是否得到相似的查詢結果,然後是寫作練習題進而驗證所學。
「SQL 的五十道練習」核心精神,採用了 EBL (Exercise Based Learning) 的學習理念,可以確保讀者在每個章節都會走一遍 LPAA 循環,五十九道練習都是明確給定預期輸入和預期輸出的題目設計,直觀而有效。
本書採用 SQLite 關聯式資料庫管理系統,能夠以檔案的形式提供給讀者離線使用,對初學者來說其精簡的架構與完整的功能性,是最合適也最友善的選擇。
本書是初學者友善的,只需要有基本的電腦操作能力與高中程度以上的英文就能入門 SQL,不需要任何程式或者資料庫的背景知識基礎,所有入門知識都會慢慢在書本內容講授。
目次
CH01 簡介
1.1 什麼是SQL
1.2 什麼是關聯式資料庫
1.3 什麼是關聯式資料庫管理系統
1.4 SQL與關聯式資料庫管理系統是重要的
CH02 建立學習環境
2.1 SQL 的學習門檻
2.2 下載 SQLiteStudio
2.3 安裝 SQLiteStudio
2.4 下載學習資料庫並用 SQLiteStudio 連線
2.5 哈囉世界與查詢四個學習資料庫中的第一個資料表
2.6 關於學習資料庫
CH03 從資料表選擇
3.1 複習一下
3.2 SQL 敘述的組成
3.3 查詢結果顯示常數:SELECT constants
3.4 在敘述中添加註解
3.5 為查詢結果限制顯示列數:LIMIT
3.6 選擇資料表欄位:SELECT columns FROM table;
3.7 為查詢結果取別名:AS alias..
3.8 為查詢結果剔除重複值:DISTINCT
3.9 SQL 風格指南
CH04 衍生計算欄位
4.1 複習一下
4.2 運算符
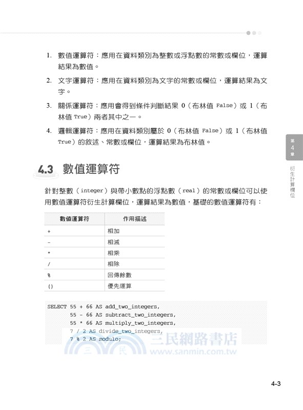
4.3 數值運算符
4.4 文字運算符
4.5 關係運算符
4.6 邏輯運算符
CH05 函數
5.1 複習一下
5.2 函數
5.3 通用函數與聚合函數
5.4 通用函CH06 建立學習環境
5.5 聚合函數
CH06 排序查詢結果
6.1 以ORDER BY排序查詢結果
6.2 兩種排序方式
6.3 使用多個欄位排序
6.4 指定衍生計算欄位排序
6.5 ORDER BY搭配LIMIT
CH07 篩選觀測值
7.1 複習一下
7.2 以WHERE 從資料表篩選
7.3 文字特徵比對
7.4 WHERE 後的多個條件
7.5 空值的關係運算符
CH08 條件邏輯
8.1 複習一下
8.2 以CASE WHEN 敘述衍生計算欄位
8.3 條件是否互斥與寫作順序
8.4 以CASE WHEN 衍生計算欄位排序
8.5 以CASE WHEN 衍生計算欄位篩選
CH09 分組與聚合結果篩選
9.1 複習一下
9.2 以GROUP BY分組
9.3 結合聚合函數與GROUP BY完成分組聚合
9.4 以HAVING篩選分組聚合結
CH10 子查詢
10.1 複習一下
10.2 子查詢
10.3 常見的子查詢應用情
CH11 垂直與水平合併資料
11.1 複習一下
11.2 關聯
11.3 以UNION垂直合
11.4 以JOIN水平合
CH12 資料定義語言與資料操作語言
12.1 複習一下
12.2 資料定義語言
12.3 資料操作語言
CH13 綜合練習題
附錄A 練習題參考解答
附錄B 學習資料庫綱要
附錄C 以Python串接學習資料庫
附錄D 以R語言串接學習資料庫
1.1 什麼是SQL
1.2 什麼是關聯式資料庫
1.3 什麼是關聯式資料庫管理系統
1.4 SQL與關聯式資料庫管理系統是重要的
CH02 建立學習環境
2.1 SQL 的學習門檻
2.2 下載 SQLiteStudio
2.3 安裝 SQLiteStudio
2.4 下載學習資料庫並用 SQLiteStudio 連線
2.5 哈囉世界與查詢四個學習資料庫中的第一個資料表
2.6 關於學習資料庫
CH03 從資料表選擇
3.1 複習一下
3.2 SQL 敘述的組成
3.3 查詢結果顯示常數:SELECT constants
3.4 在敘述中添加註解
3.5 為查詢結果限制顯示列數:LIMIT
3.6 選擇資料表欄位:SELECT columns FROM table;
3.7 為查詢結果取別名:AS alias..
3.8 為查詢結果剔除重複值:DISTINCT
3.9 SQL 風格指南
CH04 衍生計算欄位
4.1 複習一下
4.2 運算符
4.3 數值運算符
4.4 文字運算符
4.5 關係運算符
4.6 邏輯運算符
CH05 函數
5.1 複習一下
5.2 函數
5.3 通用函數與聚合函數
5.4 通用函CH06 建立學習環境
5.5 聚合函數
CH06 排序查詢結果
6.1 以ORDER BY排序查詢結果
6.2 兩種排序方式
6.3 使用多個欄位排序
6.4 指定衍生計算欄位排序
6.5 ORDER BY搭配LIMIT
CH07 篩選觀測值
7.1 複習一下
7.2 以WHERE 從資料表篩選
7.3 文字特徵比對
7.4 WHERE 後的多個條件
7.5 空值的關係運算符
CH08 條件邏輯
8.1 複習一下
8.2 以CASE WHEN 敘述衍生計算欄位
8.3 條件是否互斥與寫作順序
8.4 以CASE WHEN 衍生計算欄位排序
8.5 以CASE WHEN 衍生計算欄位篩選
CH09 分組與聚合結果篩選
9.1 複習一下
9.2 以GROUP BY分組
9.3 結合聚合函數與GROUP BY完成分組聚合
9.4 以HAVING篩選分組聚合結
CH10 子查詢
10.1 複習一下
10.2 子查詢
10.3 常見的子查詢應用情
CH11 垂直與水平合併資料
11.1 複習一下
11.2 關聯
11.3 以UNION垂直合
11.4 以JOIN水平合
CH12 資料定義語言與資料操作語言
12.1 複習一下
12.2 資料定義語言
12.3 資料操作語言
CH13 綜合練習題
附錄A 練習題參考解答
附錄B 學習資料庫綱要
附錄C 以Python串接學習資料庫
附錄D 以R語言串接學習資料庫
主題書展
更多
主題書展
更多書展購物須知
為了保護您的權益,「三民網路書店」提供會員七日商品鑑賞期(收到商品為起始日)。
若要辦理退貨,請在商品鑑賞期內寄回,且商品必須是全新狀態與完整包裝(商品、附件、發票、隨貨贈品等)否則恕不接受退貨。















