AI Prompt for Excel:打造智慧流工作術
商品資訊
商品簡介
AI Prompt for Excel
用AI提示詞翻轉Excel生產力
【讓AI成為你的Excel智慧助理,創造無限可能!】
【立即入手,跟上數位辦公革命第一線!】
◎內容重點
★ AI結合Excel的實戰應用
從AI學習環境、Excel不同版本的AI運用開始,說明如何利用ChatGPT、Copilot等AI平台輔助Excel學習與工作流程,並深入講解AI輔助的資料分析、公式設計、數據視覺化及自動化D139-DM2555-0619 。
★Prompt(提示詞)設計全面教學
系統性解說Prompt的基本概念、設計語法、實作技巧,並提供大量範例,幫助讀者將自然語言需求快速轉化為AI可執行的Excel指令,有效提升資料處理與自動化效率 。
★涵蓋Excel全核心功能
內容從數值、文字、邏輯、查詢、日期、統計等函數,延伸到VBA自動化,逐步教學如何用Prompt強化各項Excel功能,並以大量案例實作說明 。
★ 進階應用與職場實戰
專章介紹財務模型、資料自動化、流程整合、進階圖表、商業報表等情境,並配合AI工具與最新資源,強化實務操作力,讓讀者真正成為「Excel+AI」的職場高手 。
★ 建立AI職場競爭力
強調如何讓AI成為你的「虛擬助理」,解放繁瑣重複的Excel工作,把重點放在高價值決策與創意發揮,帶領你在智慧職場脫穎而出 。
◎特色
◇全台唯一AI Prompt + Excel整合教學專書。
◇實用範例豐富,從新手到進階皆適用,附Prompt設計範本與練習。
◇一次學會ChatGPT、Copilot、Gemini等主流AI平台在Excel的應用。
◇同步涵蓋自動化、資料清理、數據分析、財務建模與VBA實作應用。
◇學習資源完整,附線上範例檔案及社群交流資源,讓學習不中斷。
◇職場實用導向,每章皆有職場案例與應用,培養智慧工作力。
◎學習目標 - AI智慧流,讓Excel成為你的專屬數據助理!
你還在用傳統方法處理Excel嗎?《AI Prompt for Excel:打造智慧流工作術》全面升級你的資料分析與自動化工作流!
◇用一句Prompt,AI幫你自動完成報表、公式、圖表與數據清理
◇不會VBA、不懂複雜公式,也能靠AI成為Excel達人
◇專為現代職場設計,涵蓋ChatGPT、Copilot、Gemini等熱門AI平台
◇全方位案例演練,涵蓋財務、行銷、數據視覺化、報表自動產生
◇下載即用範例,社群互動資源豐富
從資料分析師、財會人員到業務、行政與教育工作者,本書都能助你省時省力,大幅提升數位競爭力!
作者簡介
畢業於明志工專(現今明志科技大學),跳級留學美國University of Mississippi計算機系研究所。
2023年和2024年連續2年獲選博客來10大暢銷華文作家,多年來唯一電腦書籍作者獲選,也是一位跨越電腦作業系統與科技時代的電腦專家,著作等身的作家,下列是他在各時期的代表作品。
► DOS時代:「IBM PC組合語言、Basic、C、C++、Pascal、資料結構」。
► Windows時代:「Windows Programming 使用C、Visual Basic」。
► Internet時代:「網頁設計使用HTML」。
► 大數據時代:「R 語言邁向Big Data之路、Python王者歸來」。
► AI時代:「機器學習數學、微積分 + Python實作」、「AI視覺、AI之眼」。
► 通用AI時代:「ChatGPT、Copilot、無料AI、AI職場、AI行銷、AI影片、AI賺錢術」。
作品曾被翻譯為簡體中文、馬來西亞文,英文,近年來作品則是在北京清華大學和台灣深智同步發行。
他的多本著作皆曾登上天瓏、博客來、Momo電腦書類,不同時期暢銷排行榜第1 名,他的著作特色是,所有程式語法或是功能解說會依特性分類,同時以實用的程式範例做說明,不賣弄學問,讓整本書淺顯易懂,讀者可以由他的著作事半功倍輕鬆掌握相關知識。
序
序
自從生成式 AI 迅速崛起,人類與電腦溝通的方式產生了根本性的躍升。「提示詞(Prompt)」不僅是一行文字,而是一把鑰匙,「它打開了智慧模型與人類經驗互動的全新維度」。三十多年來,我在第一線觀察並撰寫電腦應用書籍,深知 Excel 在企業與個人工作流程中的重要地位。然而,當 AI 能力注入 Excel,傳統的資料整理、分析與視覺化工作,頓時躍升為具備語意理解、邏輯推理與自動化執行的智慧流程。基於此,本書《AI Prompt for Excel - 打造智慧流工作術》應運而生,期望為讀者搭建一座「指令到智慧」的橋樑。
本書以「從基礎到進階、從概念到實戰」為撰寫主軸,章節設計循序漸進:先鋪陳 AI 學習環境與 Excel 版本差異,接續拆解 Prompt 基礎概念,再逐步延伸至函數、公式、圖表、數據分析與 VBA 整合。每一章皆附以實務場景與演練,協助讀者把抽象的語言轉化為具體的工作成果,最終更引導讀者思考未來 AI 在 Excel 自動化任務中的策略布局。
在寫作過程中,我不斷思考一個問題:「面對急遽變動的數位環境,我們需要怎樣的能力才能保持競爭優勢」?答案往往不只是熟稔工具的操作,更在於—懂得向 AI 提出正確的問題,並驗證其回應。本書透過大量範例與精心設計的練習,引導讀者培養「Prompt思維」:
►問題拆解:把需求分成 AI 能理解的明確步驟;
►語境精準:以適當的背景、限制與期望輸出,降低模型誤判;
►結果驗證:運用 Excel 本身的函數與公式交叉檢核,確保 AI 回傳資料的正確性;
►持續迭代:透過多輪提示優化,累積專屬於自己的 Prompt 知識庫。
我衷心期盼,無論你是資料分析師、財會人員、行銷企畫抑或教育工作者,都能在本書找到「以少換多」的靈感:用一行 Prompt,觸發 AI 為你完成過去需要大量手動的繁瑣工作;用一次對話,讓 AI 和 Excel 結合成你的專屬數位助理。更期待本書能激發讀者跨出 Excel 既有的欄列格線,勇於嘗試 AI 驅動的全新工作流,並於職場與創作之路上,開拓更宏闊的想像。
最後,感謝所有陪伴我走過寫作歷程的讀者,讓我得以見證並記錄這場知識與技術的革新。願本書成為你踏入 AI Prompt for Excel 世界的起點,更成為你打造智慧流工作術的行動指南。編著本書雖力求完美,但是學經歷不足,謬誤難免,尚祈讀者不吝指正。
洪錦魁2025/6/15
jiinkwei@me.com
讀者資源說明
本書籍的Prompt、實例或部分作品可以在深智公司網站下載。
臉書粉絲團
歡迎加入:王者歸來電腦專業圖書系列
歡迎加入:MQTT 與AIoT 整合應用
歡迎加入:iCoding 程式語言讀書會(Python, Java, C, C++, C#, JavaScript, 大數據,人工智慧等不限),讀者可以不定期獲得本書籍和作者相關訊息。
歡迎加入:穩健精實AI 技術手作坊
目次
▌第1章 AI Prompt for Excel 學習環境
1-1 Excel 版本與AI 學習模式的選擇
1-1-1 舊版Excel(如Excel 2016/2019/2021 等)
1-1-2 Microsoft 365(雲端Excel)
1-1-3 總結
1-2 AI 輔助學習舊版Excel
1-2-1 請AI 說明函數語法與用法
1-2-2 請AI 規劃數據視覺化流程
1-3 AI 平台操作Excel 的功能與侷限
1-3-1 AI 平台可以做的事
1-3-2 AI 平台的侷限
1-3-3 建議使用AI 平台的方式
1-4 Microsoft 365 用Copilot 操作Excel
1-4-1 Copilot 簡介與啟用條件
1-4-2 自動產生資料摘要
1-4-3 工作表內容處理成表格
1-5 Copilot 自動化Excel 的侷限
▌第2章 認識Prompt - Excel 智慧應用起點
2-1 什麼是Prompt?
2-1-1 Prompt 的基本概念與定義
2-1-2 為什麼Prompt 在AI 世代如此重要?
2-1-3 Prompt 如何改變使用Excel 的方式?
2-2 AI Prompt 與Excel 的相遇
2-2-1 Excel 傳統操作方式的限制與挑戰
2-2-2 AI Prompt 如何協助解決Excel 常見問題
2-2-3 實際案例展示 - 傳統方法 vs AI Prompt 方式
2-3 Excel 使用者為何需要學習Prompt
2-3-1 提升工作效率的必要性
2-3-2 Prompt 技術如何讓你在職場更具競爭力
2-3-3 Prompt 技術為Excel 使用者帶來的實質效益
2-4 Excel Prompt 應用入門 - 關鍵知識與技巧
2-4-1 Prompt 語法與設計基本規則
2-4-2 如何有效設計Prompt 並與Excel 結合
2-4-3 常見Prompt 範例與快速練習
2-5 Prompt 應用Excel 的典型場景介紹
2-5-1 數據分析與報表生成
2-5-2 自動化工作流程與資料處理
2-5-3 財務模型與預測的Prompt 應用
2-6 學習Prompt 的最佳方法與資源
2-6-1 學習Prompt 與Excel 智慧應用的步驟建議
2-6-2 可參考的資源、工具與網站
2-6-3 如何持續提升Prompt 設計能力
▌第3章 基礎Prompt 與Excel 函數的巧妙搭配
3-1 Excel 函數與Prompt 設計概述
3-1-1 Excel 函數的分類與特色介紹
3-1-2 Prompt 如何提升Excel 函數應用效率
3-1-3 Prompt 設計與Excel 函數整合的基本思路
3-2 Prompt 與常用Excel 數值函數應用
3-2-1 AI Prompt 結合SUM、AVERAGE 函數的案例
3-2-2 MAX、MIN 函數Prompt 設計範例
3-2-3 提升數值計算準確性與效率的Prompt 技巧
3-3 Prompt 搭配文字函數快速處理資料
3-3-1 CONCATENATE 與TEXTJOIN 函數應用Prompt 案例
3-3-2 LEFT、RIGHT 與MID 函數的智慧Prompt 運用
3-3-3 Prompt 解決文字格式化與資料清理問題
3-4 日期與時間函數Prompt 應用技巧
3-4-1 Prompt 提升TODAY、NOW 函數使用效益
3-4-2 利用Prompt 改善DATEDIF 函數應用
3-4-3 日期函數的智慧化數據轉換範例
3-5 Prompt 輔助Excel 邏輯函數與條件判斷
3-5-1 IF 函數與Prompt 的創新應用
3-5-2 Prompt 強化AND、OR、XOR 邏輯函數案例
3-5-3 提升資料判斷效率的Prompt 整合技巧
3-6 Prompt 結合查閱函數提升工作效率
3-6-1 VLOOKUP 與HLOOKUP 函數Prompt 設計實務
3-6-2 INDEX 與MATCH 函數智慧Prompt 應用
3-6-3 Prompt 快速定位並擷取所需資料的案例演練
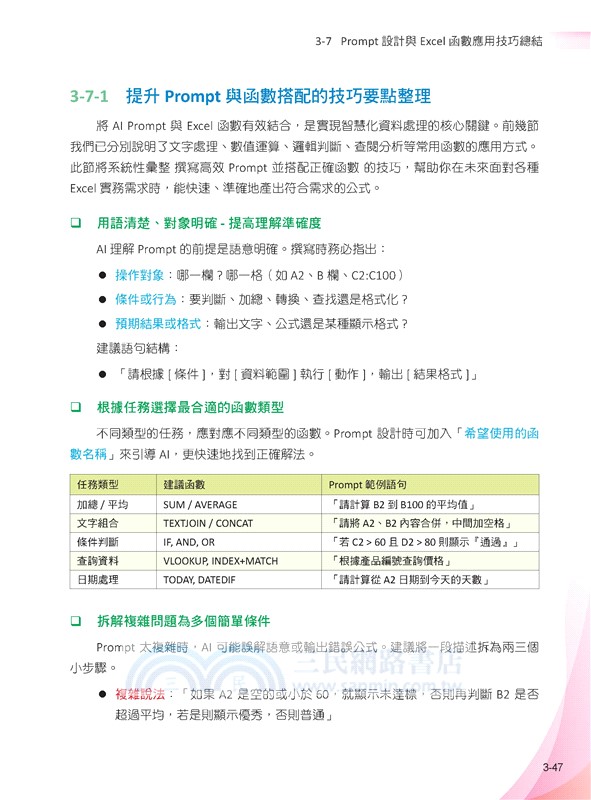
3-7 Prompt 設計與Excel 函數應用技巧總結
3-7-1 提升Prompt 與函數搭配的技巧要點整理
3-7-2 避免常見Prompt 與函數搭配的錯誤設計
3-7-3 提升Excel 工作效率的實務建議
▌第4章 利用Prompt 輕鬆掌握Excel 公式設計
4-1 Excel 公式設計基礎觀念
4-1-1 Excel 公式與函數的差異
4-1-2 Excel 公式的基本語法與設計規則
4-1-3 Prompt 在公式設計中的價值與角色
4-2 利用Prompt 快速設計Excel 常用公式
4-2-1 數值計算公式Prompt 設計範例
4-2-2 文字處理公式Prompt 快速建立技巧
4-2-3 日期時間公式Prompt 應用案例
4-3 Prompt 與Excel 陣列公式應用
4-3-1 陣列公式的基本介紹與優點
4-3-2 AI Prompt 協助快速建立陣列公式的方法
4-3-3 Prompt 提升陣列公式運算效率的實例解析
4-4 Prompt 解決公式錯誤與除錯技巧
4-4-1 常見Excel 公式錯誤類型介紹
4-4-2 Prompt 輔助快速診斷與修正公式錯誤
4-4-3 使用Prompt 避免Excel 公式常見陷阱
4-5 公式巢狀設計的Prompt 智慧應用
4-5-1 Excel 巢狀公式的設計觀念
4-5-2 Prompt 輔助快速設計巢狀公式範例
4-5-3 Prompt 有效簡化複雜公式的技巧
4-6 Prompt 協助Excel 公式的最佳化與簡化
4-6-1 提升公式效能的Prompt 設計策略
4-6-2 簡化冗長公式的Prompt 技巧與範例
4-6-3 Prompt 輔助管理大型公式的技巧與實務
4-7 Excel 公式設計的Prompt 實戰練習
4-7-1 綜合練習- 數據分析公式的Prompt 案例
4-7-2 實務應用- 財務報表公式Prompt 設計
4-7-3 Excel 公式設計Prompt 常見問答與解決方案
▌第5章 AI Prompt 實戰 - Excel 數據分析技巧
5-1 Excel 數據分析基礎介紹
5-1-1 什麼是Excel 數據分析
5-1-2 AI Prompt 如何提升數據分析效率
5-1-3 Excel 數據分析常用工具與技巧回顧
5-2 利用Prompt 快速完成資料摘要與統計分析
5-2-1 Prompt 設計快速生成描述性統計結果
5-2-2 數據分類與群組化分析的Prompt 案例
5-2-3 Prompt 實現快速資料彙總技巧(如樞紐分析)
5-3 Prompt 輔助數據排序與篩選實務技巧
5-3-1 利用Prompt 快速設定多條件排序
5-3-2 Prompt 設計進階篩選條件與資料提取
5-3-3 數據清單自動更新與Prompt 實務應用
5-4 AI Prompt 加速數據清理與處理
5-4-1 利用Prompt 識別與移除重複數據
5-4-2 Prompt 自動填補缺失值與異常值處理技巧
5-4-3 Prompt 協助數據格式統一化與標準化案例
5-5 Prompt 結合條件格式快速呈現數據分析結果
5-5-1 利用Prompt 快速設計條件格式規則
5-5-2 Prompt 提升資料視覺化與數據辨識度的案例
5-5-3 條件格式與Prompt 整合應用的實務技巧
5-6 AI Prompt 實務 - Excel 數據趨勢分析與預測
5-6-1 利用Prompt 快速建立趨勢線與預測模型
5-6-2 Prompt 輔助設計移動平均與趨勢分析實務
5-6-3 實際案例 - 銷售數據預測的Prompt 應用
5-7 AI Prompt 輔助數據視覺化技巧
5-7-1 Prompt 快速生成Excel 圖表與視覺化呈現
5-7-2 Prompt 實現圖表自動化更新與動態分析
5-7-3 數據儀表板設計與Prompt 整合應用範例
5-8 Excel數據分析的Prompt 實戰綜合練習
5-8-1 商務報表數據分析Prompt 案例
5-8-2 財務數據即時分析與Prompt 應用
5-8-3 AI Prompt 常見問題與解決方案分享
▌第6章 Prompt 輔助建立進階 Excel 圖表
6-1 散佈圖與相關性分析的 Prompt 應用
6-2 面積圖與堆疊圖的 Prompt 實務技巧
6-3 瀑布圖的變化分析應用(收支分析/過程分析)
6-4 柏拉圖與統計排序圖的 Prompt 設計
6-5 Prompt 設計技巧與錯誤排除 - 進階圖表篇
6-6 整合應用練習 - AI 協助進階圖表快速建構
▌第7章 未來AI Prompt 驅動Excel 的自動化任務
7-1 Excel 自動化任務介紹與Prompt 的角色
7-1-1 Excel 自動化的意義與優勢
7-1-2 Prompt 如何成為自動化任務的核心
7-1-3 Prompt 驅動Excel 自動化的基礎觀念與實務應用
7-2 利用Prompt 自動化資料輸入與更新
7-2-1 Prompt 設計資料自動匯入案例
7-2-2 Prompt 自動化即時資料更新技巧
7-2-3 實務範例- 建立自動化資料表單與輸入系統
7-3 Prompt 自動生成與管理Excel 報表
7-3-1 Prompt 設計自動產生每日、每週、每月報表案例
7-3-2 Prompt 管理與追蹤報表更新狀態技巧
▌第8章 Prompt 與Excel VBA 智慧整合實務
8-1 Prompt 與 Excel VBA 整合概述
8-1-1 Excel VBA 介紹與優勢回顧
8-1-2 Prompt 與VBA 整合的必要性與實務價值
8-1-3 Prompt 如何提升VBA 應用效率與靈活度
8-2 使用Prompt 快速生成VBA 程式碼
8-2-1 Prompt 設計VBA 基本語法生成範例
8-2-2 Prompt 輔助快速建立常見VBA 指令與函數
8-2-3 實務案例 - 資料處理與格式設定的VBA 自動產生技巧
8-3 Prompt 輔助Excel 資料操作與VBA 整合
8-3-1 利用Prompt 設計資料匯入與匯出之VBA 腳本
8-3-2 Prompt 自動化資料處理程序的VBA 應用案例
8-3-3 Prompt 整合VBA 實現數據自動分析與報表生成
主題書展
更多書展購物須知
為了保護您的權益,「三民網路書店」提供會員七日商品鑑賞期(收到商品為起始日)。
若要辦理退貨,請在商品鑑賞期內寄回,且商品必須是全新狀態與完整包裝(商品、附件、發票、隨貨贈品等)否則恕不接受退貨。


















