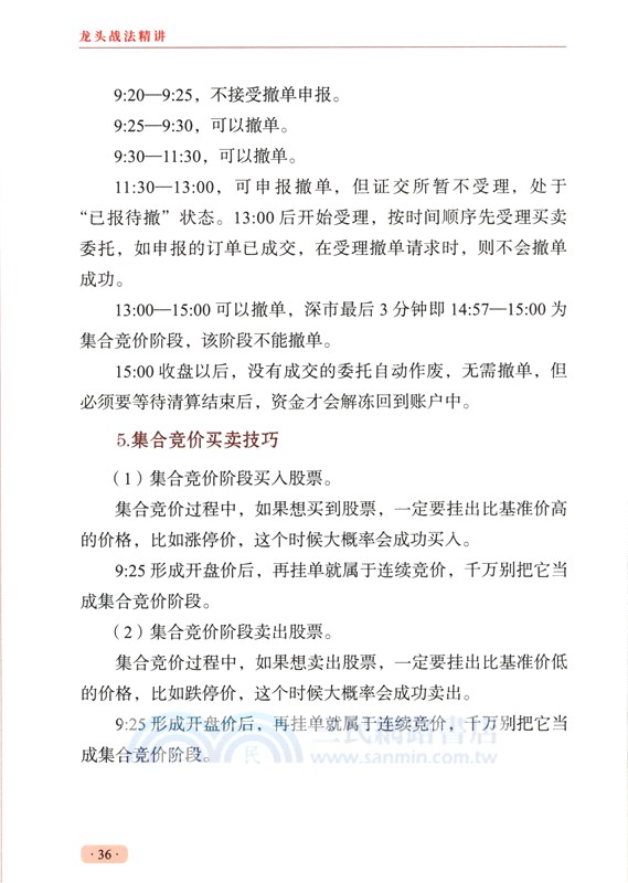
商品簡介
商品簡介
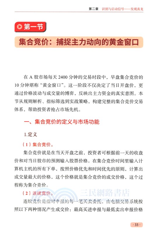
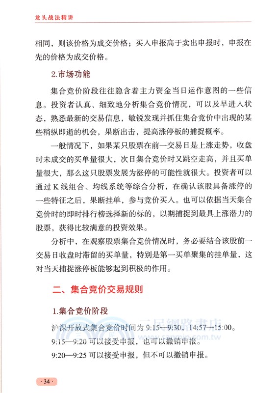
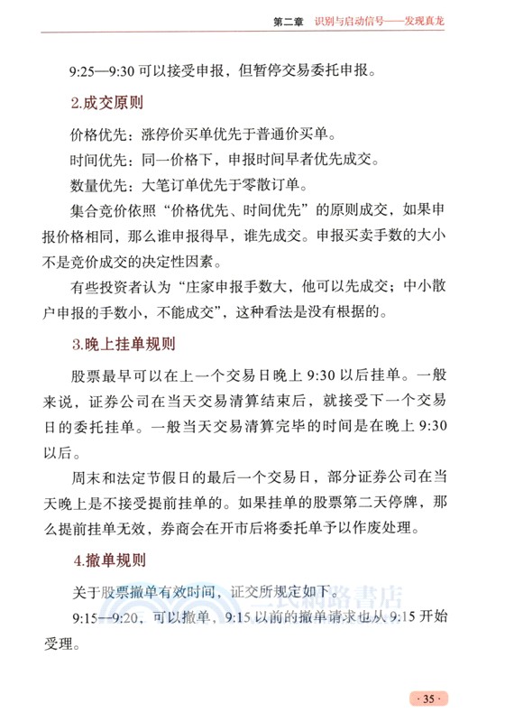
本書主要講解龍頭股捕捉與操作戰法,內容包括基礎認知篇、識別與啟動信號篇、買人與持倉篇,賣出與風控篇、實戰應用篇五大部分.講解在牛市、下跌市、震盪市等不同市況中,操作龍頭股的技,巧,包括如何利用集合競價和分時圖發現龍頭啟動信號,精准捕捉龍頭股的主升浪,抓住龍回頭,操作,連板妖股及止盈止損技巧等,其中包括獨創的"六脈神劍戰法""低吸戰法""N型戰法""布林線五日,戰法"等.對於投資者在實戰中通過交易龍頭股獲利,具有一定的指導作用.
主題書展
更多書展購物須知
大陸出版品因裝訂品質及貨運條件與台灣出版品落差甚大,除封面破損、內頁脫落等較嚴重的狀態,其餘商品將正常出貨。
特別提醒:部分書籍附贈之內容(如音頻mp3或影片dvd等)已無實體光碟提供,需以QR CODE 連結至當地網站註冊“並通過驗證程序”,方可下載使用。
無現貨庫存之簡體書,將向海外調貨:
海外有庫存之書籍,等候約45個工作天;
海外無庫存之書籍,平均作業時間約60個工作天,然不保證確定可調到貨,尚請見諒。
為了保護您的權益,「三民網路書店」提供會員七日商品鑑賞期(收到商品為起始日)。
若要辦理退貨,請在商品鑑賞期內寄回,且商品必須是全新狀態與完整包裝(商品、附件、發票、隨貨贈品等)否則恕不接受退貨。












