商品簡介
作者簡介
目次
商品簡介
本書係根據技職體系一貫課程,為技職院校的普通物理科目課程所適用的教科書。目標在協助學生了解物理學的基本概念,並熟練科學方法,培養基礎科學的能力,而能與實務接軌,配合相關專業學科的學習與發展。
配合上、下學期的課程,全書分為上、下兩冊。內容包含運動學、固體的力學性質、流體簡介、熱力學、電磁學、電子學、波動、光、近代物理等。每章的內容皆從基本的觀念出發,並以日常生活有關的實例說明,引發學習的興趣。此外並著重與高職物理教材的銜接,配合學生的能力,引入適切的例題與習題及適合程度的數學計算,以達到讀者能自行練習的目的。
作者簡介
陳龍英
學歷/國立交通大學電子研究所博士
現職/國立交通大學電子工程系教授、副校長
郭明賢
學歷/國立臺灣師範大學物理系學士
經歷/國立交通大學電子物理系講師
目次
第13章 電荷、電力與電場
第14章 電位與電容
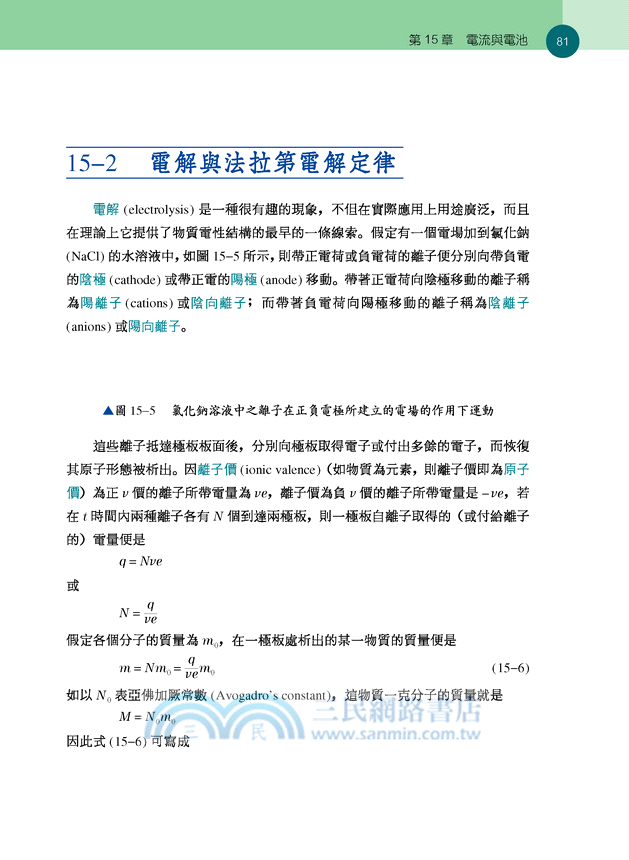
第15章 電流與電池
第16章 電阻與直流電路
第17章 磁場與電流的磁效應
第18章 電磁感應、電磁振盪與馬克士威方程式
第19章 交流電路
第20章 電子學概論
第21章 波 動
第22章 幾何光學
第23章 光學儀器
第24章 物理光學
第25章 近代物理簡介
主題書展
更多書展購物須知
為了保護您的權益,「三民網路書店」提供會員七日商品鑑賞期(收到商品為起始日)。
若要辦理退貨,請在商品鑑賞期內寄回,且商品必須是全新狀態與完整包裝(商品、附件、發票、隨貨贈品等)否則恕不接受退貨。










