日語接續詞大全:學會連接前後句,增強寫作和閱讀能力!
商品資訊
系列名:EZ Japan 教材
ISBN13:9789862487556
替代書名:「接続詞」の技術
出版社:EZ叢書館(日月文化)
作者:石黑圭-作; 王世和-審訂
譯者:林農凱
出版日:2018/10/03
裝訂/頁數:平裝/240頁
規格:21cm*15cm*1.5cm (高/寬/厚)
重量:287克
版次:1
商品簡介
不了解「接續詞」的話就容易搞錯文章含意?!
原來要學好日文寫作、看懂日檢讀解,「接續詞」那麼重要!
只要掌握接續詞,就能掌握文章!
◎本書適用對象
1. 具備N3基礎,要往N2、N1精進的日語學習者。
2. 想流暢地寫出日語論文、報告、企劃、履歷文章的人。
3. 最適合教師授課、日商企業的「日文寫作」用書。
特色一:首創「邏輯、整理、理解、展開」四大分類,了解差異不再誤用
接續詞文法專家石黑圭整理出約340個接續詞。
依性質將它們分成4大類,再細分成各種情境。
系統化學習帶領讀者逐步認識每一個接續詞!
★「邏輯」接續詞:用於想說服別人,或想表示明確的因果關係
例:だから(所以)、したがって(因而)、そのため(因此)……等。
★「整理」接續詞:用於整理複雜的內容,避免文章被誤解
例:それから(然後)、かつ(且)、一方(另一方面)……等。
★「理解」接續詞:用於想多加補充資訊,貼近讀者的理解
例:つまり(也就是說)、たとえば(譬如)、とくに(尤其是)……等。
★「展開」接續詞:用於想拓展話題,表達文章整體的含意
例:さて(那麼)、ところで(話說回來)、そもそも(說到底)……等。
特色二:340個接續詞+實例+練習題+詳解,完整流程讓你學得更紮實
先認識這些接續詞屬於哪種分類,了解它們會使用在哪種情境;
接著寫練習題驗收成果,反覆閱讀實例能夠幫助你更加熟記!
以下舉「邏輯接續詞」為例來介紹。
〈接續詞〉
邏輯接續詞:表示符合預期的因果關係。
〈練習題〉
問:從「そこで」「だとすると」「そのため」「すると」中選擇一個填入。
タヌキは雨に濡れるのが苦手だ。
[ ]雨の日は隠れ家にいて、外に出てこない。
狸貓不喜歡被雨淋濕。
[ ]下雨天會躲在巢穴不出來。
〈詳解〉
最適合填入的是「そのため(因此)」
表示符合預期的因果關係,猜想後面狸貓會做避雨行動。
「そこで(於是)」是對應前述所發生的狀況;
「だとすると(這樣看來)」的前句需是假設性的內容;
「すると(然後)」是不曉得後面會發生的事,期待結果。
〈實例〉
タヌキは雨に濡れるのが苦手だ。
そのため、雨の日は隠れ家にいて、外に出てこない。
狸貓不喜歡被雨淋濕。
因此,下雨天會躲在巢穴不出來。
特色三:實戰應用,提升「日檢讀解」答題力和「日文寫作」功力
日檢讀解考試裡最常將句子之間挖空,並請考生填入最適當的接續詞。
想要寫出流暢的日語文章,就要使用接續詞的日文寫作技巧。
這時候需具備判斷推敲上下文的能力,而本書的完整學習流程可以幫助你。
只要學會用接續詞連接前後句,就能同步提升閱讀和寫作能力!
作者簡介
石黑圭
1969年生於大阪府。神奈川縣出身。一橋大學社會學院畢業。國立國語研究所研究系日本語教育研究領域代表・教授。一橋大學研究所語言社會研究科連攜教授。早稻田大學研究所文學研究科文學博士。專長是文章論。著書有《在文章中善用接續詞》《「讀」的技術》《日語靠「空氣」決定》《鍛鍊語彙力》(光文社新書)、《用「預測」加強讀解!》(筑摩Primer新書)、《靠這一本寫好文章!論文.報告的基本》(日本實業出版社)《正確傳達!好懂文書的寫法》(日本經濟新聞出版社)、《吸引人心 大人的傳達法 集中講義》(Sanctuary出版)等多數。
審訂者簡介
王世和
東吳大學日本語文學系教授
安田女子大學大學院文學研究科文學博士
專長:日本語表現學
譯者簡介
林農凱
1991年生於高雄,東吳大學日文系畢業。現從事日文翻譯工作,譯有多本工藝書,亦期待能涉及更多領域的書籍。
名人/編輯推薦
◎名人推薦
王可樂/前日本學術振興會特別研究員
好的文章必須條理分明、邏輯正確、內容完整,將這些要素連貫在一起的就是接續詞了。這本書將帶領你一步步地走入接續詞的世界。
序
各位在書寫長篇文章時,是否整篇都是以一定的速度來寫呢?我想應該不是。應該會像田徑的間歇訓練一般,寫完一段休息,休息後再寫下一段,直到寫完文章。
寫文章真正花費時間的,是句子的開頭。當前一個句子寫完,在最後標上句號「。」時,可能是一瞬間,也可能是很長一段時間,手就停下來了,這是因為我們不知道接下來的內容要如何延續前面的句子。
這時候我們的腦中在想些什麼呢?我想一定都是在整理之前內容的內容,考量要如何把後續的句子接起來,讓脈絡保持通順。這時候能派上用場的,就是接續詞。
接續詞放在句子開頭,是一種如同橋梁般連接上下文的語詞。根據前述的內容,確定後面文章內容的方向。「だから(所以)」「しかし(可是)」「そして(然後)」「たとえば(譬如)」都是具代表性的接續詞。
在寫作方面上,使用接續詞能便於確定後續句子如何連接寫好的內容,在寫長篇文章時會較為輕鬆;在閱讀方面上,只要有接續詞就可以藉由前文的脈絡事先猜到後面文章的內容,讀起來也會輕鬆許多。也就是說,接續詞無論在撰寫還是閱讀文章上,都非常方便。
日文的文章中有豐富多樣的「連接語詞」接續詞,讓日文文章看來更有變化性。本書宛如一座接續詞博物館,將會協助讀者進行接續詞的分類與練習。
我們一起努力吧!
目次
前言
第1章
接續詞的基礎
使用接續詞連接句子
1 接續詞拓展寫作者的想像
2 接續詞有助於讀者理解
3 有哪些接續詞
4 本書的結構
第2章
邏輯接續詞
讓讀者期待
1 表示結果符合預期 【順接】
だから/ですから/だからこそ 歸結 主觀
したがって/よって/それゆえ 歸結 必然
そのため/このため/それで 歸結 原因
おかげで/そのせいで 歸結 評價
その意味で/その点で 歸結 慎重
そこで/そんなわけで/というわけで 對應
すると/その結果 推移
ならば/そうなると/だとすると 假定 推論
そうすれば/そうでなければ 假定 指示
2 表示結果不如預期 【逆接】
しかし/だが/ところが 齟齬
にもかかわらず/そのくせ/それでいて 抵抗
ただ/とはいえ/だからといって 限制
Column 接續詞用平假名較好嗎?
第3章
整理接續詞
整理複雜的內容
1 列出相似語句 【並列】
また/それから/そして 添加
そのうえ/さらに/しかも 累加
Column 接續詞之後要打逗號嗎?
かつ/あわせて/同時に 共存
2 列出可供對照的事物 【對比】
これにたいして/それにたいして 對立
一方/他方 他面
反面/半面/ぎゃくに 反對
または/もしくは/あるいは 選擇
3 依序列出事物 【列舉】
第一に・第二に・第三に 號碼
最初に・ついで・最後に 順序
まず・つぎに・さらに 序列
第4章
理解接續詞
貼近讀者的理解
1 換成其他的適當語詞 【換言】
すなわち/つまり/ようするに 加工
むしろ/そのかわり/というより 代替
Column 口語也有接續詞嗎?
2 舉出容易想像的例子 【例示】
たとえば/具体的には 舉例
事実/実際/じつは 例證
とくに/とりわけ/なかでも 特立
3 填補資訊的漏洞 【補足】
なぜなら/というのは/というのも 理由
なお/ただし/ちなみに 附加
第5章
展開接續詞
表示整體文章的脈絡
1 大幅切換話題 【轉換】
さて/ところで 移行
では/だとすれば 正題
そもそも/思うに/それにしても 回歸
2 整理之前的話題 【結論】
このように/こうして 歸著
というわけで/ということで/結局 終結
Column 接續詞的範圍?
いずれにしても/どちらにしても 不變
とにかく/ともかく/ともあれ 無效
第6章
接續詞與文章脈絡
尋求前後文的協調
1 活用提示助詞
2 活用讓步句
3 活用說明句
4 活用否定句
第7章
接續詞的實踐
自在運用接續詞
1 使用接續詞範本
2 組合發想
3 電視字幕的接續詞
4 自創接續詞
5 了解各領域特有的接續詞
第8章
接續詞的注意事項
注意接續詞的使用方式
1 留意文體層次
2 注意邏輯有無連貫
3 注意別牽強附會
4 刪除無用的接續詞
Column 在論文或報告中使用接續詞的訣竅
後記
接續詞研究介紹
索引
卷末附錄 接續詞一覽表
書摘/試閱
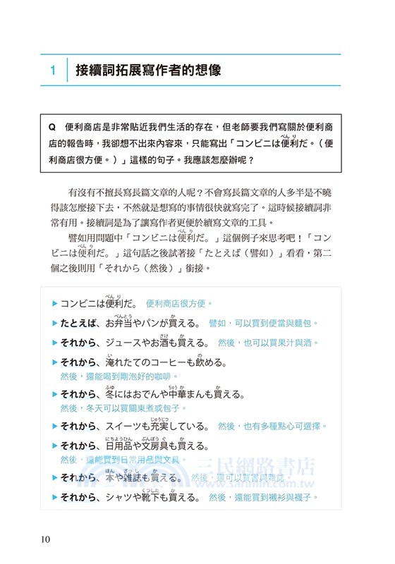
1接續詞拓展寫手的想像
Q 便利商店是非常貼近我們生活的存在,但老師要我們寫關於便利商店的報告時,我卻想不出來內容來,只能寫出「コンビニは便利だ。(便利商店很方便)」這樣的句子。我應該怎麼辦呢?
有沒有不擅長寫長篇文章的人呢?不會寫長篇文章的人多半是不曉得該怎麼接下去,不然就是想寫的事情很快就寫完了。這時候接續詞非常有用。接續詞是為了讓寫作者更便於續寫文章的工具。
譬如用問題中「コンビニは便利だ。」這個例子來思考吧!「コンビニは便利だ。」這句話之後試著接「たとえば(譬如)」看看,第二個之後則用「それから(然後)」銜接。
►コンビニは便利だ。便利商店很方便。
►たとえば、お弁当やパンが買える。譬如,可以買到便當與麵包。
►それから、ジュースやお酒も買える。然後,也可以買果汁與酒。
►それから、淹れたてのコーヒーも飲める。然後,還能喝到剛泡好的咖啡。
►それから、冬にはおでんや中華まんも買える。然後,冬天可以買關東煮或包子。
►それから、スイーツも充実している。然後,也有多種點心可選擇。
►それから、日用品や文房具も買える。然後,還能買到日常用品與文具。
►それから、本や雑誌も買える。然後,還可以買書與雜誌。
►それから、シャツや靴下も買える。然後,還能買到襯衫與襪子。
是不是想到各種說詞了呢?剛剛舉例的都是便利商店可買到的東西,但便利商店還有提供各式各樣的服務。
►コンビニは便利だ。便利商店很方便。
►たとえば、公共料金が払える。譬如,可以繳費。
►それから、ATMを使ってお金が下ろせる。然後,可以用ATM領錢。
►それから、宅配便が送れる。然後,可以寄宅配。
►それから、送れてきた本が受け取れる。然後,可以領寄來的書。
►それから、コピーやFAXが使える。然後,可以使用影印或傳真。
►それから、PCのデータや写真のプリントもできる。然後,可以列印PC的檔案或照片。
►それから、コンサートや映画のチケットが買える。然後,可以買演唱會門票或電影票。
►それから、住民票の写しや印鑑登録証明書も取れる。然後,可以辦理住民票副本或印鑑登錄證明書。
►それから、トイレも貸してもらえる。然後,可以借廁所。
►それから、店員さんに道を聞ける。然後,可以向店員問路。
就像這樣只要加上接續詞,就可以輕鬆寫出長篇文章。當然,像這樣羅列句子是不能當成正式文章的,但只要以此作為撰寫的材料,就能寫出如同下文這樣的文章。
コンビニは便利だ。生活に必要なものが一通りそろっていて、何でも売っている。とくに、買ってすぐに食べられるものが多い。 便利商店很方便。生活上的必需品幾乎都有在賣,尤其是買了就能馬上吃的食品。
たとえば、お弁当やパン、ジュースやお酒が買える。最近では、100円で淹れたてのコーヒーも飲める。冬にはほかほかのおでんや中華まんが登場するし、スイーツは1 年中充実している。 譬如在便利商店可以買便當、麵包、果汁以及酒類。最近也能用100 日圓喝到剛沖泡好的咖啡。冬天有熱呼呼的關東煮與包子,而且一整年都有種類豐富的點心可以買。
食料品だけでなく、日用品や文房具も必要なものは揃っており、売れ筋の本や雑誌も買える。シャツや靴下を買える店もある。 除了食品外,日常用品與文具等必需品都有,還能買到熱賣的書或雜誌。有些店還會賣襯衫與襪子。
また、ものを売っているだけでなく、さまざまなサービスも利用できるのも、コンビニの便利なところである。 不只是賣的物品,能夠使用各式各樣的服務也是便利商店最方便的地方。
たとえば、電気・ガス・水道などの公共料金が払える。銀行に行かなくても、ATM を使ってお金が下ろせる。宅配便が送れるし、送られてきた本を受け取ることも可能である。マルチコピー機が充実し、コピーやFAX が使え、PC のデータや写真のプリントもできる。コンサートや映画のチケットだって買えるし、住民票の写しや印鑑登録証明書も取れるところもある。 譬如可以繳納電費、瓦斯費或是水費。就算不用去銀行,也能用ATM 領錢。可以寄宅配,也能收取訂購的書。店內有多功能影印機,不僅可以使用影印與傳真功能,也能列印PC 檔案或照片。可以購買演唱會門票或電影票,有些店甚至可以辦理住民票副本或印鑑登錄證明書。
それから、無料のサービスとして、トイレも貸してもらえるのも侮れない。買い物のついでに店員さんに道を聞くことだってできる。 然後作為免費服務,提供廁所也是不可小覷的一點。買東西時也能順道向店員問路。
さほど広くない店舗スペースに「生活の便利」がぎっしりつまっている。こうした商品やサービスが24 時間利用できるコンビニは、今後も進化しつづけるだろう。 不特別寬廣的店內充滿了「生活的便利」。可以24 小時購物或使用服務的便利商店,今後也會持續進化吧!
接續詞一般當作是連接句子與句子的語詞。當然,接續詞既可以連接比句子還短的單字或慣用句,也可以連接比句子還長的段落,這個理解本身並沒有錯。
但是接續詞的用法卻時常遭到誤解,這是因為接續詞常在以下這種形式的問題中被問及。
【問題】
以下的[ ]中請填入適當的接續詞。
のどが渇いた。[ ]水を飲んだ。 口渴了。[ ]喝了水
答案是「そこで(因此)」。雖然「だから(所以)」或「そして(然後)」都可以,但不論是哪一個,都必須注意到問題的前提是在已有的兩個句子間填入接續詞。
像這種問題可便於我們理解接續詞的分別,在本書中也有很多,不過這是用來幫助解題的方式,實際撰寫文章時,並不會用這種解題的思維來寫句子。
亦即我們撰寫文章時,不是用
►のどが渇いた。→水を飲んだ。→そこで
的順序思考,而是用
►のどが渇いた。→そこで→水を飲んだ。
的順序來續寫句子。在寫出「そこで」的時候,應該是去思考之後要接的語句。
寫文章時用「たとえば?(譬如?)」「それから?(然後?)」「そこで?(因此?)」等「接續詞」+「?」的方式來思考,應該就能想出更好的下文。也就是說,接續詞能成為提示,幫助寫作者發想內容。
主題書展
更多書展購物須知
為了保護您的權益,「三民網路書店」提供會員七日商品鑑賞期(收到商品為起始日)。
若要辦理退貨,請在商品鑑賞期內寄回,且商品必須是全新狀態與完整包裝(商品、附件、發票、隨貨贈品等)否則恕不接受退貨。




















