踏上成佛之道:金剛經講記
商品資訊
系列名:智慧人
ISBN13:9786267345092
替代書名:Setting Foot on the Path to Buddhahood: Commentary on the Diamond Sutra
出版社:法鼓文化
作者:釋寬謙
出版日:2023/11/01
裝訂/頁數:平裝/272頁
規格:21cm*15cm*1.4cm (高/寬/厚)
重量:380克
商品簡介
過去心不可得,現在心不可得,未來心不可得。
讀懂人生遊戲規則,破解人生棋局,
鍛鍊出金剛心!
「一切有為法,如夢幻泡影。」
「應無所住而生其心。」
世間的智慧是加法,愈廣博愈聰慧;《金剛經》的智慧是減法,愈放下愈自在。
「應無所住而生其心」,心是不可能不生的,所以不是要我們不生心,而是要「無所住」。
靠山山倒,靠人人倒。我們不要安住在無常的「相有」,而要安住在平等的「性空」,安住在因緣法的平等性,是最可靠的。
《金剛經》說無我相、無人相、無眾生相、無壽者相。使用「無」字,不是要這些相消失,而是指出這些相,其實是無差別相,都是平等相,如聖者所驗證的「諸法實相」,即平等平等相。
佛陀與弟子須菩提一次次的問答,都在顛覆、擊碎我們的執著,讓我們能駕馭自己的心念,減一分煩惱,多一分智慧,悟佛所悟。成佛的奧祕,就藏在《金剛經》的字裡行間裡。
本書為寬謙法師多年解說《金剛經》的精華集成,由「般若」與「唯識」的雙重視野切入,輔以法師擅長的精彩圖表解說,透徹說明修行次第。
修行就是修心,《金剛經》可以擦亮我們的智慧心,人生的覺醒點,就從踏上成佛之道開始!
作者簡介
一九五六年生於臺北,一九八六年出家於新竹法源講寺,國立成功大學建築研究所畢業。現任新竹永修精舍住持、北投覺風佛教藝術學院院長、覺風佛教藝術文化基金會、楊英風藝術教育基金會負責人。曾協助新竹福嚴佛學院及臺北慧日講堂、花蓮聖覺寺等重建。歷任福嚴、圓光佛學院、弘誓學院、玄奘大學講師、華梵大學特聘教授。
一九九九年起海外弘法,遍及美、加、紐、澳、德、瑞、日、中、新加坡等地。二〇〇二年起電視弘法,二〇〇八年架設覺風全球網站電視台。擅長以理工思考模式,運用圖表來圖解佛法,提供組織化、系統化的學佛方式。著有《解開生命的密碼——八識規矩頌講記》、《無悔前行:佛教藝術澱積者釋寬謙口述史》、《大智慧到彼岸——心經講記》、《福慧圓滿的妙藥——藥師經講記》,註述《大般若波羅蜜多經.第五百七十二卷【寬謙法師講經版】》,發行《八識規矩頌》、《心經》、《成佛之道》等DVD計四十三部,一千八百多集,並彙集於播經機。歷年舉辦亞洲佛教藝術研習營、學術研討會、展覽會、佛法與文化課程、佛教藝術課程,並配合朝聖旅行,對社會大眾的推廣,不遺餘力。
序
自序
〔妙解般若金剛慧〕
般若經典揭櫫宇宙人生現象中的遊戲規則,也就是真理法則,諸佛依真理法則修行而成佛。般若是諸佛之母,般若智慧則是學佛向上提昇的關鍵。如果真正了解般若,掌握佛學中最核心而精華的智慧,就能更加明白世間的種種現象,而淡定面對。了解般若是習性的大翻轉,因為自性妄執是與生俱來的習性,難以突破。但是今生的當下努力,可喚醒宿世的善根因緣與智慧資糧,甚至影響到未來世。菩薩不就發了世世常行菩薩道的大願嗎?我們每一世的色身壽命都有限,但透過因緣流轉,而能延續法身慧命,真可謂是無量壽了。菩薩道六度萬行,五度如盲,般若為導,般若就是引導著修行道路的慧眼。
般若經典的字裡行間,充滿了否定式的符號:不、無、空、非……,乃至涅槃的現前;修行最大的關鍵就是因緣,因緣絕無「不變」、「獨存」與「實有主宰」的自性,這三種自性是我們妄執出來的,為破除自性故稱為「性空」。也因為所有現象都是性空,更彰顯了所有因緣皆平等的特質。否定符號並非否定現象的存在,而是要放下對現象的執著,理解追求實有、不變的現象是不可得的。因緣能貫穿一切現象,空間上的所有現象皆無常,都是因緣和合而緣生,因緣離散而緣滅;時間上的生命流轉,也是因緣和合而暫活於世,因緣離散而亡,透過因緣串起生生不已的生命之流。
所謂無住生心,是了知世間一切法不可得,以無所求、無所得的心來修行,「只問耕耘(因緣),不問收穫(果報)」,放下自性妄執,才能逐漸提昇生命的高度。從凡夫有我相、人相、眾生相、壽者相中,突破、放下自性妄執,才有機會得見諸法實相,抵達無我相、無人相、無眾生相、無壽者相的聖者境界,無相即是無差別相,也就是平等相,從性空而達到相空。
諸法實相即是空相,因為本質是空,所以現象也是空。空相並非空空如也的不存在,而是平等平等、中道不二之相。唯有不執著二邊現象,才能究竟平等。我們的生活正因落於相對的兩邊,執著有生有滅、有垢有淨、有增有減的現象,於是不斷地二邊打轉,計較貴賤、高低、美醜,而不得自在。不二是放下自性妄執,弭平了因為執著所形成的差別與不平等,達於聖者的平等境界。《金剛經》中有個基本句型:「佛說某某,即非某某,是名某某」,前兩句是般若的「緣起、性空」,後兩句是「性空、唯名」,透過性空的連結,可從肉眼見到現象的無常相,深觀因緣法的空性,打造智慧之眼,認清世間一切法都是不可得,都是過眼雲煙罷了。所有名相不過是人心所賦予,方便溝通而已,有什麼值得我們戀戀不捨呢?「一切有為法,如夢幻泡影,如露亦如電,應作如是觀」!
本書共分為三篇,第一篇為導論:〈學般若開啟生命智慧〉,導讀《金剛經》在般若系思想中的重要性。法性空慧的否定式符號,專門針對因緣的平等性而言,並非否定現象。唯識系擅長於闡述因緣和合出來的各種現象,雖和般若系的自性定義不同,但都是根據因緣法而來,般若系重法性空慧,唯識系重法相變化,正互補了彼此的不足。
第二、第三篇進入經文的修行架構:二道五菩提。第二篇〈般若道--以智慧導航慈悲〉,佛陀以般若道,引導凡夫透過性空觀察一切法,由發心菩提,經過伏心菩提,達於聖者的明心菩提,親證諸法實相的現前。「般若將入畢竟空,絕諸戲論」,聖者所見諸法實相現前,是無法言說的。之後聖賢菩薩就會「方便將出畢竟空,嚴土熟生」,進入方便道。第三篇〈方便道--以慈悲導航智慧〉,以明心菩提為勝義諦上的發心,修行是嚴土熟生的出到菩提,圓滿成佛即究竟菩提。相對於般若道是世俗諦上的發心、修行、證果,方便道則是勝義諦上的發心、修行、證果。因此,未理解前會覺得經文後段似乎重複,理解後便能明白,這是因為世俗諦與勝義諦高度上的不同,需要藉由二諦的中道不二,才能究竟圓滿成佛。
《金剛經》如同金剛鑽的般若智慧,能斬斷無始劫來自性妄執的無明煩惱、生死輪迴之苦,讓我們能在菩薩道上悲智雙運、世出世入自在無礙。就讓我們從凡夫菩薩的起步,好好地來學習成佛之道!
釋寬謙
目次
〔自序〕妙解般若金剛慧
〈第一篇〉學般若開啟生命智慧
一、般若的智慧眼
(一)破解人生棋局
(二)打造慧眼破除自性妄執
(三)空性即是平等性
(四)慧眼透視顛倒世界
二、唯識的因緣觀
(一)生命的黑盒子
(二)培養善因善緣
三、三大阿僧祇劫的修行指南
(一)提昇生命高度
(二)二道五菩提的成佛之道
(三)般若的修學次第
〈第二篇〉般若道——以智慧導航慈悲
一、《金剛經》的結構
(一)菩薩莊嚴的金剛寶
(二)翻譯者
(三)拙慧和巧慧
(四)緣起、性空、唯名
(五)超凡入聖
(六)以二道五菩提為修行次第
二、發心菩提
(一)法會的緣由
(二)須菩提請法
(三)發菩提心
三、伏心菩提
(一)不住相布施
(二)心量無限,福德無限
四、明心菩提
(一)法身離相而見
(二)眾生久行乃信
(三)賢聖無為同證
(四)勸發奉持
〈第三篇〉方便道——以慈悲導航智慧
一、明心菩提——發勝義菩提心
(一)真發菩提心
(二)分證菩提果
二、出到菩提
(一)成就法身
(二)成熟眾生
(三)莊嚴佛土
三、究竟菩提
(一)圓證法身功德
(二)示現化身事業
(三)勸發奉持
表目錄
表一:三界眾生
圖目錄
圖一:諸法實相與諸法顛倒相
圖二:生命的黑盒子
圖三:六根、六境、六識
圖四:十二因緣的流轉門
圖五:十二因緣的還滅門
圖六:八識
圖七:父母生身和變易生身
圖八:二道五菩提
圖九:修行的高度和三系所重
圖十:不退轉各系各重視不同的高度
圖十一:惑、業、苦
圖十二:煩惱即菩提
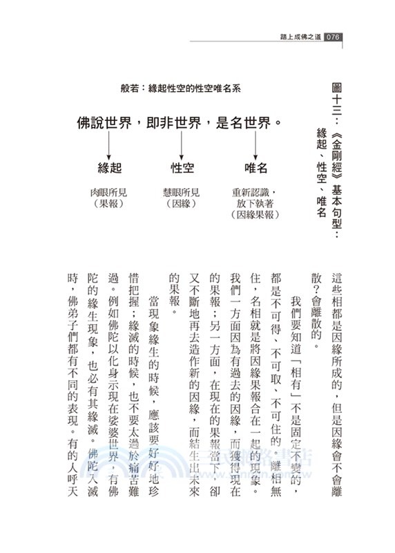
圖十三: 《金剛經》基本句型:緣起、性空、唯名
圖十四:邪定聚、不定聚、正定聚
圖十五: 從發心菩提到阿耨多羅三藐三菩提
圖十六:入無餘涅槃
圖十七: 菩提心轉化第六、第七、第八識
圖十八:般若是緣起性空
圖十九:萬般帶不去,唯有業隨身
圖二十:無明觸至明觸
圖二十一:三相並寂
圖二十二:法和非法的對立相
圖二十三:阿耨多羅三藐三菩提的修行階段
圖二十四: 四句偈破除相有的執著
圖二十五: 根本無分別智、後得智、一切智智
圖二十六: 第六識往外,第七識往內
圖二十七:六分
圖二十八:般若道和方便道的比較
圖二十九: 出到菩提:成就法身、成熟眾生、莊嚴佛土
圖三十:究竟菩提:佛知見圓明五眼具足
圖三十一: 凡聖生死流轉所依的色身與法身不同
圖三十二:中道不二
圖三十三:究竟菩提正覺圓成
書摘/試閱
〔緣起、性空、唯名〕
因緣法可以千變萬化,所謂的般若,即是緣起性空。印順導師把般若系稱為「性空唯名系」,一切法並非真實不變的,都是緣起而性空,不過藉名相而傳達,再重新認識,放下執著。
「佛說世界,即非世界,是名世界」,這可以說是《金剛經》的基本句型。「佛說某某,即非某某,是名某某」,「佛說某某」的這個「某某」就是「緣起法」,現象是肉眼所見的果報相。「即非」,為什麼用「非」字?因為性空是慧眼所見,透過第六識深觀因緣法,知道世界的一切現象都由因緣和合而成,是緣生出來的,但也會因緣離散而現象消失,這一切現象都是無常的,虛妄不實的,只不過名為世界,所以說「唯名」,讓我們重新認知,乃至放下執著。
《金剛經》有很多類似「佛說某某,即非某某,是名某某」的經句。《金剛經》提醒我們「若見諸相非相,則見如來」。當我們看到世間林林總總的相時,不要只用肉眼去看,而要打造慧眼,深觀因緣的平等性。「若見諸相非相」,是在講這些相都是因緣所成的,但是因緣會不會離散?會離散的。
我們要知道「相有」不是固定不變的,都是不可得、不可取、不可住的。離相無住,名相就是將因緣果報合在一起的現象。我們一方面因為有過去的因緣,而獲得現在的果報;另一方面,在現在的果報當下,卻又不斷地再去造作新的因緣,而結生出未來的果報。
當現象緣生的時候,應該要好好地珍惜把握;緣滅的時候,也不要太過於痛苦難過。例如佛陀以化身示現在娑婆世界,有佛陀的緣生現象,也必有其緣滅。佛陀入滅時,佛弟子們都有不同的表現。有的人呼天搶地,有的人默然無語,哪一種人的境界比較高?默然無語者。為什麼?因為他能接受。呼天搶地是因為情執於佛陀入滅的現象,我們凡夫就是如此,但是再怎麼呼天搶地,也沒辦法把佛陀呼喚回來,只會讓自己更加痛苦難過。
真正有智慧的人,會在因緣和合緣生時,好好珍惜;當緣滅的時候,也能了無遺憾地接受。接受緣滅是一種智慧,能默然無語地平靜接受,這是件不簡單的事,是一種開啟慧眼所見的智慧。佛陀要我們學習的,正是以慧眼見如來,這才是真正見佛。因此,我們要珍惜當下,放下執著。
我們的生活經驗,都是執著差別相,因而煩惱不已。凡夫都是有我相、人相、眾生相、壽者相的「差別相」,尤其對我相特別執著,以為自己可以主宰一切,然而我們主宰得了嗎?如果「我」真能主宰,就能讓自己永保青春,但有誰做得到呢?每個人都要接受生病、老化,乃至死亡。為什麼聖者能夠無我相、無人相、無眾生相、無壽者相呢?聖者的生命高度和凡夫不同,看到的是我相、人相、眾生相、壽者相的「平等相」,毫無差別相。「無相」是無差別相,並非這些現象都消失不存在,而是透過性空的慧眼看到平等相、無差別相的現前。能驗證到平等相現前,方可稱為聖者。
聖者所見為「平等相」,凡夫所見為種種「差別相」,這是「高度」的不同。比方我們如果搭電梯上了十幾層的高樓,從高處所見馬路上的行人,微小如螞蟻。但由於我們不會執著螞蟻是公的、母的,是幼小的或年老的,不會有這種分別,因為看起來都一樣。因為不執著、不在乎,所以就不會起分別。可是,如果場景轉換成三壇大戒,幾百個出家人同時受戒,放眼望去都長得一模一樣,但說也奇怪,只要我認識其中一人,那就看來不一樣了。除了自己認識的人,在人群中會格外醒目,其他的人對我們來說,看起來好像長得差不多,其實是因為不執著。
曾經有一回,一位居士載我出門,她問我:「能否繞個路,順便去學校接我的孩子回家。」我回說:「當然沒問題。」放學時,校門一打開,幾百個小學生全部跑出來了,那位居士馬上指著其中一位說:「我的孩子就在那裡!」我說:「你怎麼能馬上認出來,真是太厲害了!」為什麼她能一眼就看到她的孩子?這是因為她的執著。那麼一大群孩子,因為沒有一個是我的孩子,所以我不會有分別與執著的心,就覺得看起來都差不多,長得很像。
菩薩之所以能歡喜行菩薩道利益眾生,就是因為起執著的心少一點,才能夠走得遠,不然的話,心中充滿牽絆與執著,如何去行菩薩道呢?菩薩道透過性空、平等性,用平等心服務眾生,才能夠見諸法實相乃至平等相的現前,直到成佛的究竟平等。佛陀等視眾生如羅睺羅,對所有的眾生完全平等,這是無相,並非像變魔術,把眾生從有變成不存在、消失了,而是調伏自性妄執的不平等達於平等。因此,修行是眼界高度的問題。
修行有兩件事很重要,一是「向善」,二是「向上」。「向善」是指要多多培養善因善緣,讓我們的善因善緣,能多過於惡因惡緣,這樣來世才可能投生善道,甚至能再回人間學佛,或是往生西方。「向上」是放下自性妄執修智慧,智慧讓我們有機會向上成長,提昇修行果位,並擴大眼界和心胸度量。
主題書展
更多書展購物須知
為了保護您的權益,「三民網路書店」提供會員七日商品鑑賞期(收到商品為起始日)。
若要辦理退貨,請在商品鑑賞期內寄回,且商品必須是全新狀態與完整包裝(商品、附件、發票、隨貨贈品等)否則恕不接受退貨。






