商品簡介
收集最新的建築技術規則修訂內容,採適中的開本尺寸以橫式編排,攜帶及快速檢索皆能相應。原法規各圖例利用修圖方式清晰化,務使讀者更容易地讀取、檢索建築技術規則各條文,用於法規檢討、應試準備、深入研讀皆能得心應手。
■ 第22版與上版之差異
新增建築設計施工編第141、142、144條「防空避難設備」預告修正條文(114年6月30日台內國字第1140807100號公告預告修正)
■ 本書附以下預告修正條文
建築設計施工編第137條「車庫等之建築物防火構造」
建築設計施工編第141、142、144條「防空避難設備」
建築構造編第64、65條「基礎構造地基調查」
■ 本書附已發布未施行之條文
建築設計施工篇第301條(另訂施行日期)
■ 本書特色
檢索效率 第一
最速編.章.節.條查找系統
版本領先 第一
最新頒布條文即時收錄
圖例清晰 第一
最高解析圖例隨文釋義
■ 適用對象
◎ 建築師
◎ 結構&土木技師
◎ 建管行政公務單位
◎ 室內設計與裝修公司
◎ 水電消防設備公司
◎ 建築物公共安全檢查機構
◎ 建設公司與土地投資者
◎ 自力購地建屋民眾
◎ 建築師考試
◎ 建築工程高考三等&普考考試
◎ 建築物室內裝修工程管理技術士考試
◎ 建築物室內設計工程管理技術士考試
◎ 建築工程管理技術士考試
◎ 營造工程管理技術士考試
◎ 建築物公共安全檢查簽證及申報培訓課程
◎ 大專院校建築法規相關
目次
關鍵字索引
總則編(第1條~第7條)
建築設計施工編
第一章 用語定義(第1條)
第二章 一般設計通則(第2條~第62條)
第一節 建築基地(第2條~第6條)
第二節 牆面線、建築物突出部份(第7條~第10條)
第三節 建築物高度(第11條~第24-1條)
第四節 建蔽率(第25條~第29條)
第五節 容積率(第30條~第30-1條)
第六節 地板、天花板(第31條~第32條)
第七節 樓梯、欄杆、坡道(第33條~第39條)
第八節 日照、採光、通風、節約能源(第39-1條~第45-8條)
第九節 防音(第46條~第46-7條)
第十節 廁所、污水處理設施(第47條~第51條)
第十一節 煙囪(第52條~第54條)
第十二節 昇降及垃圾排除設備(第55條~第56條)
第十三節 騎樓、無遮簷人行道(第57條~第58條)
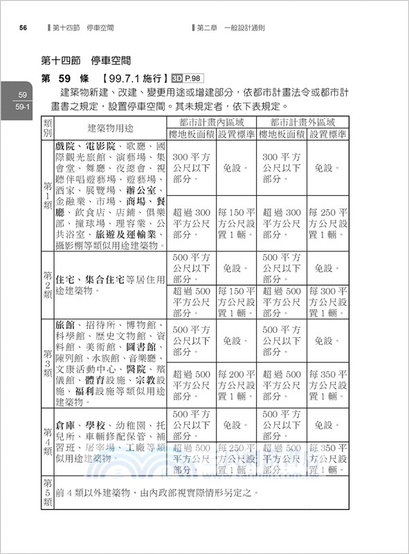
第十四節 停車空間(第59條~第62條)
第三章 建築物之防火(第63條~第88條)
第一節 適用範圍(第63條~第65條)
第二節 雜項工作物之防火限制(第66條~第68條)
第三節 防火構造(第69條~第78條)
第四節 防火區劃(第79條~第87條)
第五節 內部裝修限制(第88條)
第四章 防火避難設施及消防設備(第89條~第116條)
第一節 出入口、走廊、樓梯(第89條~第99-1條)
第二節 排煙設備(第100條~第103條)
第三節 緊急照明設備(第104條~第105條)
第四節 緊急用昇降機(第106條~第107條)
第五節 緊急進口(第108條~第109條)
第六節 防火間隔(第110條~第112條)
第七節 消防設備(第112-1條~第116條)
第四章之一 建築物安全維護設計(第116-1條~第116-7條)
第五章 特定建築物及其限制(第117條~第139條)
第一節 通則(第117條~第120條)
第二節 戲院、電影院、歌廳、演藝場及集會堂(第121條~第128條)
第三節 商場、餐廳、市場(第129條~第132條)
第四節 學校(第133條~第134-1條)
第五節 車庫、車輛修理場所、洗車場、汽車站房、汽車商場(包括出租汽車及計程車營業站)(第135條~第139條)
第六章 防空避難設備(第140條~第144條)
第一節 通則(第140條~第143條)
第二節 設計及構造概要(第144條)
第七章 雜項工作物(第145條~第149條)
第八章 施工安全措施(第150條~第159條)
第一節 通則(第150條~第151條)
第二節 防護範圍(第152條~第153條)
第三節 擋土設備安全措施(第154條)
第四節 施工架、工作台、走道(第155條~第157條)
第五節 按裝及材料之堆積(第158條~第159條)
第九章 容積設計(第160條~第166-1條)
第十章 無障礙建築物(第167條~第177-1條)
第十一章 地下建築物(第178條~第226條)
第一節 一般設計通則(第178條~第194-1條)
第二節 建築構造(第195條~第200條)
第三節 建築物之防火(第201條~第206條)
第四節 防火避難設施及消防設備(第207條~第217條)
第五節 空氣調節及通風設備(第218條~第224條)
第六節 環境衛生及其他(第225條~第226條)
第十二章 高層建築物(第227條~第259條)
第一節 一般設計通則(第227條~第233條)
第二節 建築構造(第234條~第240條)
第三節 防火避難設施(第241條~第244條)
第四節 建築設備(第245條~第259條)
第十三章 山坡地建築(第260條~第268條)
第一節 山坡地基地不得開發建築認定基準(第260條~第262條)
第二節 設計原則(第263條~第268條)
第十四章 工廠類建築物(第269條~第280條)
第十五章 實施都市計畫地區建築基地綜合設計(第281條~第292條)
第十六章 老人住宅(第293條~第297條)
第十七章 綠建築基準(第298條~第323條)
第一節 一般設計通則(第298條~第301條)
第二節 建築基地綠化(第302條~第304條)
第三節 建築基地保水(第305條~第307條)
第四節 建築物節約能源(第308條~第315條)
第五節 建築物雨水及生活雜排水回收再利用(第316條~第319條)
第六節 綠建材(第320條~第323條)
建築構造編
第一章 基本規則(第1條~第55條)
第一節 設計要求(第1條~第7條)
第二節 施工品質(第8條~第9條)
第三節 載重(第10條~第31條)
第四節 耐風設計(第32條~第41條)
第五節 耐震設計(第41-1條~第55條)
第二章 基礎構造(第56條~第130-2條)
第一節 通則(第56條~第62條)
第二節 地基調查(第63條~第68條)
第三節 淺基礎(第69條~第88條)
第四節 深基礎(第88-1條~第121條)
第五節 擋土牆(第121-1條~第121-4條)
第六節 基礎開挖(第122條~第130條)
第七節 地層改良(第130-1條~第130-2條)
第三章 磚構造(第131條~第170-14條)
第一節 通則(第131條~第132條)
第二節 材料要求(第133條~第140條)
第三節 牆壁設計原則(第141條~第150條)
第四節 磚造建築物(第151條~第156-3條)
第五節 (刪除)(第157條~第164條)
第六節 加強磚造建築物(第165條~第170條)
第七節 加強混凝土空心磚造建築物(第170-1條~第170-11條)
第八節 砌磚工程施工要求(第170-12條~第170-14條)
第四章 木構造(第171條~第234條)
第五章 鋼構造(第235條~第331條)
第一節 設計原則(第235條~第240條)
第二節 設計強度及應力(第241條~第258條)
第三節 構材之設計(第258-1條~第273條)
第四節 (刪除)(第274條~第286條)
第五節 接合設計(第287條~第321條)
第六節 (刪除)(第322條~第331條)
第六章 混凝土構造(第332條~第495條)
第一節 通則(第332條~第337條)
第二節 品質要求(第337-1條~第374條)
第三節 設計要求(第374-1條~第406條)
第四節 耐震設計之特別規定(第407條~第412-1條)
第五節 強度設計法(第413條~第439條)
第六節 工作應力設計法(第439-1條~第445條)
第七節 構件及特殊構材(第445-1條~第495條)
第七章 鋼骨鋼筋混凝土構造(第496條~第520條)
第一節 設計原則(第496條~第503條)
第二節 材料(第504條~第505條)
第三節 構材設計(第506條~第511條)
第四節 接合設計(第512條~第517條)
第五節 施工(第518條~第520條)
第八章 冷軋型鋼構造(第521條~第540條)
第一節 設計原則(第521條~第526條)
第二節 設計強度及應力(第527條~第531條)
第三節 構材之設計(第532條~第537條)
第四節 接合設計(第538條~第540條)
中英文索引(第1章~第6章)
建築設備編
第一章 電氣設備(第1條~第25條)
第一節 通則(第1條~第2-1條)
第二節 照明設備及緊急供電設備(第3條~第10條)
第三節 特殊供電(第11條~第16條)
第四節 緊急廣播設備(第17條~第18條)
第五節 避雷設備(第19條~第25條)
第二章 給水排水系統及衛生設備(第26條~第41條)
第一節 給水排水系統(第26條~第36條)
第二節 衛生設備(第37條~第41條)
第三章 消防設備(第42條~第77條)
第一節 消防栓設備(第42條~第50條)
第二節 自動撒水設備(第51條~第63條)
第三節 火警自動警報器設備(第64條~第77條)
第四章 燃燒設備(第78條~第90條)
第一節 燃氣設備(第78條~第85條)
第二節 鍋爐(第86條~第88條)
第三節 熱水器(第89條~第90條)
第五章 空氣調節及通風設備(第91條~第107條)
第一節 空氣調節及通風設備之安裝(第91條~第99條)
第二節 機械通風系統及通風量(第100條~第102條)
第三節 廚房排除油煙設備(第103條~第107條)
第六章 昇降設備(第108條~第132條)
第一節 通則(第108條~第109-1條)
第二節 昇降機(第110條~第120條)
第三節 昇降階梯(第121條~第129條)
第四節 昇降送貨機(第130條~第132條)
第七章 受信箱設備(第133條~第135條)
第八章 電信設備(第136條~第144條)
建築技術規則(歷次修訂、增訂、刪除條文)
建築技術規則(已發布未施行及預告修正修文)
建築物無障礙設施設計規範
中華民國108年1月4日台內營字第1070820550號令修正,自108.7.1生效
中華民國109年5月11日內授營建管字第1090805039號函修正部分規定
「建築技術規則」v.s「建築物無障礙設施設計規範」相關設計項目檢索表
第一章 總則
101 依據
102 適用範圍
103 一般事項說明
104 用語定義
105 參考附錄
第二章 無障礙通路
201 適用範圍
202 通則
203 室外通路
204 室內通路走廊
205 出入口
206 坡道
207 扶手
第三章 樓梯
301 適用範圍
302 通則
303 樓梯設計
304 樓梯梯級
305 樓梯扶手
306 警示設施
307 戶外平台階梯
第四章 昇降設備
401 適用範圍
402 一般規定
403 引導標誌
404 昇降機進出及等待搭乘空間
405 昇降機門
406 昇降機廂
第五章 廁所盥洗室
501 適用範圍
502 通則
503 引導標誌
504 廁所盥洗室設計
505 馬桶及扶手
506 無障礙小便器
507 洗面盆
第六章 浴室
601 適用範圍
602 通則
603 引導標誌
604 門
605 浴缸
606 淋浴間
第七章 輪椅觀眾席
701 適用範圍
702 通則
703 席位尺寸
704 配置
第八章 停車空間
801 適用範圍
802 通則
803 引導標誌
804 汽車停車位
805 機車停車位及出入口
第九章 障礙標誌
901 適用範圍
902 通則
第十章 無障礙客房
1001 適用範圍
1002 通則
1003 衛浴設備
1004 設置尺寸
1005 客房內求助鈴
參考附錄
附錄1 基本尺寸
A101 適用範圍
A102 輪椅
附錄2 視覺障礙者引導設施設計指引
A201 適用範圍
A202 視覺障礙者引導設施
附錄3 無障礙機械遊樂設施
A301 適用範圍
A302 無障礙機械遊樂設施
A303 無障礙入口
A304 搭乘等候區
A305 機械遊樂設施之輪椅席位
A306 移位式機械遊樂設施
A307 陪同人座位
附錄4 其他設施
A401 適用範圍
A402 基地內路緣坡道
A403 結帳櫃檯及服務台
A404 金融機構之自動化服務設備
A405 其他
主題書展
更多書展購物須知
為了保護您的權益,「三民網路書店」提供會員七日商品鑑賞期(收到商品為起始日)。
若要辦理退貨,請在商品鑑賞期內寄回,且商品必須是全新狀態與完整包裝(商品、附件、發票、隨貨贈品等)否則恕不接受退貨。

















