定價
:NT$ 180 元優惠價
:
85 折 153 元
庫存 > 10
下單可得紅利積點 :4 點
商品簡介
作者簡介
序
目次
商品簡介
高中生的你,或多或少期待著考上理想大學科系,而如何尋得專屬自己的理想科系呢?除要瞭解自我性向外,也需要認識大環境,因你所期盼的那條路就隱身在眾多校系之中喔。
為協助同學們有效認識大學科系,
《夢想導航--18學群與選課選組》因此問世!
本書介紹18學群〈18學群介紹〉,並羅列一百多個學類〈學類觀測站〉,讓同學迅速掌握國內校系類別;並延伸涵蓋職涯資訊〈職業比一比〉,嘗試滿足同學對「這行做什麼?」的好奇!
認識大學科系後則要抉擇即將進入的班群,以為升學作準備,
本書亦製作選班群學習單,手把手帶你細細考量選班群時必要思考面向。
特色內容如-
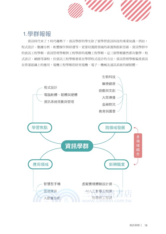
★〈18學群介紹〉中以趣味問題、學群報報、心智圖三者搭配,呈現18學群特色,包含學群簡介、學習歷程檔案的重點。
★〈學類觀測站〉則以大學入學考試中心2017年推出的新版興趣量表的學類分類為依據,整理學類的內涵,包含學習內容、主要學系、核心課程、未來發展領域。
令精選推薦IOH 開放個人經驗平台的學長姐經驗分享影片,具體認識相關學系的學習樣貌與生活!
★〈職業比一比〉整理18 學群中常見或易混淆的職業,介紹其主要的工作內容,使同學能延續對學群的認識,銜接到對未來職涯發展的想像。
★〈 職人會客艙〉以趣味漫畫立體化工作生活,讓同學一窺職場各面向,可進一步聯想未來的生活型態。
作者簡介
張瓊文
-學歷 國立彰化師範大學 輔導與諮商學系
-經歷 國立竹山高中 專任輔導教師
生涯規劃學科中心種子教師
序
親愛的同學,生涯路上,我們都會遇到各式各樣的選擇。
這些一連串的選擇,都奠基於對內外在的瞭解,外在環境如大學科系、職業類別等,才能達到「知己知彼,百戰百勝」!
為使同學們能自我探索,學校開設「生涯規劃」課程;
而為協助同學們認識大學科系,我們特別邀請張瓊文老師編撰這本書,
希望書中詳盡的學群、學類、職業的比較與歸納,
能夠成為同學們在選課、選班群,甚至選擇未來生涯方向上的墊腳石。
目次
學群、學類一覽表 高中學科、加深加廣課程一覽表 學群、學科能力對照表 Chapter 1 18學群放大鏡 資訊學群 工程學群 數理化學群 醫藥衛生學群 生命科學學群 生物資源學群 地球環境學群 建築設計學群 藝術學群 社會心理學群 大眾傳播學群 外語學群 文史哲學群 教育學群 法政學群 管理學群 財經學群 遊憩運動學群 Chapter 2 職人會客艙 Chapter 3 選課選組Ready Go
主題書展
更多
主題書展
更多書展購物須知
為了保護您的權益,「三民網路書店」提供會員七日商品鑑賞期(收到商品為起始日)。
若要辦理退貨,請在商品鑑賞期內寄回,且商品必須是全新狀態與完整包裝(商品、附件、發票、隨貨贈品等)否則恕不接受退貨。









