商品簡介
作者簡介
序
目次
書摘/試閱
商品簡介
*重點條列清楚、圖表幫助理解,迅速抓到考試重點。
*章後附上該主題的歷年考古題整理與解析,打鐵趁熱、加深記憶。
數字原來會說話!衡量經濟資訊,商業實戰必備的專業能力。
會計學、財務分析,一本就通,您一定要擁有:
*會計學考試神人的筆記與歷年考古題,準備證券普業、高業的財務分析也通用!
*融會大學會計學的上課講義內容,打好基礎無往不利!
*按證券普業、高業考試的難度編寫,讀者可依進度學習或考前複習。
財務會計提供經濟、財務資訊於投資者,是協助判斷與決策的最佳指南!
會計是商業世界通用的語言,能協助認定、解譯商業活動的資訊與成果,也是決策的基礎。
財務會計(Financial Accounting),是可提供相關之經濟及財務資訊於投資者、債權人及其他外部資訊使用者,以為決策之參考的專業學門,不論是在商業職場上的實務需求,或是初學會計的大學生、希望準備金融證照的考生們,都可以運用本書,提升自我的專業能力。
本書將主題依難度循序漸進,分為基礎篇與進階篇,從會計的基礎概念開始,進入到記錄程序、會計科目的調整、會計循環、買賣業的會計處理等單元,另有投資、現金流量表、財務報表分析的介紹,進階篇則是講授損益兩平與財務槓桿、每股盈餘與評估、資本預算等。章後並附有歷年的證券普業、高業的考古題與解析,讀者可以根據需求選擇難易度來進行複習,打好基礎的同時,掌握考試的趨勢與重點。
*章後附上該主題的歷年考古題整理與解析,打鐵趁熱、加深記憶。
數字原來會說話!衡量經濟資訊,商業實戰必備的專業能力。
會計學、財務分析,一本就通,您一定要擁有:
*會計學考試神人的筆記與歷年考古題,準備證券普業、高業的財務分析也通用!
*融會大學會計學的上課講義內容,打好基礎無往不利!
*按證券普業、高業考試的難度編寫,讀者可依進度學習或考前複習。
財務會計提供經濟、財務資訊於投資者,是協助判斷與決策的最佳指南!
會計是商業世界通用的語言,能協助認定、解譯商業活動的資訊與成果,也是決策的基礎。
財務會計(Financial Accounting),是可提供相關之經濟及財務資訊於投資者、債權人及其他外部資訊使用者,以為決策之參考的專業學門,不論是在商業職場上的實務需求,或是初學會計的大學生、希望準備金融證照的考生們,都可以運用本書,提升自我的專業能力。
本書將主題依難度循序漸進,分為基礎篇與進階篇,從會計的基礎概念開始,進入到記錄程序、會計科目的調整、會計循環、買賣業的會計處理等單元,另有投資、現金流量表、財務報表分析的介紹,進階篇則是講授損益兩平與財務槓桿、每股盈餘與評估、資本預算等。章後並附有歷年的證券普業、高業的考古題與解析,讀者可以根據需求選擇難易度來進行複習,打好基礎的同時,掌握考試的趨勢與重點。
作者簡介
王志成
現職
國防大學管理學院財務管理系專任副教授
國立中央大學財務金融系兼任副教授
學歷
國立臺灣大學會計學博士
國立交通大學管理科學研究所碩士(83級一般生)
國家考試
民國78年高考經濟行政人員及格
民國78年普考金融保險人員及格
民國79年高考二級金融科業務組人員及格
民國82年關務、稅務、金融乙等特考金融科外勤業務組人員及格
財金專業證照
證券分析人員(CSIA)測驗及格(108年12月)
證券高級營業員測驗及格(109年12月)
人壽保險人員測驗及格(109年)
財產保險人員測驗及格(109年)
投資型保險商品測驗及格(109年)
現職
國防大學管理學院財務管理系專任副教授
國立中央大學財務金融系兼任副教授
學歷
國立臺灣大學會計學博士
國立交通大學管理科學研究所碩士(83級一般生)
國家考試
民國78年高考經濟行政人員及格
民國78年普考金融保險人員及格
民國79年高考二級金融科業務組人員及格
民國82年關務、稅務、金融乙等特考金融科外勤業務組人員及格
財金專業證照
證券分析人員(CSIA)測驗及格(108年12月)
證券高級營業員測驗及格(109年12月)
人壽保險人員測驗及格(109年)
財產保險人員測驗及格(109年)
投資型保險商品測驗及格(109年)
序
近年來金管會不遺餘力在大專院校推動「走入校園與社區金融知識宣導活動」,希望年輕的學子提早建立正確的理財觀念,養成理財的習慣,而理財的第一件事就是要先了解金融商品,接著選擇適合自己的金融商品。個人認為參加金融證照考試是最有效率的,因為準備考照的教材會有系統地、完整地介紹該領域應具備的基本知識,此外,參加考試的目的就是要錄取,所以學習上有努力的目標。
這本書的原型是我參加證基會的考試,所整理的「會計學」筆記與收集的考古題,後來覺得太精簡,可能只適合學過「會計學」的讀者閱讀,所以再把大學任教的「會計學(一)(二)」上課用講義予以改寫成口語化的書籍,讓未接觸會計學或已有會計學基礎的讀者都能閱讀,這本《超圖解財務分析》可作為這門學科的入門教材或參加金融證照考試的用書。若要考證券普業的財務分析,僅研讀「會計學基礎篇」的章節與練習每章的普業考古題即可;若要考證券高業或投信投顧的財務分析,需研讀「會計學基礎篇」與「會計學進階篇」並練習每章的高業考古題。這樣的編寫方式希望對讀者在學習財務分析或參加金融證照考試能有所幫助。
當然這本書也可以作為「會計學(一)(二)」或「財務分析」課程的教材,本書的「會計學基礎篇」是會計學(一)(二)的內容,而「會計學進階篇」的「損益兩平與財務槓桿」與「資本預算」這兩章則是成本與管理會計學的內容,老師在授課時可依教學目標與時數予以調整。
最後,我由衷感謝五南出版社編輯部的同仁提供的支援,編撰過程中雖細心校對,但遺漏或錯誤恐在所難免,尚請讀者不吝指教匡正,以作為未來再修正時的依據。
王志成 謹識
2023 年5 月
這本書的原型是我參加證基會的考試,所整理的「會計學」筆記與收集的考古題,後來覺得太精簡,可能只適合學過「會計學」的讀者閱讀,所以再把大學任教的「會計學(一)(二)」上課用講義予以改寫成口語化的書籍,讓未接觸會計學或已有會計學基礎的讀者都能閱讀,這本《超圖解財務分析》可作為這門學科的入門教材或參加金融證照考試的用書。若要考證券普業的財務分析,僅研讀「會計學基礎篇」的章節與練習每章的普業考古題即可;若要考證券高業或投信投顧的財務分析,需研讀「會計學基礎篇」與「會計學進階篇」並練習每章的高業考古題。這樣的編寫方式希望對讀者在學習財務分析或參加金融證照考試能有所幫助。
當然這本書也可以作為「會計學(一)(二)」或「財務分析」課程的教材,本書的「會計學基礎篇」是會計學(一)(二)的內容,而「會計學進階篇」的「損益兩平與財務槓桿」與「資本預算」這兩章則是成本與管理會計學的內容,老師在授課時可依教學目標與時數予以調整。
最後,我由衷感謝五南出版社編輯部的同仁提供的支援,編撰過程中雖細心校對,但遺漏或錯誤恐在所難免,尚請讀者不吝指教匡正,以作為未來再修正時的依據。
王志成 謹識
2023 年5 月
目次
作者序言
會計學基礎篇
Chapter 1 會計之概念
1-1 會計學的定義與會計活動
1-2 會計資訊之使用者
1-3 會計基礎架構之建立
1-4 會計循環
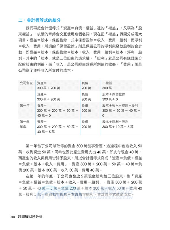
1-5 會計恆等式
1-6 交易活動與會計恆等式
1-7 財務報表的格式
Chapter 2 記錄程序
2-1 會計科目與T 字帳
2-2 會計恆等式與T 字帳
2-3 借貸法則
2-4 會計恆等式的組成與借貸法則
2-5 日記簿
2-6 分類帳
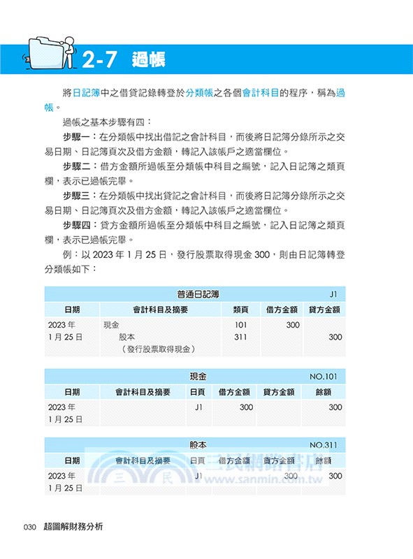
2-7 過帳
2-8 記錄程序與會計循環
Chapter 3 會計科目的調整
3-1 會計期間與會計基礎
3-2 遞延項目之調整分錄
3-3 應計項目之調整分錄
3-4 調整前與調整後試算表
3-5 調整後試算表及財務報表
3-6 財務報導的基本觀念
3-7 財務報告的基本假設
3-8 財務報告的基本原則
3-9 成本限制
Chapter 4 會計循環的完成
4-1 結帳
4-2 編製結帳分錄
4-3 編製結帳後試算表
4-4 會計錯誤更正
4-5 會計循環的執行時點
4-6 分類後的資產負債表
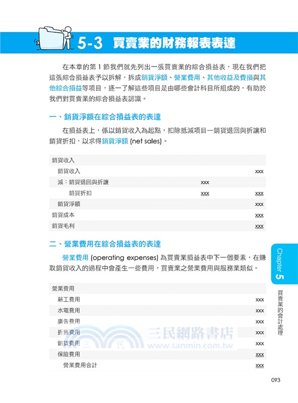
Chapter 5 買賣業的會計處理
5-1 買賣業的綜合損益表
5-2 買賣業的存貨盤點制度
5-3 買賣業的財務報表表達
Chapter 6 存貨
6-1 存貨的分類
6-2 商品所有權的歸屬
6-3 存貨成本的認定
6-4 存貨成本認定對損益表與資產負債表的影響
6-5 存貨錯誤對損益表與資產負債表的影響
6-6 存貨估計方法
Chapter 7 現金
Chapter 8 應收款項
8-1 應收款項的重要性
8-2 應收帳款
8-3 應收票據
Chapter 9 不動產、廠房及設備,與天然資源、無形資產
9-1 營業用資產種類
9-2 不動產、廠房及設備
9-3 天然資源
9-4 無形資產
Chapter 10 流動負債
10-1 負債
10-2 負債的性質
10-3 確定負債
10-4 負債準備
10-5 或有負債
Chapter 11 非流動負債
11-1 長期負債
11-2 債券的種類
11-3 應付公司債
11-4 長期應付票據
11-5 租賃負債
Chapter 12 公司會計
12-1 公司型態
12-2 股份有限公司的基本規定
12-3 股份有限公司的組織
12-4 股東權益的內容
12-5 股票交易之會計處理
12-6 庫藏股的會計處理
12-7 現金股利的會計處理
12-8 特別股股利的會計處理
12-9 股票股利之會計處理
12-10 股票分割的會計處理
12-11 保留盈餘
12-12 股東權益的內容
Chapter 13 投資
13-1 金融資產的定義
13-2 公司投資的理由
13-3 金融資產的分類
13-4 債券投資
13-5 股票投資
Chapter 14 現金流量表
14-1 現金流量表的內容
14-2 來自營業活動的現金增、減
14-3 來自投資活動的現金增、減
14-4 來自融資活動的現金增、減
14-5 不影響現金之重大交易活動
14-6 來自營業活動的淨利處理
Chapter 15 財務報表分析
15-1 財務報表分析的基本概念
15-2 比較的基礎
15-3 財務報表分析的工具
15-4 水平分析
15-5 垂直分析
15-6 比率分析
15-7 綜合損益表的組成
會計學進階篇
Chapter 16 損益兩平與財務槓桿
Chapter 17 每股盈餘與評估
Chapter 18 資本預算
本書主要參考書目
會計學基礎篇
Chapter 1 會計之概念
1-1 會計學的定義與會計活動
1-2 會計資訊之使用者
1-3 會計基礎架構之建立
1-4 會計循環
1-5 會計恆等式
1-6 交易活動與會計恆等式
1-7 財務報表的格式
Chapter 2 記錄程序
2-1 會計科目與T 字帳
2-2 會計恆等式與T 字帳
2-3 借貸法則
2-4 會計恆等式的組成與借貸法則
2-5 日記簿
2-6 分類帳
2-7 過帳
2-8 記錄程序與會計循環
Chapter 3 會計科目的調整
3-1 會計期間與會計基礎
3-2 遞延項目之調整分錄
3-3 應計項目之調整分錄
3-4 調整前與調整後試算表
3-5 調整後試算表及財務報表
3-6 財務報導的基本觀念
3-7 財務報告的基本假設
3-8 財務報告的基本原則
3-9 成本限制
Chapter 4 會計循環的完成
4-1 結帳
4-2 編製結帳分錄
4-3 編製結帳後試算表
4-4 會計錯誤更正
4-5 會計循環的執行時點
4-6 分類後的資產負債表
Chapter 5 買賣業的會計處理
5-1 買賣業的綜合損益表
5-2 買賣業的存貨盤點制度
5-3 買賣業的財務報表表達
Chapter 6 存貨
6-1 存貨的分類
6-2 商品所有權的歸屬
6-3 存貨成本的認定
6-4 存貨成本認定對損益表與資產負債表的影響
6-5 存貨錯誤對損益表與資產負債表的影響
6-6 存貨估計方法
Chapter 7 現金
Chapter 8 應收款項
8-1 應收款項的重要性
8-2 應收帳款
8-3 應收票據
Chapter 9 不動產、廠房及設備,與天然資源、無形資產
9-1 營業用資產種類
9-2 不動產、廠房及設備
9-3 天然資源
9-4 無形資產
Chapter 10 流動負債
10-1 負債
10-2 負債的性質
10-3 確定負債
10-4 負債準備
10-5 或有負債
Chapter 11 非流動負債
11-1 長期負債
11-2 債券的種類
11-3 應付公司債
11-4 長期應付票據
11-5 租賃負債
Chapter 12 公司會計
12-1 公司型態
12-2 股份有限公司的基本規定
12-3 股份有限公司的組織
12-4 股東權益的內容
12-5 股票交易之會計處理
12-6 庫藏股的會計處理
12-7 現金股利的會計處理
12-8 特別股股利的會計處理
12-9 股票股利之會計處理
12-10 股票分割的會計處理
12-11 保留盈餘
12-12 股東權益的內容
Chapter 13 投資
13-1 金融資產的定義
13-2 公司投資的理由
13-3 金融資產的分類
13-4 債券投資
13-5 股票投資
Chapter 14 現金流量表
14-1 現金流量表的內容
14-2 來自營業活動的現金增、減
14-3 來自投資活動的現金增、減
14-4 來自融資活動的現金增、減
14-5 不影響現金之重大交易活動
14-6 來自營業活動的淨利處理
Chapter 15 財務報表分析
15-1 財務報表分析的基本概念
15-2 比較的基礎
15-3 財務報表分析的工具
15-4 水平分析
15-5 垂直分析
15-6 比率分析
15-7 綜合損益表的組成
會計學進階篇
Chapter 16 損益兩平與財務槓桿
Chapter 17 每股盈餘與評估
Chapter 18 資本預算
本書主要參考書目
書摘/試閱
3-1 會計期間與會計基礎
會計要記綠交易活動時需要先界定交易活動的時間,即「會計期間」,而在會計期間對「收入」與「費用」的認定方式,是採發生確認或實際收到現金(或支付現金),這稱為「會計基礎」。
一、會計期間
企業都需要定期編製財務報表,用以評估公司的財務狀況與經營成果,而「定期」就是指「會計期間」。以下將說明「會計期間假設」與「會計期間的劃分」:
1. 會計期間假設(time period assumption)
會計人員利用人為的方式將企業的經濟壽命劃分成許多的時間段落(即會計期間),許多企業之交易會影響超過一個以上之會計期間。
2. 會計期間的劃分
可劃分成期中期間與會計年度:
會計期間一般可定為一個月、一季或一年,一個月或一季之會計期間通常稱為期中期間(interim periods)。
若會計期間涵蓋一整年則稱為會計年度(fiscal year),大部分的企業會計年度均採行曆年制(calendar year),即1 月1 日至12 月31 日。大部分的大公司都需編製季報與年度財務報表。
二、會計基礎
會計基礎是指在會計記錄對於「收入」與「費用」認定在哪一個期間之標準,有兩種認定方式,分別是「應計基礎會計」與「現金基礎會計」。
1. 應計基礎會計(accrual-basis accounting) 下,當收入被確認已賺得時就要馬上認列(而不是收到現金時才認列收入),同時費用在發生時也應馬上認列費用(而不是在支付現金時才認列費用)。應計基礎會計是國際財務報導準則(IFRS) 所接受的。
2. 現金基礎會計(cash-basis accounting) 下,只有在收到現金時才會記錄認列收入,也僅於支付現金時才會認列費用,在現金基礎下經常是公司早已提供服務了,卻因尚未收到現金,公司就不予認列記錄。致使現金基礎下費用無法和已賺得的收入互相配合。現金基礎會計不是國際財務報導準則(IFRS) 所接受。
三、收入與費用認列
1. 收入認列原則
收入認列原則(revenue recognition principle) 是指公司應該在已履行了顧客服務或產品義務的會計期間(已經賺得該收入的期間)來認列收入。
例如:甲公司在5 月1 日銷售商品給乙公司,創造的收益稱為銷貨收入,金額為一萬元,但乙公司在7 月底才支付這筆款項給甲公司。說明:基於收入認列原則,甲公司應該在5 月1 日馬上記錄這筆銷貨收入,而不是在7 月底收到乙公司所支付的款項才記錄銷貨收入。
2. 費用認列原則
費用認列原則(expense recognition principle),也稱為配合原則(matching principle),是指公司應該在為了賺取收入時,所耗用的資產或產生的負債期間承認該費用。此原則強調的是企業所創造的收益(收入)與所支付的代價(費用),兩者應該要互相配合。
四、需要調整分錄
公司必須在會計期間結束時編製調整分錄(adjusting entries),以確保收入認列原則與費用認列原則之遵行。
透過調整分錄,可以使彙整交易資料的試算表內之各帳戶更新及完整列報。
每一筆調整分錄將包括一個損益表的帳戶和一個財務狀況表的帳戶。
五、調整分錄之類型
調整分錄可以區分為遞延項目(deferrals) 和應計項目(accruals)。
1. 遞延項目
(1) 預付費用:還沒有使用就已經先支付現金,如同權利一般,所以該會計科目列為資產。
(2) 預收收入:還沒有賺到前就已經跟對方收現金,如同欠別人一般,所以該會計科目列為負債。
2. 應計項目
(1) 應計收入:指已經賺到但尚未收到現金或記錄的收入,該會計科目列為資產。
(2) 應計費用:指已經發生但尚未支付現金或記錄的費用,該會計科目列為負債。
會計要記綠交易活動時需要先界定交易活動的時間,即「會計期間」,而在會計期間對「收入」與「費用」的認定方式,是採發生確認或實際收到現金(或支付現金),這稱為「會計基礎」。
一、會計期間
企業都需要定期編製財務報表,用以評估公司的財務狀況與經營成果,而「定期」就是指「會計期間」。以下將說明「會計期間假設」與「會計期間的劃分」:
1. 會計期間假設(time period assumption)
會計人員利用人為的方式將企業的經濟壽命劃分成許多的時間段落(即會計期間),許多企業之交易會影響超過一個以上之會計期間。
2. 會計期間的劃分
可劃分成期中期間與會計年度:
會計期間一般可定為一個月、一季或一年,一個月或一季之會計期間通常稱為期中期間(interim periods)。
若會計期間涵蓋一整年則稱為會計年度(fiscal year),大部分的企業會計年度均採行曆年制(calendar year),即1 月1 日至12 月31 日。大部分的大公司都需編製季報與年度財務報表。
二、會計基礎
會計基礎是指在會計記錄對於「收入」與「費用」認定在哪一個期間之標準,有兩種認定方式,分別是「應計基礎會計」與「現金基礎會計」。
1. 應計基礎會計(accrual-basis accounting) 下,當收入被確認已賺得時就要馬上認列(而不是收到現金時才認列收入),同時費用在發生時也應馬上認列費用(而不是在支付現金時才認列費用)。應計基礎會計是國際財務報導準則(IFRS) 所接受的。
2. 現金基礎會計(cash-basis accounting) 下,只有在收到現金時才會記錄認列收入,也僅於支付現金時才會認列費用,在現金基礎下經常是公司早已提供服務了,卻因尚未收到現金,公司就不予認列記錄。致使現金基礎下費用無法和已賺得的收入互相配合。現金基礎會計不是國際財務報導準則(IFRS) 所接受。
三、收入與費用認列
1. 收入認列原則
收入認列原則(revenue recognition principle) 是指公司應該在已履行了顧客服務或產品義務的會計期間(已經賺得該收入的期間)來認列收入。
例如:甲公司在5 月1 日銷售商品給乙公司,創造的收益稱為銷貨收入,金額為一萬元,但乙公司在7 月底才支付這筆款項給甲公司。說明:基於收入認列原則,甲公司應該在5 月1 日馬上記錄這筆銷貨收入,而不是在7 月底收到乙公司所支付的款項才記錄銷貨收入。
2. 費用認列原則
費用認列原則(expense recognition principle),也稱為配合原則(matching principle),是指公司應該在為了賺取收入時,所耗用的資產或產生的負債期間承認該費用。此原則強調的是企業所創造的收益(收入)與所支付的代價(費用),兩者應該要互相配合。
四、需要調整分錄
公司必須在會計期間結束時編製調整分錄(adjusting entries),以確保收入認列原則與費用認列原則之遵行。
透過調整分錄,可以使彙整交易資料的試算表內之各帳戶更新及完整列報。
每一筆調整分錄將包括一個損益表的帳戶和一個財務狀況表的帳戶。
五、調整分錄之類型
調整分錄可以區分為遞延項目(deferrals) 和應計項目(accruals)。
1. 遞延項目
(1) 預付費用:還沒有使用就已經先支付現金,如同權利一般,所以該會計科目列為資產。
(2) 預收收入:還沒有賺到前就已經跟對方收現金,如同欠別人一般,所以該會計科目列為負債。
2. 應計項目
(1) 應計收入:指已經賺到但尚未收到現金或記錄的收入,該會計科目列為資產。
(2) 應計費用:指已經發生但尚未支付現金或記錄的費用,該會計科目列為負債。
主題書展
更多
主題書展
更多書展購物須知
為了保護您的權益,「三民網路書店」提供會員七日商品鑑賞期(收到商品為起始日)。
若要辦理退貨,請在商品鑑賞期內寄回,且商品必須是全新狀態與完整包裝(商品、附件、發票、隨貨贈品等)否則恕不接受退貨。










