Python自學聖經:從程式素人到開發強者的技術、實戰與AI應用大全
商品資訊
商品簡介
目次
商品簡介
內容簡介:集Python程式技術大成,新增AI應用,強大內容全面再進化~【Python系列書在台累計銷量近12萬冊】國內眾多讀者與程式人選書第一指名,學業界指定Python講師、榮登暢銷榜最多Python圖書的作者團隊代表作八大領域、39個主題、上百種模組套件、近1,200個範例,涵蓋語法入門,橫跨各大熱門技術、軟硬整合與AI實戰應用。一本帶你入行!系統化分章、大量圖表解說,全面跨入Python程式開發殿堂! 給需要本書的人:★不知道如何開始才能自學好Python的人★有接觸過但又不想打掉重練的人★老是寫不好Python程式的人★想運用Python開發專案的人掌握系統化的學習途徑才能真正駕馭PythonPython廣泛應用於大數據、網路爬蟲、人工智慧、機器學習、物聯網等熱門領域,是一套直譯式、物件導向,功能強大的程式語言。具備簡潔的語法,擁有許多模組套件,跨平台且容易擴充,所以非常適合初學者學習,但沒有系統性與結構化的學習,只能一知半解,而胡亂網路爬文,也只會迷失在資訊叢林。本書從Python自學角度出發,系統化的分章學習,全面涵蓋語法、模組套件、主題應用、軟硬整合,規劃出最好的學習曲線,縮短自學途徑,排除學習障礙,真正從初學入門到業界活用!■完整詳實的程式入門:從開發環境建置開始,由淺入深、循序漸進、完整且詳細的解說變數、運算、判斷式、迴圈、串列、元組、字典、集合、函式與模組等語法觀念與實作。■晉級專業的進階心法:包括物件導向開發、例外處理、正規表達式、檔案管理、圖形使用者介面設計等內容。■應用廣泛的資料科學:涵蓋網路爬蟲、數據資料儲存與讀取、資訊視覺圖表化、Numpy、Pandas資料與分析的完整學習。■無所不在的網路應用:囊括Flask網站開發、建立Web API與Vercel部署、Django資料庫網站架設,還有LINE Bot機器人整合應用。■邁向未來的AI人工智慧:具備機器學習入門、機器學習特徵處理、分類與迴歸演算法、深度學習MLP、CNN與RNN的應用,以及NLP自然語言處理等能力。■玩轉創意的多媒體互動:包含讀取圖片、編輯圖片、合成、濾鏡效果、大量圖片處理,還有PyGame遊戲開發、PyTube影音下載等運用。■提升效率的開發加值:介紹目前業界最熱門的Google Colab雲端開發平台與VS Code編輯神器,也深入介紹如何將程式打包成執行檔。■萬物可通的IoT物聯網:從MicroPython程式實作、硬體實作、感測器應用、加入顯示裝置、使用Wi-Fi無線網路,到物聯網整合應用。■熱門強大的ChatGPT應用:運用ChatGPT解釋程式碼、撰寫指定功能語法與幫程式除錯…等,可輔助Python的學習。透過ChatGPT API的應用,則可以在程式中與ChatGPT對話,例如經由LINE Bot,在手機的LINE中輸入對話訊息,就可以藉由ChatGPT回覆內容。使用Playground則可在不用程式碼開發的狀態下調教GPT模型的參數,甚至生成對應的程式碼。【超值學習資源】獨家收錄:「Python物件導向程式開發」影音教學、「Google Colab雲端開發平台入門」影音教學、「善用ChatGPT學Python入門」影音教學、 「ChatGPT API及LINE Bot應用」教學PDF、 全書範例程式檔第三版新書是依據最新應用趨勢與市場回饋的寶貴訊息調整內容,讓本書更全面,並與資訊科技脈動同步。在基礎入門篇中,將開發環境的安裝與設定更新到目前最新狀態在網路應用篇中,除了更新重要範例的應用外,因應Selenium的改版而進行了語法的調整。在網路架站方面,無論是Flask或是Django,這次特別選擇Vercel作為最後的架設平台,並且連接PostgreSQL資料庫,讓網頁服務有更好的表現。在人工智慧篇中,特別加入了最新的ChatGPT API開發,讓讀者也能體驗最火熱的AI主題。在開發加值篇中,更新了PyInstaller執行檔編譯的內容。在IoT物聯網篇則選擇了最熱門的ESP32進行介紹,讓實戰更加得心應手。
目次
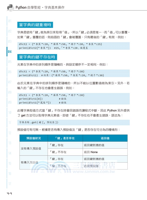
章節說明:【基礎入門篇】01 建置 Python 開發環境1.1 建置 Anaconda 開發環境1.2 Spyder 編輯器1.3 Jupyter Notebook 編輯器02 變數、運算及判斷式2.1 變數與資料型別2.2 運算式2.3 判斷式03 迴圈、串列與元組3.1 迴圈與串列3.2 進階串列與元組04 字典與集合的使用4.1 字典基本操作4.2 字典進階操作4.3 集合 4.4 凍結集合05 函式與模組5.1 自訂函式5.2 數值函式5.3 字串函式5.4 亂數模組5.5 時間模組【進階學習篇】06 物件導向程式開發6.1 類別與物件6.2 類別封裝 6.3 類別繼承6.4 多型 6.5 多重繼承6.6 類別應用6.7 建立 Python 專案6.8 打造自己的模組07 例外處理7.1 例外處理7.2 try...except 常用例外錯誤表7.3 捕捉多個例外7.4 raise 拋出例外7.5 Traceback 記錄字串7.6 assert 斷言08 正規表達式8.1 使用傳統程式設計方式搜尋8.2 使用正規表達式8.3 使用 re.complie() 建立正規表達式物件8.4 使用 re 模組建立隱含正規表達式物件8.5 更豐富的搜尋方式8.6 使用 re.sub() 取代字串8.7 實戰:網路爬蟲資料格式檢查09 檔案系統的使用9.1 檔案和目錄管理9.2 檔案的讀寫9.3 二進位檔案的讀寫10 圖形使用者介面設計10.1 Tkinter 模組:圖形使用者介面10.2 排版方式10.3 視窗區塊 (Frame) 10.4 實戰:英文單字王視窗版【資料科學篇】11 數據資料的爬取11.1 requests 模組:讀取網站檔案11.2 BeautifulSoup 模組:網頁解析11.3 Selenium 模組:瀏覽器自動化操作12 數據資料的儲存與讀取12.1 csv 資料的儲存與讀取12.2 Excel 資料儲存與讀取12.3 json 資料的讀取與輸出12.4 XML 資料的儲存與讀取12.5 SQLite 資料庫的操作12.6 MySQL 資料庫的操作12.7 Google 試算表的操作13 數據資料視覺化13.1 繪製折線圖:plot13.2 繪製長條圖:bar13.3 繪製圓餅圖:pie13.4 設定圖表區:figure13.5 在圖表區加入多張圖表:subplot、axes13.6 實戰:台灣股市股價走勢圖14 Numpy 與 Pandas14.1 Numpy 陣列建立14.2 Numpy 陣列取值14.3 Numpy 的運算功能14.4 Pandas Series14.5 Pandas DataFrame 的建立14.6 Pandas DataFrame 資料取值14.7 Pandas DataFrame 資料操作14.8 Pandas 資料存取14.9 Pandas 繪圖應用15 Pandas 資料分析15.1 資料預處理15.2 資料合併15.3 樞紐分析表15.4 實戰:鐵達尼號生存機率預測【網路應用篇】16 Flask 網站開發16.1 基本 Flask 網站應用程式16.2 使用模板16.3 Template 語言16.4 以 GET 及 POST 傳送資料17 Flask 建立 Web API 及 Vercel 部署17.1 建立 PM2.5 資料 Web API17.2 部署 Web API 到 Vercel17.3 Web API 應用:PM2.5 查詢系統18 LINE Bot 申請設定及開發18.1 LINE 開發者管理控制台18.2 實戰:「鸚鵡」LINE Bot 開發19 Django 網站開發19.1 Django 是什麼?19.2 建立 Django 專案19.3 視圖 (view) 與 URL19.4 視圖、模版與 Template 語言19.5 以 GET 及 POST 傳送資料20 Django 資料庫連結與應用20.1 PostgreSQL 資料庫20.2 Django 資料庫20.3 admin 後台管理與 ModelAdmin 類別20.4 資料庫查詢20.5 資料庫管理21 Django 專題實戰及 Vercel 部署21.1 實戰:Django 新聞公告系統21.2 部署 Django 專案到 Vercel【人工智慧篇】22 機器學習:特徵提取22.1 認識機器學習22.2 文字特徵處理22.3 數值標準縮放22.4 特徵降維:特徵選擇23 機器學習:分類及迴歸演算法23.1 scikit-learn 資料集23.2 K 近鄰演算法23.3 樸素貝葉斯演算法23.4 迴歸演算法24 深度學習起點:多層感知器 (MLP)24.1 認識多層感知器 (MLP)24.2 Mnist 資料集24.3 訓練 Mnist 手寫數字圖片辨識模型24.4 模型儲存與預測25 深度學習重點:CNN 及 RNN25.1 卷積神經網路 (CNN) 基本結構25.2 卷積神經網路實戰:Mnist 手寫數字圖片辨識25.3 循環神經網路 (RNN) 基本結構25.4 實戰:市場股價預測26 自然語言處理 (NLP)26.1 Jieba 模組26.2 文字雲27 ChatGPT API 及 Playground27.1 ChatGPT API27.2 ChatGPT Playground【多媒體互動篇】28 圖片批次處理:pillow28.1 認識 pillow28.2 圖片基本操作28.3 圖片編輯28.4 圖片切割、複製和合成28.5 圖片濾鏡28.6 繪製圖形 28.7 實戰:大量圖片處理29 電腦遊戲開發:PyGame29.1 Pygame 入門教學29.2 Pygame 動畫處理29.3 實戰:打磚塊遊戲30 線上影音下載:PyTube30.1 Pytube:下載 YouTube 影片模組30.2 播放清單及相關資源下載【開發加值篇】31 雲端開發平台:Google Colab31.1 Google Colab:雲端的開發平台31.2 Markdown 語法32 萬用編輯神器:VS Code32.1 VS Code:最多人使用的程式編輯器32.2 VS Code 執行 Python 程式32.3 讓 VS Code 更有效率33 編譯程式執行檔:PyInstaller33.1 程式打包前的準備工作33.2 實戰:打包 exe 執行檔33.3 實戰:打包含有資源檔的執行檔33.4 實戰:使用 .spec 打包含有資源檔的執行檔33.5 資料儲存的考量【附錄、IOT 物聯網篇】(本篇為PDF形式電子書,請線上下載)附錄 A MicroPython 與 ESP32
主題書展
更多
主題書展
更多書展購物須知
為了保護您的權益,「三民網路書店」提供會員七日商品鑑賞期(收到商品為起始日)。
若要辦理退貨,請在商品鑑賞期內寄回,且商品必須是全新狀態與完整包裝(商品、附件、發票、隨貨贈品等)否則恕不接受退貨。





















