商品簡介
【本書適用】
本書《郵政三法》(書號:9786267760109)適用於以下招考之考生:
中華郵政招考專業職(一)
中華郵政招考專業職(二)_內勤
中華郵政招考營業職
【本書三大亮點】
★對應最新考試趨勢,將法科化繁為簡,靈活搭配重點整理表格,輕鬆攻克命題焦點!
★收錄112 - 114年試題共7份,100%題題詳解!
★買書就送《郵局口面試50道經典題》,專業口面試技巧,獨家傳授!
【本書特色】
一、重點整理_三大郵政法規
這本《郵政三法》於第一部分收錄郵政法、郵政儲金匯兌法、簡易人壽保險法與其他相關重要法律內容,三大郵政法規,深入而淺出,即便非法律系的一般讀者也能在作者的諄諄引導下循序漸進,事半功倍的累積法學實力。
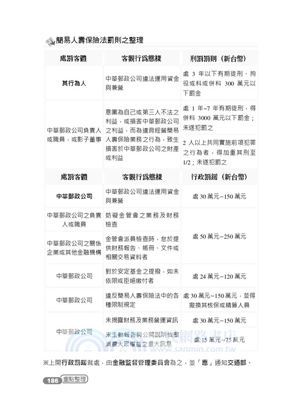
二、表格說明重要觀念
本書將艱深的法律名詞以縝密邏輯說明;將拗口的法律觀念以白話口語闡釋。使用重點圖表記憶法,讓考生在看到題目時,能想起對應表格,迅速且精確解題。
三、郵政法規全收錄,一書輕鬆攜帶沉重法典
法學、法條浩瀚無垠,本書於第二部分以法典形式直接將郵政三大法規列出,方便考生於讀書時一邊參考,無須另外準備法典或列印法條,確保手持一書,遠渡法學考試彼岸。
四、樹狀圖精確破題;重要法條全標記
章節開頭即使用重點樹狀圖進行點題,以廣受各種考試考生喜愛的圖像學習法歸納各章注意要點;本書也參考歷屆考題,將常出現的法條進行標記,讀者若能於考前短暫時間,留心標記法條,即能以最高效率銘記重要考點。
五、精選試題測驗實力
法條分析後附有試題練習,方便讀者念完馬上進行實測,研讀成果即見真章。透過試題演練即時呈現尚未讀透的盲點,讓讀者真正掌握關鍵。
六、7份歷屆試題100%題題詳解
第三部分歷屆試題詳解,收錄112-114年中華郵政專業職(一)、專業職(二)內勤與營運職試題,共7份,100%題題詳解。讀者可透過演練考古題來檢驗自身實力,不明白處可研讀解析進行強化,熟能生巧,當練習到對題目有題感時,代表對法條的直覺越來越精準,即便非法律相關科系畢業,也能輕鬆自學備考。
【準備要領】
1.近年來郵政法規考試,測驗題主要可分為郵政法、郵政儲金匯兌法與簡易人壽保險法。整體而言,分析近年來的考試,法學主要集中於基礎的法學概念上,整體題目算簡單,屬於無需太多思考的常識型考法。
2.故為應對此種常識性考法,多加利用本書的重要法條標記。其原因不外乎是,該標記係經過反覆整理各年試題後,所得出的重要考試情報,若考試準備時間有限的話,不妨先行閱讀本書標記的常考法規,而後再準備其他法條;另外,本書也以豐富的表格將困難的法律觀念進行解構,對於不擅長法條記憶的考生,不如利用本書的各種圖表,建立「活用而不死背」的讀書方式。
3.最後,法學這一科變幻莫測,法條常會因為社會需求進行修正或新解釋,身為法科考生也須時常注意最新修法。此外,也不能忘記需要常關注時事新聞,考試熱點往往就出現在此,畢竟法律作為一門社會科學,與社會接軌是必定發生的。
作者簡介
【學經歷】
國立大學法律系學士
國立大學法律研究所碩士
補教業授課老師
國考用書資深編輯
【現職】
三民輔考簽約作者
目次
第一章 郵政法
重點1.總則
重點2.郵費及郵票
重點3.郵件遞送及管理
重點4.郵件補償
重點5.罰則
重點6.附則
第二章 郵政儲金匯兌法
重點1.總則
重點2.郵政儲金
重點3.郵政匯兌
重點4.罰則
重點5.附則
第三章 簡易人壽保險法
重點1.總則
重點2.保險契約
重點3.保險給付與權利
重點4.保險資金、資本會計與相關法規訂定
重點5.罰則與施行日
第二部分 法條彙編
第1編 郵政法(112.06.28修正)
第2編 郵政儲金匯兌法(103.01.29修正)
第3編 簡易人壽保險法(112.11.29修正)
第4編 保險法(節錄)(114.06.18修正)
第三部分 歷屆試題詳解
112年中華郵政甄試試題-專業職(一)
112年中華郵政甄試試題-專業職(二)內勤
112年中華郵政甄試試題-營運職
113年中華郵政甄試試題-專業職(一)
113年中華郵政甄試試題-營運職
114年中華郵政甄試試題-專業職(一)
114年中華郵政甄試試題-專業職(二)內勤
主題書展
更多書展購物須知
為了保護您的權益,「三民網路書店」提供會員七日商品鑑賞期(收到商品為起始日)。
若要辦理退貨,請在商品鑑賞期內寄回,且商品必須是全新狀態與完整包裝(商品、附件、發票、隨貨贈品等)否則恕不接受退貨。















