因果螺旋:跨越時空的探索與思辨
商品資訊
商品簡介
★公衛學者的思與辨;流行病學家的研與創──陳建仁院士以研究逾三十年的因果螺旋理論,
帶領我們探索流行疾病的病因、如何有效管控疫情蔓延,同時剖析日常事件中的前因後果,思辨問題的真相與本質。
★★誤解都來自於錯誤的因果判斷!
所有事件的發生都其來有自,正確掌握原因,就可以有效控制謬誤產生。
★★★24位學者齊力推薦!★★★
臺灣大學公共衛生學院流行病學與預防醫學研究所教授/于明暉、
國家衛生研究院環境醫學研究所研究員/王淑麗、
馬偕醫學院醫學系教授/王豊裕、
臺灣大學公共衛生學院流行病學與預防醫學研究所專案助理教授/江濬如、
美國哥倫比亞大學公共衛生學院助理教授/吳慧真、
長庚大學醫學系皮膚科教授/李志宏、
中央研究院基因體研究中心博士後研究員/李承曄、
陽明交通大學臨床醫學研究所特聘教授/李美璇、
國家衛生研究院群體健康科學研究所特聘研究員兼所長/邱弘毅、
長庚大學流行病學研究室特聘教授兼副校長/許光宏、
中央研究院基因體研究中心博士後研究員/徐婉倫、
臺灣大學醫學院臨床醫學研究所副教授/陳祈玲、
馬偕醫學院醫學系副教授/陳春妃、
慈濟大學公共衛生學系副教授/陳淑媛、
臺灣大學醫學院醫學系教授/曾慶孝、
輔仁大學醫學系、資料科學中心助理教授、主任/游山林、
中央研究院統計科學研究所研究員/黃彥棕、
亞洲大學醫學檢驗暨生物技術學系兼任副教授/楊哲彥、
中央研究院基因體研究中心副主任/楊懷壹、
中山醫學大學公衛系教授/廖勇柏、
衛生福利部國家消除C肝辦公室主任/蒲若芳、
高雄長庚紀念醫院副院長/盧勝男、
臺北醫學大學醫學院醫學系公共衛生學科名譽教授/薛玉梅、
中央研究院基因體研究中心研究技師/簡吟曲
【內容簡介】
很多時候,我們以為是原因,細細推究之後,會發現是結果;
也有些時候,我們認為是結果,經過抽絲剝繭,才知道竟然是原因。
請大家一起來思考:
.健身教練的肌肉很發達,是因為肌肉發達的人才能當教練,還是當了教練之後肌肉才發達?
.是英文能力好才常聽英文歌,還是常聽英文歌,英文能力變好?
「倒因為果」「倒果為因」的謬誤,常常出現在日常的因果推理中,如果一開始對因果辨別就是錯誤的,那怎麼會有正確的因果推論?
「因果螺旋模式」主要用來描述疾病在每一個階段的演進過程,都有各式各樣的驅動因子,推動整個病理變化的演進,促使病灶從分子、細胞、組織,逐步擴大到器官、系統、個體全身,再從個體,蔓延到社區、國家和全球,如同螺旋一樣擴展開來。
本書由此觀點出發,介紹常見的因果推論謬誤,分享在醫學史上重要的病因探索與醫藥研發的故事,建立因果關係的法則。內容談及疾病自然史與各種因果模式,並根據陳建仁院士長期研究流行病學領悟的心得,揭示他所創建的「因果螺旋模式」。
希冀這本書不只是疾病病因的探索,更可以透過釐清因果關聯、反省個人生活的大小事件,讓我們更有信心迎接嶄新的一天。
作者簡介
陳建仁
畢業於美國約翰霍普金斯大學公共衛生學院的流行病學家,曾任臺大助教、講師、副教授、教授、公共衛生研究所所長、流行病學研究所創所所長、公共衛生學院院長、中央研究院合聘研究員、特聘研究員、副院長。也曾任衛生署署長、國家科學委員會主任委員、第十四任副總統。
研究領域包括流行病學、人類遺傳、預防醫學與公共衛生。發表八百餘篇學術論文,已被引用超過十萬次(Google Scholar統計)。曾獲總統科學獎、中山勳章,並獲選為中央研究院院士、世界科學院院士、蒙古科學院名譽院士、美國國家科學院外籍院士、梵諦岡宗座科學院院士。
中文著作包括《流行病學》《環境與健康》《流行病學原理與方法》《小大人公衛素養課》《因果螺旋》。
【採訪/文字協力】
廖翊君
好奇心強,喜歡旅行、美食、發呆的人類一枚,是文字工作者也是內容經紀人。
深耕文字領域逾二十年,擅長為作者找亮點,將作者的理念化為讀者有興趣的主題及適合閱讀的文字,讓思想成為價值。
協助各類型書籍超過兩百本,包括《養氣》《養心》《生物課好好玩I~III》等書。
聯絡方式:81book@gmail.com
序
自序
在知識爆炸、網路發達的今天,我們常常從電子、平面或社群媒體,接受到各式各樣的資訊,有些資訊可以益智、怡情、養生,有些資訊卻是不合邏輯、因果謬誤、刻意造假。分辨訊息的正確性與論證的合理性,成為現代人必須具備的基本素養,其中最重要的是數據研判與因果推理的能力。在日常生活當中,錯誤的因果判斷常會誤導我們的認知、態度與行為。
所有事件的發生都有其原因,掌握原因就可控制事件的發生。如同流行病學家努力尋找疾病的病因,以避免或減少疾病發生的風險。因果關係的假設與驗證,是流行病學家探討病因的不二法門。以往的學者曾經提出因果三角、因果網、因果輪、因果派等不同的因果模式,來描述疾病與病因之間錯綜複雜的因果關聯。
我在2008年底,應邀到哈佛大學擔任歷史悠久的Cutter預防醫學講座,我的演講題目是「演化螺旋:與時俱進的人類疾病因果模式」。這是第一個納入時間因素的因果模式,當時的聽眾提出許多有趣的討論議題。
我的內人鳳蘋,當時也應邀與會,她聽完我的演講,建議把演講內容進一步擴展延伸,撰寫成一本科普書籍,介紹因果關係的建立與判斷的重要性,也讓讀者觸類旁通,應用在日常生活的思辨當中。
當時我一口答應,慚愧的是一直忙碌到現在,才在圓神出版社堅強編輯團隊的合作下,完成這本書,真是汗顏!這也許是天主的巧妙安排,今年恰好鳳蘋和我都年滿70歲,也是我們結婚45週年,我特別把這本書獻給鳳蘋,感謝她半世紀來的互愛互助、彼此扶持,讓我生活在天主賞賜的平安、喜樂、幸福中!
這本書首先介紹許多常見的因果推論謬誤,包括先入為主、因果倒置、見樹不見林、假相關等。接著描述在醫學史上重要的病因探索與醫藥研發的故事,以及建立與判斷因果關係的法則。最後談到疾病自然史與各種因果模式,以及根據我從事長期追蹤研究和分子流行病學研究領悟到的心得,所創建的因果螺旋模式。
我在書中引用了我的恩師、研究夥伴和指導學生所做的重要研究成果,以及SARS 和COVID-19防疫的經驗。感謝天主在我的學術與公僕生涯中,給了我最佳的團隊來因應科學研究與公共服務上的重重挑戰,這本書代表我對所有恩人的無限感激。在COVID-19大流行的兩年多艱苦歲月裡,我看到臺灣人民優異的公共衛生素養,使疫情得到相當成功的管控,也讓全世界見證到民主、自由、透明、公開是有效防疫的利器。
我們生活中的成功、失敗、喜樂、痛苦,都是有原因的,在每天的自我反省中,可以回顧重要事件發生的來龍去脈,釐清因果關聯,讓我們更有信心迎接明天的新生命。前中研院院長胡適先生曾經說過,應該以「大膽假設、小心求證」來為學,這就是因果辨證的最佳寫照。可是對事和對人的因果推斷,也許還要記住胡適院長的另一句名言:「做學問要在不疑處有疑,做人要在有疑處不疑。」當我們辨明因果真相之後,對事總要堅持是非明確、黑白分明;對人卻總是要包容接納,和睦相處。因果的判斷需要智慧與巧思,因果的承受需要寧靜與仁慈!
陳建仁寫於復活節。
2022.4.17
目次
自序
序曲 因果螺旋――從受邀哈佛大學Cutter預防醫學講座說起
第一章 因果謬誤一――先入為主的陷阱
1.我與畢思理教授的緣分
2.先入為主常導致直接論斷
第二章 因果謬誤二――因果倒置
1.有相關就互為因果關係嗎?
2.探索因果相關的研究設計
3.接種疫苗與死亡事件的因果關係
4.追蹤傳染鏈與精準防疫
第三章 因果謬誤三――見樹不見林
1.一般人常犯的因果謬誤
2.死亡率與致死率
第四章 因果謬誤四──假相關
1.是巧合,還是確實有相關?
2.假相關
第五章 追根究柢的重要性──探索病因
1.歷史上的「對因防治」
2.傳染病原的概念
3.兩位細菌學說奠基者
4.翻開化學治療的扉頁
第六章 因果關係的思辨
1.「多因一果」和「一因多果」
2.彌爾法則:建立因果假說的邏輯
3.希爾準則:因果關係判定準則
第七章 疾病自然史與因果模式
1.疾病自然史
2.琳瑯滿目的因果模型
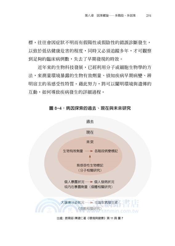
第八章 因果螺旋――多階段、多因果
1.多階段致病機制的生物標誌
2.因果螺旋:多病因推動多階段進程
3.依時演進的B型肝炎因果螺旋
4.COVID-19的演進因果螺旋
尾聲
書摘/試閱
第二章 因果謬誤二――因果倒置
COVID-19死亡率與經濟衰退之因果關係
2020年,臺灣的COVID-19防疫相當成功,7月20日彭博社公布了75個新興及前沿經濟體的防疫評比結果,該評比是以三大指標做為評量依據:公共衛生,過去30天內確診COVID-19死亡率;經濟活動,零售業、工作場所等活動的變化;公共政策,公共債務、撥備覆蓋率、信用評比等。臺灣高居冠軍,其次是波札那、南韓、泰國。
7月21日,《新聞週刊日本版(Newsweek Japan)》電子版,刊登了日本生命保險公司的智庫(日生基礎研究所),評估全球49個國家因應COVID-19的防疫成績。該研究所是根據疫情受害程度與經濟受損程度進行評估。疫情受害程度是以累積的確診人數、感染擴大率(6月16日至6月30日之間的新增確診病例對累積確診病例的比例)、致死率進行評比;經濟受損程度是以國內生產毛額(GDP)損失(計算疫前的預估與疫後的展望)進行評比。臺灣位居第1、馬來西亞第2、香港第3、泰國第4、中國、韓國並列第5、澳洲第7、紐西蘭第8、日本第9、挪威第10。義大利40名、美國與瑞典並列41名、英國與比利時並列第43名、最後一名是秘魯。
到了9月,英國牛津大學馬丁學院的Our World in Data網站,公布全世界38個國家的2020年第二季GDP衰退狀況,臺灣衰退最少(0.6%),其次是韓國的3%、立陶宛的3.7%;秘魯衰退最多,超過30%,西班牙、英國、突尼西亞也衰退20%以上。該網站也公布同期COVID-19死亡率與GDP衰退百分比的分布圖,如圖2-1所示。整體而言,COVID-19死亡率越高的國家,經濟衰退的情況也越嚴重。像秘魯、英國、法國、義大利都是高死亡率、高衰退率的國家;臺灣則是低死亡率、低衰退率的國家。亞洲國家(綠色圓圈)雖然COVID-19死亡率偏低,但是經濟衰退情況也相當嚴重。
2020年10月,美國國家經濟研究所(National Bureau of Economic Research)也發表了疫情對總體經濟影響的研究結果,同樣發現COVID-19死亡率越低的國家,GDP損失也越小。臺灣則是在40個國家當中,COVID-19死亡率最低的國家,也是唯一沒有GDP損失(經濟正成長)的國家。
上述四項數據很明顯地說明COVID-19死亡率與經濟衰退的相關性,然而,究竟是經濟衰退導致死亡率增加,還是死亡率增加導致經濟衰退呢?到底哪個是因、哪個是果?或者死亡率和經濟衰退之間,並無因果關係存在,而是其他因素造成的?
Our World in Data網站也公布了世界各國的「防疫嚴格指數(Stringency Index)」。嚴格指數代表一個國家為了因應疫情,所採取的管制政策的嚴格度。例如封城、禁止上班上課、禁止國內旅遊等等,分數介於0~100(分數越高越嚴格,分數越低越接近正常生活)。
比較臺灣和47個G20和OECD國家的2020年平均防疫嚴格指數,臺灣的平均嚴格指數是48國之中最低,其次是日本、紐西蘭、愛沙尼亞、芬蘭和冰島;平均嚴格指數最高的國家是阿根廷、印度、智利、哥倫比亞、墨西哥。
進一步分析2020年的平均防疫嚴格指數和GDP成長率的相關性,結果發現兩者間有很顯著的負相關:嚴格指數越高的國家,經濟成長率越低,經濟衰退越嚴重,如圖2-2所示。很可能封城、停止上班、禁止群聚造成了生產的停滯和消費的低迷。
3.接種疫苗與死亡事件的因果關係
在COVID-19流行期間,各種假資訊及流言在媒體、群組中傳來傳去,其中很多源自因果判定的謬誤,引起民眾的恐慌與不安。特別是「注射COVID-19疫苗後死亡」的錯誤訊息,一直被流傳而影響民眾接種的意願。
各國政府為了要確實掌握接種COVID-19疫苗所引發的不良事件,會鼓勵民眾通報不良事件,再由學者專家組成的專門委員會來判定該不良事件是否是注射疫苗所引起,來決定可否給予藥害賠償。
這一個立意良善的做法,卻被有心人士拿來大作文章。
網路上曾經傳出這樣的錯誤訊息:「COVID-19施打半年,就有近9,000個人通報不良事件,通報不良事件的人數,比死於COVID-19的人數還多,沒通報的還不知道有多少,你敢打嗎?」
根據衛生福利部食品藥物管理署和全國藥物不良反應通報中心的統計數據,從2021年3月22日至10月6日止,全國施打的疫苗數為17,226,370劑,不良事件通報有8807件,平均每千劑注射的通報數約為0.51件。其中嚴重不良事件通報率約每千劑0.24件,死亡通報率約每千劑0.05件。疫苗不良事件的通報,是在接種疫苗之後的任何時間,通報者如果懷疑或無法排除與疫苗施打有關的不良事件即可主動通報,任何人都可以通報。通報事件是發生在疫苗接種之後,但不表示是接種疫苗所引起的。換句話說,通報事件有正確時序性,但不見得有因果性。由於任何人都可以通報,因此接種疫苗與不良事件的因果性,必須經由專家會議審議確認。換句話說,不良事件的通報率不等於發生率。
食品藥物管理署分析847名死亡通報案件3,發現在這些死亡個案當中,相當高的比例有慢性病既往史:358名有血管疾病,296名有代謝疾病、224名有心臟疾病、219名有其他系統疾病。進一步比較死亡案件的通報數和背景預期數,結果發現無論是不分廠牌或個別廠牌,各年齡層男性與女性的通報死亡數,都低於預期死亡數。換句話說,接種疫苗並未增加死亡數,這與網路流傳的訊息大相逕庭。誤導民眾的訊息,延誤民眾接種疫苗,造成未接種者死亡率上升,真是令人痛心。
第三章 因果謬誤三――見樹不見林
1.一般人常犯的因果謬誤
自從COVID-19 在全球肆虐後,媒體最常報導的就是各國每日確診死亡人數,政論節目也不斷評論各國的防疫政策。2022年2月中旬,一位名嘴在節目裡說:「美國是全世界COVID-19確診死亡數最多的國家,共有93萬多人,遠高過英國的16萬、法國的14萬和德國的12萬,高達6~8倍,防疫真的做得太差了!美國政府和人民防疫的努力比起歐洲差很大!」其他名嘴也紛紛點頭同意。
內人鳳蘋剛好聽到這一段,她告訴我:「這個說法,已經掉進『見樹不見林』的謬誤之中。」
確實是如此,我從牛津大學的Our World in Data網站,查看了這四個國家的人口總數,結果是美國三億三千萬、英國六千八百萬、法國六千七百萬、德國八千四百萬。我進一步把死亡數除以人口數,來計算每百萬人口的COVID-19確診死亡率,結果發現美國2800、英國2351、法國2020、德國1442,相差都在兩倍之內。只看到死亡數而沒看到人口數,正是一般人常犯的因果謬誤。
見樹不見林的思考方式,相當於只看到分子,而沒有看到分母,當然容易下錯結論。由於不同國家、地區或團體的人口數可能差異很大,如果只比較健康事件,像是病例數或死亡數的多寡,而忽略了人口數,對於事件的判斷,就無法精準正確。
數人頭還是算比率?
在你我日常接受到的資訊中,類似「見樹不見林」的謬誤真的不少!
有一天,我看到某名報頭版標題寫著「智慧型犯罪與年俱增」,相當引人注目。
仔細一讀,內容提到過去十年來,在犯罪的人當中,研究所和大學畢業生所占的百分比,分別從4%和18%,增加到7%和27%,換句話說,研究所畢業的犯罪者占比增為1.8倍,大學畢業的犯罪者占比增為1.5倍。「很顯然智慧型犯罪正在逐年增加,加強大學院校學生的品德和公民教育刻不容緩。」
這則新聞的論斷,明顯地掉入見樹不見林的謬誤中。其實在這十年間,全人口的大學與研究所畢業生所占的百分比也是逐年增加。如果計算不同教育程度族群的犯罪率,這十年來並沒有顯著的上升。
因此,在觀察社會或健康事件發生狀況時,必須同時考量事件數和人口數,先計算事件發生率,才能進一步比較分析和下結論。
1983年我在擔任臺大公衛系副教授時,接受衛生署委託進行「臺灣高血壓防治實驗計畫」。我們從六個鄉鎮區的戶政事務所,隨機抽樣選出具有代表性的研究個案。徵得他們同意後,就進行個人基本資料、生活飲食習慣、疾病治療史的問卷調查,並且以水銀血壓計測量休息後血壓三次,計算收縮壓和舒張壓的平均值,再按照世界衛生組織的標準判定是否患有高血壓。
有一次,臺大內科曾文賓教授和我一起討論不同年齡層的高血壓盛行率時(見表3-1),我的研究生報告分析結果說:「在高血壓的病人當中,以50~59歲所占百分比最高,其次是40~49歲、60~69歲,再來是30~39歲和70~79歲,……」曾教授馬上說:「不,怎麼會是50~59和40~49歲最高呢?而且30~39歲和70~79歲一樣更奇怪!你該看各年齡的盛行率,而不是病例數所占的百分比!」研究生回答說:「高血壓盛行率確實是隨年齡越大而越高!」
如果只看高血壓病例數的年齡分布,這位研究生認為大多數高血壓病人集中在50~59歲,但是他忽略了各年齡層的研究人數有很大差異。當年臺灣的人口結構是金字塔型,年齡越高人口越少,我們的抽樣研究樣本也是如此。所以應該把病例數除以參加研究人數,比較各年齡層的盛行率,才是正確的做法。換句話說,我們不只要數病例數,還要考量參加研究人數,來計算高血壓的盛行率。
就像前面提到的四個國家的COVID-19死亡狀況,如果只從死亡數來看,就斷定「美國死亡數很多,好恐怖」,而沒有考慮到美國總人口數也很多,就會下錯結論,必須算出死亡率,才是適合比較的數據。
第八章 因果螺旋――多階段、多因果
4.COVID-19的演進因果螺旋
COVID-19的演進因果螺旋 因果螺旋模式最主要的功能,就是在遇到新的健康問題時,協助我們思考到底病原是什麼?宿主如何受到暴露?宿主感受性如何?引起個人發病的自然史有哪些重要階段?個人的三段五級預防對策為何?如何擴大影響到家庭、社會、國家、甚至全世界?如何遏止疾病的蔓延擴散? 像COVID-19這樣的新興人畜共通傳染病,也可以利用因果螺旋模式來試想可能的防疫之道。世界衛生組織是在2020年 1月7日宣布COVID-19的病原體是新的病毒,與SARS和MERS同屬冠狀病毒家族,並將其命名為2019新型冠狀病毒(Novel coronavirus, 2019-nCoV)。由於COVID-19蔓延得很快,它的傳染窩、傳染途徑、潛伏期、症狀徵候、自然史等特性也很快地被釐清。可惜的是,它未能在最早的發源地被有效控制,以致擴散到中國各省市以及全球190多個國家。截至2022年5月16日,已造成至少5.18億名確診病例,以及至少627萬人死亡。 整個全球大流行的演進,如圖8-10所示,從一個病毒感染到首位人類宿主,侵入表現ACE2受體的細胞,致使病毒大量複製繁殖,持續感染其他的細胞,造成組織與器官系統的病理變化,產生嚴重臨床症狀、呼吸衰竭甚至死亡。在該病例發病期間,透過密切接觸或汙染環境,而將病毒傳給醫護人員、家人親友、同學同事。病毒就會擴散到家庭、學校、職場、社會、國家、全世界,使因果螺旋的範圍籠罩整個地球,「星星之火、足以燎原」就是最好的寫照,COVID-19因此帶來家庭生計艱困、社會恐慌、國家動盪、全球蕭條。 一個人會不會得到感染、病毒在體內會不會繁殖很快、是否發病?決定於宿主的遺傳基因、免疫能力、健康行為、預防接種。 一旦進入潛伏期,能否快速篩檢、早期發現、隔離治療、適切使用抗病毒藥物,就決定了個人是否會發生症狀徵候、重症和死亡。在個人感染到痊癒或死亡的第一階段,宿主與社會(醫護)環境扮演很重要的角色。要預防病毒由個人傳給醫護人員、親朋好友、同事同學而造成社區傳播,醫療體系的超前部署、院內感染管控的落實、篩檢量能的提升、疫調匡列的確實執行、居家隔離的嚴格監控、自主健康管理的強化、口罩等防疫物資的量產與分配、個人衛生習慣的實踐、避免減少群聚活動、實名制進入公共場所等與精準防疫有關社會環境因素,在第二階段的社區防疫就變得很重要。 要讓疫情對家庭、社會、國家的衝擊降至最小,在第三階段還必須對低收入家庭、殘障人士、老弱婦孺、受創行業,進行救濟紓困。為了維持中小企業的發展,振興券的有效率而有效益地發放也很重要。在疫情期間的線上上班上課、電子商務、遠距醫療等宅經濟的發展,減少健康不平等、降低城鄉落差,可以穩定社會經濟的發展。在自由民主多元開放的國家,疫情的公開透明對於建立民眾對政府的信任相當重要;落實個人資料與隱私權的保護,才能鼓勵民眾配合防疫規定。換句話說,包括跨部會整合的社會環境因素,在社會安定和國家安全扮演最重要的角色。 現今,人與人、國與國的連結比昔日更密切。在COVID-19大流行的網羅下,沒有一個人是安全的,除非每一個人都安全;也沒有一個國家是安全的,除非每個國家都安全。以疫苗接種為例,截至2022年5月底,世界上還有許多國家的疫苗覆蓋率相當低,特別是非洲國家,亟待他國大力支援。要應用接種疫苗來遏阻大流行,就是要達到「四海一家、世界大同」的理想,積極協助低收入國家早日普及接種,使所有國家都能阻斷病毒的擴散、複製與突變,避免新變異株的產生。
主題書展
更多書展購物須知
為了保護您的權益,「三民網路書店」提供會員七日商品鑑賞期(收到商品為起始日)。
若要辦理退貨,請在商品鑑賞期內寄回,且商品必須是全新狀態與完整包裝(商品、附件、發票、隨貨贈品等)否則恕不接受退貨。















