醫護健保與長照法規(修訂三版)
商品資訊
叢書:法律
ISBN13:9789571479248
替代書名:Laws about Healthcare, Health Insurance and Long-term Care
出版社:三民書局
作者:吳秀玲
出版日:2025/08/27
裝訂/頁數:平裝/548頁
規格:23.2cm*17.2cm*2.5cm (高/寬/厚)
版次:三
商品簡介
本書以根植法治觀念為先,回顧法律ABC基本概念,針對醫事人員的專業法規、醫療與護理機構的法規範、健保體制與困境、長照法律問題、傳染病和愛滋防治、器官移植、安寧緩和醫療議題等,加以介紹分析。第三版除更新憲法法庭判決及最新法規修正外,更針對健康權、醫療法、醫師法、護理人員法、醫療事故預防及爭議處理法、全民健康保險法、長期照顧服務法、傳染病防治法、人體器官移植條例、病人自主權利法等面向增、刪、修正,共新增83頁之內容(實際修正內容詳見第三版序)。
全書分十章:總論、醫療法與行政管制、醫師法與醫學倫理、護理人員法與專科護理師、醫療事故預防及爭議處理法與醫療訴訟、全民健康保險法與健保財務平衡策略、長期照顧服務法與日本介護保險制度之借鏡、傳染病防治法與人類免疫缺乏病毒傳染防治、人體器官移植條例與安寧緩和醫療條例,最後探討病人自主權利法和安樂死合法化。本書側重於前開醫護健保長照管制法規、實務運作之論述,並檢討現行法規之缺失、法執行偏差,提出修法建議,以維民眾醫療權益。
作者簡介
吳秀玲
學歷/
國立中山大學中國與亞太區域研究所博士
私立中原大學財經法律系法學碩士
國立中興大學法律系法學士
公務人員簡任升等考試及格(法制類第1名)
財稅人員乙等特考及格(財稅法務)
普考及格(法院書記官)
經歷/
衛生福利部專門委員
行政院衛生署全民健康保險監理委員會組長
行政院衛生署專門委員(主秘室)
高雄市政府衛生局視察(法制)、研考會研究員
銓敘部專員
高雄市國稅局股長
教學經歷/
國立臺灣師範大學健康促進與衛生教育學系兼任副教授
國立臺北護理健康大學兼任助理教授
私立長庚大學兼任助理教授
私立大仁科技大學兼任助理教授
私立嘉南藥理科技大學、輔英、德明技術學院兼任講師
現職/
國立中正大學財經法律學系兼任副教授
國立臺北護理健康大學通識中心兼任副教授
臺北榮民總醫院人體試驗委員會委員
臺灣醫事法律學會理事
臺灣醫療衛生研究協會理事
臺灣法學研究交流協會法治教育推廣委員會副主任委員
台灣醫院協會法規委員會委員
名人/編輯推薦
推薦序
吳秀玲教授撰寫之《醫護健保與長照法規》,內容涉及日常生活作息之重要法規,以其豐富之學術涵養且兼具實踐經驗,掌握法規之規範目的及實用價值,更適時引用法理作為論述基礎,確實深刻影響國家、醫護健保長照機構及個人,值得推薦作為衛生福利行政相關類科之優良教材。
我國憲法及增修條文規定,國家為謀社會福利,應實施社會保險制度;國家為增進民族健康,應普遍推行衛生保健事業及公醫制度;國家應推行全民健康保險及國家應重視社會救助、福利服務、國民就業、社會保險及醫療保健等社會福利工作,對於社會救助和國民就業等救濟性支出應優先編列。此外,於民國98年3月31日立法院三讀通過兩公約施行法,並自98年12月10日施行,其中經濟社會文化權利國際公約第12條為「健康權」之明確規定,要求「一、本公約締約國確認人人有權享受可能達到之最高標準之身體與精神健康。二、本公約締約國為求充分實現此種權利所採取之步驟,應包括為達成下列目的所必要之措施:(一)設法減低死產率及嬰兒死亡率,並促進兒童之健康發育;(二)改良環境及工業衛生之所有方面;(三)預防、療治及撲滅各種傳染病、風土病、職業病及其他疾病;(四)創造環境,確保人人患病時均能享受醫藥服務與醫藥護理。」
前述規範之核心價值,均屬本書《醫護健保與長照法規》追求之教材目標,相信本書對於醫護健保長照人員及相關領域學生在學習專業法規,可以提供瞭解與業務相關各種重要法規之功能。
黃俊杰教授
中正大學財經法律學系
2019年4月23日
序
修訂三版序
本書所介紹之相關法規、醫師倫理、護理倫理等,自2022年10月修訂第2版(新增77頁)之後,增、刪、修正變動仍多,爰自今(2025)年初起,著手第3版之修訂;由於修正幅度偏大,費心、費時數月完成,頁數達520頁(新增83頁),謹請讀者注意版本之不同,以及相關法規、倫理變動之差異。
本次修正重點,依章別分述如下:
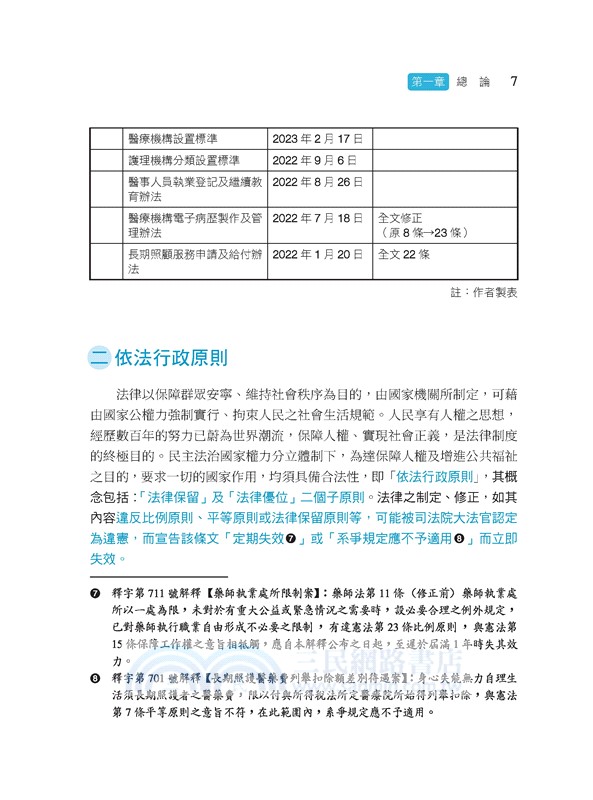
一、總論:補充健康權之論述、增加二頁「2022-2024年期衛生法規之制定(擬定)與修正表」以利快速掌握全貌;補充多種法律明定:「推定」或「視為」之例,以加深印象。
二、醫療法
1. 新增「(三)醫療機構設置標準」,介紹「護病比」、「醫院病床分類」、「違反醫療機構設置標準之罰則」;補充醫療機構電子病歷製作及管理辦法修正重點。
2. 新增憲法法庭2023年11月3日憲判字第17號判決所示,醫療法第84條禁止醫師為醫療廣告之規定,違反憲法第23條比例原則。
3. 新增「屏東東港安泰醫院事件」(2024年10月3日山陀兒颱風過境院內火警造成死傷)緊急災害案例;補充「特定醫療技術檢查檢驗醫療儀器施行或使用管理辦法」重要的醫療品質管控規定。
4. 新增多個問題點(Q & A):例如「公立醫院是否個人資料保護法所稱之公務機關」、「醫院、診所之掛號費是否為醫療費用?」、「醫師是否可以為醫療廣告?」等。
5. 新增「六、妨害核心資通系統及關鍵基礎設施(備)罪」,介紹2023年6月28日增訂公布醫療法第105條之1、第105條之2竊取、毀壞或侵入捐血中心或急救責任醫院基礎設施之刑事責任
6. 新增衛生福利部2024年3月19日修正發布「113年度醫院評鑑及教學醫院評鑑作業程序」重點規定,以及2024年公告台北區及北區的醫學中心醫院評鑑結果。
7. 新增「十一醫事審議委員會」,介紹中央及地方醫事審議委員會委員之組成與權責,以及2024年7月30日修正發布醫療法施行細則增訂第64條之1:受理司法委託鑑定之相關文件及資訊限制公開或不予提供。
三、醫師法
1. 補充「(三)請領醫師證書及方式」;近二頁介紹2024年1月22日全文修正「通訊診察治療辦法」重點、「人工智慧醫療趨勢」。
2. 新增「醫療機構電子病歷製作及管理辦法」修正重點說明:加強資通安全,保障病人個資及同意權。
3. 補充中華民國醫師公會全國聯合會2024年6月16日修正「醫師倫理規範」之重點;介紹2024年6月19日制定公布再生醫療法重要條文;補充構成犯罪行為之檢驗三步驟(犯罪構成要件三要素)等。
四、護理人員法
1. 為保障國民健康與我國醫療體制品質,說明護理人員法第37條將未取得護理人員資格者違規執業之處罰,由行政處罰改為刑事罰;新增護理人員無故洩漏職務上秘密之案例。
2. 新增專科護理師分科及甄審辦法於2020年9月26日、2023年1月5日及、在2023年6月26日連續三次修正之轉折,印證政策的反覆無常且草率。
3. 以近二頁介紹「專科護理師於醫師監督下執行醫療業務辦法」2024年3月12日全文修正發布之重點。
4. 介紹中華民國護理師護士公會全國聯合會於2023年6月30日公告將「中華民國護理倫理規範」名稱修正為「台灣護理倫理規範」,並修正內容;分別對「護理人員與照護對象」、「護理人員與執業」、「護理人員與專業」及「護理人員與社會」四大面向,明訂相關規範條文(合計47點),作為執業之倫理指引。
5. 新增護理人力之「護病比定義」、「各層級醫院三班護病比可行性意見調查」;護病比入法後,違反護病比之處罰;護理人力短缺住院護理費加成;「全責照護」概念與修法、擴大推動住院整合照護服務等。
6. 新增2023年6月21日護理人員法修正公布,將未取得護理人員資格執業者之處罰,改為刑責。
五、醫療事故預防及爭議處理法(醫預法)
1. 引介日本千葉地方法院醫療集中部案件的處理効率化及合理化、導入多重鑑定制度、確立鑑定人推薦程序、醫療相關訴訟的平均審理時間。
2. 補充藥害救濟法條文規定重點,以及法院大法官釋字第767號解釋針對排除不得申請藥害救濟規定之適法性,認定「未違反法律明確性原則及比例原則」。
3. 補充醫預法之核心重點說明;新增授權法規「醫療事故預防及爭議處理施行細則」、「醫療爭議評析作業辦法」「醫療爭議調解案件通報辦法」、「重大醫療事故通報及處理辦法」、「醫療事故專案小組組織及運作辦法」等重點規定。
4. 新增2024年4月4日高雄市立民生醫院開錯刀事件,以及2024年12月間台北市某連鎖醫美診所醫美麻醉致死醫療過失案例介紹。
5. 普通法院之介紹,新增「公開審判為原則」、「法庭秩序」、「妨害法庭秩序罪」等法院組織法相關規定。
六、全民健康保險法(健保法)
1. 新增2023年全民健保之統計數據,以了解健保特約醫事服務機構數、病床數、保險對象人數、財務狀況等。
2. 新增「(二)保險給付」,介紹「保險醫療辦法」、「醫療服務給付項目及支付標準/相對點值/醫療科技評估」等。
3. 新增衛生福利部2023年6月21日公告健保門診藥品與急診部分負擔調整方案(自2023年7月1日實施)。
4. 新增健保法及社會救助法補助低收入戶部分負擔及健保費,以及得暫行停止保險給付之依據。補充「自付差額之特殊材料給付」;「就醫輔導」定義、對象、方式等規定事項。
5. 新增「總額支付制度之支付基準及費用核付方式」、「醫療服務審查方式/不給付費用責任歸屬」說明。
6. 新增「(四)保險醫事服務機構」,介紹「申請特約」、「每日公布保險病房」、「不得巧立名目收費」、「查核健保卡」等規定事項。
7. 新增「(六)資料文件之蒐閱及保存」、「(七)增訂刑責/行政罰則」;介紹2023年6月28日增訂公布第80條之1、80條之2條文,對於危害承保及醫療服務之核心資通系統安全者,明定刑責。
8. 新增「(八)代位求償」,以及「保險費/滯納金分期繳納」、「紓困基金設置/申貸或補助」、「暫行停止給付之例外」等規定事項。
9. 新增2023年11月6日菸品健康福利捐分配及運作辦法全文修正,第4條第1款規定一再被稀釋、加入得共用50%額度之事項,實質破壞菸品健康福利捐挹注於健保穩定財政之目的。
10. 新增「十 全民健保停保/復保規定合憲爭議」,介紹憲法法庭2022年12月23日憲判字第19號判決「全民健康保險法施行細則違反法律保留原則違憲失效」,以及判決後相關法規之修正。
七、長期照顧服務法(長照法)
1. 補充政府辦理「長期照顧十年計畫1.0」至「長期照顧十年計畫2.0」,資源的投入數據和倍數。
2. 新增長照財源「房地合一稅」之稅課法源依據、「房地合一稅分配長期照顧服務支出金額」與運用範圍。
3. 補充2023年10月11日修正發布「長期照顧服務人員訓練認證繼續教育及登錄辦法」之長照法授權制定公布「長期照顧服務機構法人條例」規定重點。
4. 新增2023年10月6日訂定發布「長期照顧特約管理辦法」(全文46條)規定重點,計12大項。
5. 新增2024年3月15日衛生福利部公告長照定型化契約範本「應記載及不得記載事項」,計有「居家式」、「社區式」、「機構住宿式」三種新版本。
6. 新增「(六)介護保險法2024年新制」,「重視介護職場環境/確保品質」、「防止高齡者受虐義務化」等。
八、傳染病防治法
1. 說明「猴痘」於2024年2月1日更名為「M痘」;2024年8月14日再次宣布「M痘」疫情為「國際關注公共衛生緊急事件(PHEIC)」。
2. 新增2023年6月28日增訂公布第61條之1、第61條之2,加強傳染病監視及預警系統設備或電腦機房等基礎設施之保護,以竊取、毀壞或其他非法方法等手段,危害其功能正常運作者,科處刑責。
九、人體器官移植條例
1. 新增「(二)伊斯坦堡宣言」,不允許移植商業化、禁止移植遊移、不容許誘使脆弱的個人或團體成為活體捐贈者。
2. 新增器官販運或器官移植旅遊,係違反公平正義,有違尊重人性尊嚴的原則;補充臺灣透析患者透析盛行數、新發生透析人數。
十、病人自主權利法:案例補充及文字潤修等。
本書之修訂,字字句句費心思與費時,然誤漏在所難免,祈請師長、先進指正!時逢丹娜絲颱風7月6-7日襲台,高北兩地奔波防颱;7月7日北北基桃正常上班(課),參加當日台北榮民總醫院人體試驗委員會議後,次日急返嘉義老家確認颱風豪大風雨有無災損及清理。連同7月4日參加經濟部水利署第五河川分署用地協議得會議後,亦返老家,而兩次皆下傾盆大雨,衣鞋濕透;感念父母生養、栽培之心,依然熾熱!面對老舊空屋,戀戀不捨、潸然淚流。
吳秀玲敬書
2025年7月8日
目次
目 次
推薦序
修訂三版序
修訂二版序
自 序
第一章 總 論
一、健康權 1
二、依法行政原則 7
三、衛生行政法規體系 13
四、衛生法規直接法源 16
五、強行法與任意法 18
六、法律生效方式與不溯及既往原則 21
七、醫療人權 23
八、國家照顧義務 27
九、衛生行政處分與行政救濟 30
第二章
醫療法與行政管制
一、醫療法立法目的及沿革 41
二、醫療機構 44
三、醫療法人設立與管制 52
四、醫療業務之內涵 60
五、病人安全與自主權 77
六、妨害核心資通系統及關鍵基礎設施(備)罪 95
七、醫院評鑑 96
八、人體試驗 100
九、緩和醫護人員民事、刑事責任 102
十、醫事人力及設施分布 103
十一、醫事審議委員會 106
十二、醫療違規責任 107
第三章 醫師法與醫學倫理
一、醫師法立法目的與沿革 113
二、醫師的資格條件 114
三、醫師之執業 118
四、醫病關係之探討 126
五、醫師的義務 132
六、醫學倫理 146
七、醫師法之罰則與密醫罪 153
八、醫師懲戒 160
九、醫師法附則 163
十、醫師勞動權益保障之探討 164
十一、醫藥分業 168
第四章 護理人員法與專科護理師
一、護理人員法立法目的與沿革 173
二、護理人員的資格條件 174
三、護理人員執業 175
四、護理人員之義務 177
五、專科護理師的業務範圍 182
六、護理倫理與護理人力 188
七、護理機構之設置與管理 197
八、密護罪與密醫罪案例與行政違規處罰 203
第五章 醫療事故預防及爭議處理法與醫療訴訟
一、醫療爭議現況 209
二、醫療爭議之影響 217
三、推動立法建構醫療事故救濟機制 223
四、制定公布醫療事故預防及爭議處理法 231
五、醫療責任合理化 244
六、醫療過失案例 249
七、醫療訴訟與司法制度 255
八、醫療鑑定制度 267
九、醫事專業法庭 273
第六章
全民健康保險法與健保財務平衡策略
一、實施全民健保憲法委託與立法沿革 275
二、全民健保困境與健保法增修 278
三、保險事故範圍、主管機關及負擔 283
四、保險人、保險對象及投保單位 284
五、全民健保會組成及權責 287
六、全民健保重要規定事項 293
七、健保財務平衡之策略 325
八、影響健保財務之相關修法爭議 339
九、健保資料庫提供學術研究合憲爭議 344
十、全民健保停保/復保規定合憲爭議 347
第七章 長期照顧服務法與日本介護保險制度之借鏡
一、我國長期照顧制度規劃與立法沿革 349
二、長期照顧服務及體系 356
三、長期照顧服務人員之管理 363
四、長期照顧服務機構之管理 366
五、接受長期照顧服務者權益保障 382
六、長期照顧服務資源與照顧事故 385
七、長照2.0新作為 386
八、日本照護事故與責任 391
九、日本介護保險制度之借鏡 394
第八章
傳染病防治法與人類免疫缺乏病毒傳染防治
一、傳染病防治法 415
二、傳染病防治重點 425
三、刑責增訂、排除與預防接種政策及救濟 435
四、強制隔離之程序與合憲性 443
五、制定特別法:嚴重特殊傳染性肺炎防治及紓困振興特別條例 448
六、人類免疫缺乏病毒傳染防治及感染者權益保障條例 451
第九章 人體器官移植條例與安寧緩和醫療條例
一、人體器官移植條例 461
二、安寧緩和醫療條例 482
第十章 病人自主權利法與安樂死合法化
一、病人自主權利法 491
二、安樂死之合法化 509
書摘/試閱
第一章 總 論
一 健康權
世界人權宣言第25條第1項明定:「人人有權享受為維持他本人和家屬的健康和福利所需的生活水準,包括食物、衣著、住房、醫療和必要的社會服務。」藉以宣示「健康權」(the right to health)的保障。1966年「經濟、社會、文化權利國際公約」(International
Convention on Economic, Social and Culture Rights, ICESCR)第12條第1項規定,締約國必須保障「人人有權享受可能達到的最高標準之身體與精神健康。」經濟社會文化權利委員會第14號一般意見書(general
comments) 指出,健康權包括自由及權利,包括:掌握自己健康和身體的權利,含性及生育自由,以及不受干擾的權利,如免於酷刑、不得未經同意強行治療和試驗的權利。
(一)健康基本人權
健康的人民是國家永續發展的重要推動力,健康是人類的欲望及目標,也是一切事業的基礎,每個人應享有「健康權」;攸關人體健康之醫療工作,其品質安全與成效,為病患所關切。
健康係「基本人權」,人人有權享有最高的健康水準,以利實現有尊嚴的生活。1978年世界衛生組織(WHO)召開「初級衛生保健國際會議」發表「阿拉木圖宣言」(Declaration
of AlmaAta),即以「健康是基本人權」,呼籲各國於2000年達成「人人有健康」之目標,政府應重視及解決民眾的健康問題,並提供資源。
1988年通過的巴西憲法第196條,宣布健康是「所有人的權利及政府的義務」,政府應制定社會經濟政策,以降低風險及提供全民平等的醫療服務。1996年通過的南非憲法,保證醫療照護服務、食物和飲用水、社會安全和住房;國家得在可用資源下,逐步實現這些權利(第26條、第27條)。而2010年通過的多明尼加共和國憲法第61條,提出全面性的健康權,包括:醫療服務、衛生設施、合格藥品和免費住院醫療。
我國憲法第157條:「國家為增進民族健康,應普遍推行衛生保健事業及公醫制度。」其後憲法增修條文第10條第5項進一步規定:「國家應推行全民健康保險,並促進現代和傳統醫藥之研究發展。」使人民得維持合乎人性尊嚴的起碼生活,以實現健康權。且司法院大法官亦於諸多的解釋中提及:「維護國民健康」(釋字第414號解釋)、「維護國民身心健康」(釋字第476號解釋),以及「維護民族健康」(釋字第472號解釋)等,故國家應有保障人民身體健康權之義務。
2019年11月29日司法院釋字第785號解釋指出:人民之健康權,為憲法第22條所保障之基本權利(釋字第753號及第767號解釋參照)。憲法所保障之健康權,旨在保障人民生理及心理機能之完整性,不受任意侵害,且國家對人民身心健康亦負一定照顧義務。國家於涉及健康權之法律制度形成上,負有最低限度之保護義務。凡屬涉及健康權之事項,其相關法制設計不符健康權最低限度之保護要求者,即為憲法所不許。
釋字第785號 解釋大法官強調:與服公職權及健康權有關之重要事項,如服勤時間及休假之框架制度,須以法律規定,或有法律明確授權之命令規定。又是否逾越法律之授權,不應拘泥於授權法條所用之文字,而應就該法律本身之立法目的,及整體規定之關聯意義為綜合判斷(釋字第612號、第651號、第676號、第734號及第753號解釋參照)。故「未就業務性質特殊機關所屬公務人員勤休方式等,設定符合憲法服公職權及健康權保護要求之框架性規範部分,違憲。」
(二)健康權與衛生法規體系之建構
國家之存在,除國防安全外,首要任務在於照顧人民的社會安全,並以社會福利滿足人民的社會需要。保護人民生命和健康、自由及財產等基本權利,為國家的重要功能。為確保人民之健康及醫療權益,國家應妥善分配醫療資源,規劃、設計衛生醫療、全民健保、長期照顧服務政策,制定、執行相關法律。
個人的生命與健康,為個人生存與自由最主要的基礎。健康權的主觀面向功能,主要是課予國家消極不侵犯個人健康的義務,而人民取得權利的地位,必要時,可以透過訴訟方式,請求法院的保護。健康權的客觀面向,主要在於課予國家積極地作為,以行為、金錢、組織、程序及制度等方式,排除第三人對於個人健康之侵害,保護個人健康之完整性。因此,立法機關應透過衛生法律之制定,或授權中央主管機關訂定發布法規命令,建構及補充完善之衛生醫療法規體系。而國家在盡此義務時,法規對於民眾權益之保障,「禁止保護不足」、「禁止侵害過度」,更應「避免給予明顯過度之照顧」(釋字第485號),以符比例原則(即不過當)之真義。
主題書展
更多書展購物須知
為了保護您的權益,「三民網路書店」提供會員七日商品鑑賞期(收到商品為起始日)。
若要辦理退貨,請在商品鑑賞期內寄回,且商品必須是全新狀態與完整包裝(商品、附件、發票、隨貨贈品等)否則恕不接受退貨。











